家好,我今天教一下大家如何使用光大的网银 u t 来打印银行会账单支付单。首先拿出我们的网银 u k, 插入 usb 口, 选择企业网银专业版确认证书,输入密码, 输入三个密码。 好,见到我们马云 vp 的光, 点击查询服务, 照顾你的心, 点击下载,选择 pdx 格式日期根据我们所需要 选择这里选择七月一日结束,选择七月三十一日,点击下载 可以看一下。打开我们的好,我们的对公账户对账单,光大的对账单就已经下载完成了, 点击回到我们的 uk 首页,再再回到查询服务,这里可以看一下。点击我们的电子回单查询。 光大银行的电子回单查询是必须使用预约 pf 格式的,这里我们点击预约 pdf 格式回单,必须先预约,然后再选择选择两笔。美业 这期我们还是同样选择七月一日, 七月三十一日,点击确定可以看到我们的交易已经提交了啊,点击确定,选择 预约结果查询即下载。点击确定好,你可以看一下啊,这个是我之前的旅行记录,你看一下我们刚刚提交的记录,在这里点击确定好,点击下载, 再点击下载打开也可以选择保存, 我们打开一下我们的 pds, 可以看一下我们七月一日到二零二三年七月一日到三十一日的银行回单就已经全部下载完成了。
粉丝340获赞1901

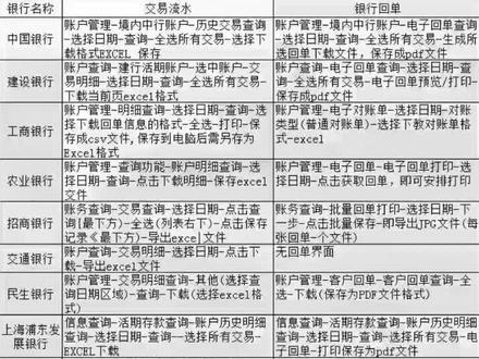
网上银行如何打印导出银行流水和银行回单?登录网上银行,点击账户管理,点击交易明细查询,查询时间段,选择其他起止日期,根据需要选择日期点击查询, 查询出来的结果,右上角可以选择每一页显示的条数全选,点击打印可以在线打印出银行流水,也就是交易明细。点击下载明细格式,选择 excel 表格,将下载下来的表格明细发送给财务。 选择下载的交易明细储存位置。在线打印交易明细时,选择打印全部,点击确认,交易 一明细就打印和导出完成了。接下来打印银行回单,点击左边的客户回单 起止日期按月选择,因为系统有提示,单次查询的时间跨度最大支持一个月。如果要打印三个月的回单,就需要分三次查询并打印,打印状态和借贷标志选择全部跟交易明细一样,右上角可以选择每一页显示的条数 全选,界面拉到最下面,系统提示使用,下载后进行打印效果更好。将银行回单下载打印出来后,与银行流水核对一下是否完全打印出来了,是否有漏打印的情况。 导出的银行流水记得发一份表格文档给会计,导入财务系统。

大家好,我是奔上财务小金,今天给大家讲一下民生银行流水和回单如何导出。点击账户管理网上对账 单位对账单下载打印,输入起始日期,点击查询, 弹出预览信息,预览信息下方点击打印导入桌面就可以了。回单的话在客户回单,客户回单查询, 输入起始日期打印状态,如果未打印,选择未打印。如果已打印,选择全部或已打印,点击查询查询下方, 点击下载全部。根据个人需求选择回单导出格式,导入桌面就可以完成了。 有问题欢迎在评论区留言哦!

分享如何导出银行流水?第一步,打开 app 建行为例。第二步,点击账户明细第三步,点击明细导出第四步,选择时间,然后最下方这里输入邮箱号 第五步,在这里输入手机短信验证码最后一步,点申请记录查询,在这里查看邮箱解压码。就是这么简单,你学会了吗?



银行流水如何导出?以中国银行为例,打开 app, 在首页搜索栏输入流水打印, 点击交易流水打印,点击立即申请,通常选择六个月内全部收资,最后接收,输入邮箱即可。 换个招商银行来试试,流程完全一样,先搜索流水打印,再选者时间,最后输入邮箱。欧了,关注老徐买房,少走弯路!


银行流水和回支单不知道怎么导?每一次财务催银行流水的时候都头疼,那么接下来您一定要点赞收藏此视频。接下来我会分期给大家介绍每个常见的银行导银行流水和回支单的办法,请一定要关注哦!首先打开中国银行网银助手, 点击网银环境检测,如果有异常我们进行修复一下。选择企业网银登录,选择 igtb 企业银行登录,点击数字密码证书登录,输入 uk 登录密码,选择工作台页面,点击下载中心中的下载申请 进行下载文件勾选账户性质选择交易流水,选择日期,选择下载格式下载,选择电子回单下载, 选好日期和文件格式进行下载,点击下载中心文件获取。找到我们下载的电子回单和银行流水保存到电脑上,这个您学会了吗?

如何下载这个企业的银行流水以及电子微单?打印好,首先我们登录中国农业银行这个页面之前呢,先把这个 uk 呢插到这个电脑上,然后来到这个界面之后呢,我们点击这一个企业网银登录界面,这里大家可以看一下啊,在这个地方查询明细, 一月一号到这个今天吧,六月十一号,然后呢排序的方向是正序,下载的一个明细呢就是格式呢,用一个笑表,或者说可以在这里直接下载这个一个笑表是比较方便的,或者下载这一个详尽名气,我们在这个快捷菜单这里找到这个电子微单打印, 点开月底这样子他只能查询两个月,不能超过三个月的,那么回答的状态,点这个全部回答打印的类型呢?就单笔回单,我们点一下查询,如果说你不想单笔的一张一张复印,或者单笔一张一张打印的话,我们就可以选择这个全选全部都在这里了,那么这样子就方便不会乱。


前天我们分享了中国银行、工商银行、建设银行的流水和回执的导出办法,怎么能少了我们的中国农业银行呢?接下来给大家分享一下农业银行的流水和回执的导出办法。首先我们登录中国农业银行的企业网银,选择登录,选择证书, 点击查询明细,输入时间节点进行查询,下载生成相关的文件,保存到我们的电脑上,我们记好改一下备注,然后我们返回首页,点击下方的电子回单查询打印, 选择区间,选择我们的下载文件格式,保存到电脑上,学会的点个赞吧!


公司账户多,一个个账户导出流水费时又费力。今天我将教你如何导出所有账户的所有数据。在左侧资金栏中点击银行日记账,有多个账户情况下, 可选择导出当前查询账户的数据,右上角导出当前查询数据,可以导出当前账户的数据,也可选择导出全部账户数据, 右上角导出所有账户全部数据。导出文档既有所有账户数据,也有单独每个账户的导出数据表格。关注我,带你了解更多高效工作小妙招!

民生银行怎么打印流水即回单算卡,客户插入结算卡, 点击交易米线选择字,需要打开旗舰,点击确认, 后退五步,点击打印。点击回单打印。嗯,点击账号查询,选择活期账号,点击选择好期间,点击确定,后退五步,点击打印打印。

一问一答,掌握一个技能,钻研一个领域,打造职场竞争力,成为更好的自己。欢迎来到王老师微课堂下面我们来看这个学院的问题,那么 今天这个学员他有两个问题,第一个就是 pdf 格式的电子回单如何能够导入到我们的 ex 工具里面。第二,如果我们获取到的银行的对账数据, 他的所有的数据都在一列里面了,我们如何进行清洗和处理好,下面我们就来看具体的数据。 那么大家现在看到的这张电子回单,他是一个 pdf 格式, pdf 格式的数据我们是没有办法对他进行汇总分析,那如何将 pdf 格式的数据快速的 导入到我们的 excel 表里面呢?那我们只需要将我们的工具升级微软的 office 工具,在 office 三六五以及现在叫麦克收费的三六五的工具的 excel 里面,我们可以通过数据菜单,然后获取数据来自文件 来自 pdf, 我们可以通过这个功能来获取 ptf 文件里的数据,我们点击来自 pdf, 找到我们要导入的数据,点击导入 啊,这个时候就会弹出一个导航器穿格,在导航器穿格里面我们可以看到 pdf 里面所有的表,那么如果说我们只需要部分的表,我们可以选择多项把这个勾勾上,然后根据我们的需求去选择相对 对应的表,点击转换数据就好了。如果说我们需要整个文件里面的所有的表,那我们不需要点击这一下,我们只需要选择银行对账单整个文件,然后再点击转换数据, 那这个时候他会打开,抛开瑞编辑器,那我们所有的表都在现在打开的这张表的对特列里面, 那其他的这三列实际上是没有用的,是整个表的相应的信息,我们可以把这三列点击右键删除掉,然后再通过对头列的右上角的扩展下,把我们所有表的列给他扩展出来, 扩展出来之后我们再根据表的数据特征来对他进行清洗加工,加工完了之后点击关闭变色, 上载至返回到我们的 ex 二里面就可以了。好,这是第一个问题,我们接下来看第二个问题。如果我们获取到的数据在一列里面的话,我们现在可以看到现在的数据都在一列里面, 那我们就要去分析这个数据的标准和规范,那么我们可以看到在这个表里面第一行和第三行这是不需要的,我们可以大刀阔斧的把它删除掉,直接点击右键整行删除。 那么再看我们的数据与数据之间是靠什么隔开的,很显然这里是按空格隔开的,我们可以选中 a 列,然后点击分列,那么分列向的他有两种分列的依据,一种是分割符号,一种是固定宽度, 于说选哪一种,那就要看我们什么数据的特征,那很显然我们在这里选择分割符号,点击下一步,在分割符号里面,我们去选择我们的列与列 分隔,他的标准是什么?空格勾上他好,勾完他之后,那我们进入到第三步,因为在这一步里面,我们要去调整以及更改我们数据列的数据格式, 写完日期和期写日他是不规范的,所以我们就要在这里选中日期,然后列数据格式日期期,写日列数据格式日期,然后点 机完成。啊,那这样的一个规范的数据源我们就清洗好了,如果说需要将发生额拆分成借方和代方,那么大家也可以 以此方法啊,根据我们数据的特征来进行拆分。好,各位小伙伴们,这个技能你学会了吗?

好,今天我想讲一下,就是我自己研发了一个导章的一个软件,导章软件之后的话呢,我经常会要整理银行流水,因为通向通过银行流水的整理之后呢,就是直接导入这个 财务系统啊,形成会计分论嘛。那么所以说我们经常在导,经常在整理银行的这个流水的时候呢,我想讲讲的,讲讲下来就是银行流水整理过程当中的几个小的技巧。 第一个的话呢,我想就是说这个我们拿到了这个我们有的单位可能不一定是打仗用啊,这边是有其他数据的整理,也会有出现这种情况,那么你这边是拿这个数据的时候呢,最好呢先做一个副本, 今天出动很容易啊,就是打 vps 里面的举止键,点击创建,如果说是这个奥菲这里面的话呢,就是微软的这个软件的话呢,那去找,这是 ctrl, ctrl 啊, ctrl 点键这个工工资表 点赞你,你没看到有个加号啊,有个加号,有个加号的就代表你的粉丝们啊,我再演示一下,看圈了, 鼠标点击这个工作部,然后的话旁边出现,当出现加号的时候,那我怎么样在这个你不要放手,就变成个副本,对不对啊?那这个副本的好处,这个是个工作习惯问题啊, 现在顾客的好处就是当你在整理数据出现这个错误的时候啊,因为这个可能数据损坏啊,或者说你这个 操作车雾啊等等,那么损坏掉的时候呢,就不注意再重新再让别人去打,或者自己再到银行系统打,这样会增加很多的麻烦啊, 所以说我们要养这个写怪,就是我们在整理数据的时候一定要记得知道啊,我们在原稿词上呢,先先先取名取好啊啊整原稿啊啊,这是我的写怪啊,然后呢我们要做整理的稿,现在好你就写好整理稿啊,这是我们的处理的处理的稿词, 我们在导战,我自己研发的导战过程当中呢需要的是一个时间啊,一个金额,一个呢就是这个对方的一个账户余额呢,我们不需要的,但是所以谨慎的考虑,因为余额是跟这个会的会所有国际关系。那我 处理好之后的话呢,我要和对象,所以说呢我暂时保留。那这样我不要啊,这用途的话呢,我暂时放手,虽然我没什么用,但是我暂时放手,到时候主要是在看这个执行的进出啊,他的用途啊,我这个单这个呃那个 银行的流水啊,我经过这个名称啊,我经处理过的啊,这这个名称都不是真正的名字啊,主要考虑到饮食的问题。 我父母接电话的时候呢把不孝的水平线全部删掉,不好意思直接删掉。然后的话呢就是对方账号删掉 啊,会输会输,扔掉不用了,扔掉。然后的话呢后面几个呢都不要了 啊。第一步的话呢我首先要把这个数字啊变成这个是文本本身,要变成数字本身怎么样快速变啊, 那我们快速变的话呢有多种方法。 wps 情况下呢,你看到一个建筑可以直接是转换位数就行了啊,转换位数就是一种形式啊啊,我拉人快啊拉人快, 然后呢就只用转换就行啊。第二个方式的话呢,这 ob 是呢是没这个功能的啊,就未来系统的这个 xl 呢是没这个功能的。那怎么办呢?我在空个地方输入一, 然后呢我复制一下。复制啊,复制好了之后呢,我要把要转换的这个人都可是啊,利用的话呢, 我做成快啊,速度很快,我这样拉也行,然后呢我炫酷的 ctrl n 拉向下借也行,那 s 一一次性就把它选出来啊,这个这个速度呢相对来说比较快一点。然后呢是右手键 啊,点击选择地面贴在乘两个乘比例,这个桌呢就变成了是这个省啊,我 ctrl home 回到最上面啊,然后的话呢就是我再来一下啊,我要选择整个内容啊,我啊 上面速度很快, ctrl 修复下向下减按啊,然后做做成这个就是做成前方位,那我变成速度开始啦啊要 冲啊,回到最上面,我流水号也不要啊,我删掉,流水号也删掉啊,流水号也删掉。 那么交易时间啊,交易时间里面我只要时间,只要日期不要时间。那么怎么处理呢?那我采用锋利的方式啊,我选择呢先撤退,撤退啊,撤退音乐, 那之后呢,我点击 a 啊,点击 a, 然后呢我再点击数据,数据里面有个分链,想分那个点击分链,然后我采用固定的宽度, 下一步啊,我在我需要的目前需要的是交易的这个日期,慢啊这是我这个宽度,是这个宽度嘛啊,我就不动了,这宽度这宽度呢也是好拉的啊,好拉的啊,我就不动了啊,那下一步 啊,我选择的是文本改善啊,这个我分析出来之后是文本改善啊,完成,然后呢我把这个时间呢也不要了删除。 好现在的话呢就是这个我这个余额也是一样啊,现在还是文东歌城你看看到是是不是文东歌城。我再拉两个数据 看一下有没有求和没求和说明是能懂的事。那从而道理我要把它不是放的话呢我做这么快。 it's seen in ninepiets it's team 啊。在做前方位在做前方位前方位主要是躲起来啊对身体躲起来方便一点。 好接下去的话呢就怎么样把这两个两个月比用会用呢用正数这个会数呢用复数因为我到账的时候我我只需要判断正负就行正的我自动就判断数是会用的负的我自动判断是 判断处是这个负的啊付出的。那我再操作一练再操作一练合作一练之后呢我用一个函数来解决这个问题一幅函数一幅当这个词要用英文状态啊一幅 当这个笔这个空格单元格是空的空的啊那么我呢就选择用 c 这个 and 否则的话呢我就是用如果是不是空的啊 b 这个灯不是空的。 那怎么样跟他合并呢?就是我们来用个义务啊。义务还是怎么做呢就是义务还是个逻辑关系逻辑函数当 鼻是空的啊。鼻是空的。那我就是用用这个 c 这个代用的那这个代用的是贵州嘛就我是用证书。 那如果说是鼻不是孔那就是用负数嘛所以我负一层鼻二啊这么个这么个逻辑关系啊我缺乏。之后呢我公司设置好之后函数设置好之后呢我我出事拉起来看一下是不是我要求 啊,再再拿下去看一下啊,做服务要求,那如果说符合我的要求呢啊,那么我去呢啊, 鼠标的建筑变成黑的首饰啊,这个我们叫距离啊,放下就可以啊,你看我们 ctrl 陈家建老师讲的我要求的啊,啊,我要求的就可以了啊,我要求之后,那我们就把这那些填入金额啊,填入金额 比他近的啊,这俩领导就自带人来,我就不要了,因为这样和冰达和冰达在来,在 initial 啊, 那么因为这个是这一点,第一点我需要的这一点的话呢是建立在这个公司之上啊,是建立在他们两个之上啊, 如果说如果说把这其中 ads 删掉的话啊,删掉的话呢,他会变成变成这个这个错误,那所以说呢,我们呢就要把这个已经建好的,我们验验证过的 啊,符合要求的这个数据的话呢,先点键,先复制成数字格式,就是我们公司去掉了,不要用公司直接写这是数字格式,那么那怎么做呢?点键啊,然后复制 点击第一步字,然后呢我们就这就是还是选择的粘贴,粘贴是什么?粘贴为数字, 这个时候你点开看看就不是公司了,你看他不是公司了啊,那我们不是公司情况下我就直接删掉他啊,前面的应用我就删掉了啊, 这个时候呢就是我们的整个整个的数据呢就做好了,做好之后呢,我担心我们在处理数据过程当中会不会出现差错啊,那就是我们要余额来验证一下,那怎么验证呢?余额验证是从第二行开始啊, 因为是上个月加上本月才是那个余额数嘛,对不对?那所以说的话呢,我从第二行开始验证啊,第二行开始验证啊,验证怎么验证呢?等于 余额度加大,花生素减掉 六啦,应当等于零吧,如果不等于零,说明我我我整理的数据错了呢。啊,等于零,那么拉下来应当是都等于零。拉下来啊,都等于零啊, 拿出来看一看,不是不等于零啊,如果说不是等于零的,那么这样的结果我所有的是对的啊。啊,那我就这里点击 h, 就是啊,点击 h, 这里如果都是零, 这个是尾数,这么这么多零,后面的尾数二,我们可以后面不记。那说明呢?我取的数字啊,看最后我取的数字的话呢,是对的,对的话呢,我就把余额呢 省掉啊,把这个呢就是我面这个数据也省掉啊,这就是我整理银行数据整理出来的有效数据,当我导入 l 系统的时候是数据是正数的啊,这是两个数据嘛?是正数的,那 就借房啊,我就借房,借银行啊,贷吧,应收账这个单位如果是负数的啊,然后这个是付出的,那就是借应付这个单位啊,贷,银行 这个五七六一五就是自动会形成这么个分路,那我其他我需要修改,我就在原港在会计频导入的会计频这里面我进行修改就可以了啊,这就是我今天要讲的这个整理银行流水过程当中 that 需要掌握在 sl 当中的几个小技巧。