救命!现在的学习工具都卷成这样了吗?豆包 app 的 拍题答疑功能,直接把解析自由给我旱死在手机里!支持多端解惑,电脑版和 app 都能随时用。先打开深度思考点,拍题答疑、拍照上传,或者选本地图片,手动框选题目,不怕识别跑偏,提问精准度拉满。 别管是中文题目、英文题干,还是让人头大的数学公式,奇奇怪怪的几何图形,他都能精准识别。秒问秒答,几秒就能拿到清晰的解析步骤和思路。部分题目还附带多种解法, 不仅能搞定当下难题,还能吃透背后的知识点,简直是学霸养成神器!豆包 app 开题答疑功能,让困惑瞬间清零,学习一路开挂!
粉丝3.4万获赞35.0万

我去,我学通考试被强制交卷了,考前一定要把手机调成免打扰或者飞行模式,关闭自动锁屏,闹钟和蓝牙,这些系统都会判定你违规。还有最重要的,一定要把麦克风关掉,学通会自动录取我们的声音。 早知道我就好好听课了,现在好了,我直接挂科了。这简单,我教你,你要是不想听课的话,上课就用听脑,边录音边转文字, 下课就帮你生成重点笔记,重点难点举一反三,甚至思维导图他都有,一点也不耽误你上课玩手机, 考前复习拿出来看看就够了。最后我再教你一招,你考前记得把豆包设置为快捷方式,只要轻轻一点,豆包就会自动给你答案,而且还不会被学学通判定为违规哦。什么?我居然才知道!

煮包看室友今天来一个悬浮窗搜题大测评,快对豆包花客 呃。

姐妹们,我最近真的是尝到了 i 的甜头,用他来辅导孩子学习,真的是嘎嘎好用,而且抠门老母亲最看重的一点就是他一分钱不花。。不过呢,,也有姐妹会说啊,, ai 不好用。, 那么我觉得大概率就是因为你的指令下的不对,从今天开始呢,我准备发布一系列视频,做一个合集,跟大家好好分享一下。,那些我测试过很多遍。 觉得非常好用的一些关于学习的 ai 指令,在阅读、作文、解题、英语等等各个场景都能帮助到我们。,用好了,至少省下一台学习机。。今天的主题呢,就是怎么用 ai 给孩子讲题。。你像这样的基督同笼的题,我们家长可能自己会解,,但是未必能给孩子讲明白。。 但是市面上的大多数的奖金软件呢?,他都是需要充会员才能用的,,而且题库也不全,,但是 ai 就能很好的解决这个问题。。就比如说这道题,我给大家演示一下用法。。我用到的 i 软件是豆包,豆包在升级的是。 思考功能之后变得相当好用,,而且呢,他的反应速度很快,,语音功能又很完善。。反正我真的很爱用它。。首先一定要打开豆包左下角的深度思考按钮,点相机,把题目拍照发给豆包,然后下载指令,这个指令很重要,一定要具体并且清晰。。建议使用三段式的提问方式。。你是一位资深的数学老师。, 请用苏格拉底提问法帮我解决这道数学题。。每次只问一个问题,等我回答后再问下一个问题,目的是帮我理清思路,并且启发我独立思考。这个指令可以直接拿来用,需要的话可以截图保存。。你看他会在深度思考之后,提出第一个问题,题目里说鸡和兔共有三十个头。, 因为每只鸡和每只兔都只有一个头,那鸡和兔的总数量是多少呢??好,我们给出第一个问题的回答,接着他会给出第二步的问题,现在假设这三十只全部都是鸡,这样抽丝剥茧的进行。 下来呢,孩子对这道题的思路会非常清晰,因为这是他自己一步一步的思考出来的,,就很扎实。。真的好像是一位老师在手把手的教孩子解题,,就比他自己去看那种解决的视频或者说文字的讲解要清晰的多。。而且豆包还有一个优点,就是他的语音通话非常完善。 将孩子答题的时候直接给他发语音就可以了,不用打字就操作起来很方便。。豆包是抖音旗下答案软件,免费无广,不限制使用次数。。反正我们家用下来,再也没有因为孩子学习的事情再闹得鸡飞狗跳了。。


遇到不会的题目,不用再苦苦等老师答疑了。上学期碰到难题是不是常常坎坷没头绪?要是有个 ai 学霸帮忙,学习效率肯定能大幅提升。今天就给大家来安利一款超棒的 app 抖包, 他的拍照答疑功能太全面了!在首页找到拍照答疑的入口,然后进入拍摄界面,把疑过的题目对准镜头, 保证题干、数字和公式都能清晰拍摄到。让镜头保持稳定后,按下拍摄按钮,只需一两秒就能精准识别题目。答题思路超清晰,步骤也很详细,再也不用在无效抓题上浪费时间,简单几步就能高效掌握知识点,学习效率直接啊!真是个贴心的好助手!


是谁还不会用大学搜题?讲过章节测试,今天主播三秒教你获取资源包和全套教程,直接解放双手,把平时分打满,纯免费分享。首先我们点右下角分享按钮,然后点击复制链接, 接着打开这个软件,没有的去应用商店下载一个,登录后会弹出一个资源包,没有弹出的话直接搜大大怪命找到大学搜题,将插件安装教程文件包,然后点击转存,跟着上面教程步骤一步步来就可以快乐刷章节测试了。另外知道也可以用这个方法赶紧分享给你的。

教大家如何用豆包根据课文的目录出卷子。首先打开豆包,然后找到下方的这个,打电话进来,这点击摄像头,对准课文单元目录,然后读出这段话。豆包,这张年级语文第四单元的课文,请你把每课的知识点以四指的形式帮我罗列出来, 等几秒,豆包已经把知识点给我们罗列出来了,然后找到下方的这个语音功能,展览一下,读出这段话,请你根据这些知识点帮我出可能会考到的题型,以四指的形式输出方对我打印,等几秒,豆包就把题给出好了, 然后点这个箭头,然后往左边滑,找到导出文件,然后点 pdf 文件,点导出它反进来,再点右上角这个箭头,找到这分享到这里去,或者点这里都可以去打印了。

这是四年级的课文第一课官潮的一个生字词,请把这些生字词的一些知识要点给我罗列出来。现在豆包就已经把这些生字词啊一个知识重点就罗列出来了。 豆包,请你根据这些知识要点,呃,帮我出一份专项练习,以 a 四十的形式方便我打印。现在呢,那个豆包就把这些生字词义也有注音的,主持的填空的。 现在我们只要把这些,呃,现在我们只需要把它打印出来给孩子做就可以了。选择这个分享按钮,然后划过去有个导出文件,选择 word 档或者是 pdf 文件,选择导出,然后选择右上角这个连接我们的打印机,选择打印就可以了。

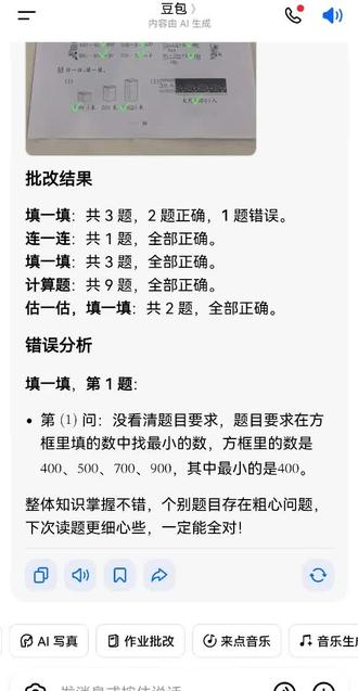
作业批改 全对全对全对啊,让他检查一下。应该是全对,正面错一题,反面应该是全对吧。 批改结果,填空题共两题,全部正确。比大小共十二题,全部正确。解答题共三题,全部正确。本次作业全部正确,表现非常出色,请继续保持。不错。

来喽,老规矩,我们打开豆包,点一下这深度思考,他能更准确一点。打电话点一下,放大 豆包。请根据这张试卷的错题,为每道题生成五道同类型举一反三的题,要求题目格式规范,生成可直接打印的纯文本版本,无多余格式,分行清晰。十三题乘法运算率 好,它已经生成好了,我们点下这个箭头划过来,这里有个导出文本, pdf 文件导出,然后连接打印机打印就可以了。

今天给大家分享一下怎么样用豆包来给自己的孩子做一个专项的练习,比如说最近这个近义词和反义词啊,学的还不是很熟练,那么我们今天就让它来巩固一下。首先打开豆包, 豆包请看考点四,考点五近义词跟反义词最近我学的不是很熟练,请各自出十道近义词,十道反义词给我练习,不要答案,排版要整齐一些,适合 a 四十的打印。 然后这个题它就出来了,进一次十道,反一次十道,然后我们点击这个分享按钮,然后划过去导出文件,选择这个或文档或者是 pdf 文件,选择导出,然后选择这个分享按钮,然后选择我们的打印机打印就可以了。

豆包,这是四年级语文课文,请把第一课观潮的一个知识重点以 a 四十的形式给我罗列出来。那现在豆包就把这些知识重点给我们罗列出来了。 豆包,请你根据这些知识重点帮我出一份专项练习,以 a 四十的形式方便我打印。现在豆包就把这些题呃给我们整理出来了啊,有基础填空啊,词语的积累,有阅读理解,还有一个简答, 我们现在呢,只要把它打印出来给孩子做就可以了。点击这个分享按钮,然后划过去有个导出文件,选择 word 文档或者是 pdf 文档,选择导出, 然后点击这里连接我们的打印机,选择打印就可以了。