粉丝343.7万获赞5892.1万

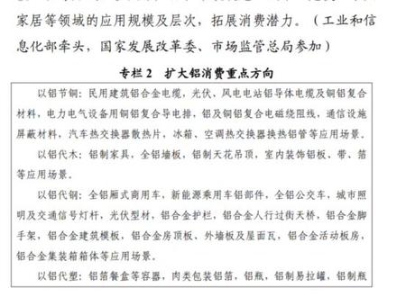
那最近空调行业有一个一缕带铜的新闻,我相信你们应该都看那很多账号啊,在这疯狂攻击这几家企业,说他们是行业霸凌,是团结起来坑害消费者,那我觉得这个事情背后的东西可能比你想象的更加复杂。 那首先呢,我们知道一件事,工信部在今年三月印发了一个叫铝产业高质量发展实施方案的一个文件,其中呢,它的专栏二, 扩大铝消费的重点方向的第一条就是以铝结铜,它特别指出了空调交换器换热铝管这个场景。那背后的原因其实可能比你们想象的更加复杂,中国的铜矿储量其实只有全球的百分之四, 那中国的金链铜产量却达到了全球的一半,因为大部分铜都被中国消耗掉了。那问题就在这,那些铜的自给率有多高呢? 答案是中国的铜原料自给率只有百分之二十,而铜金矿的自给率只有百分之六。 要知道我们国家大力推行电动车,它的本质其实就是因为我们国家的石油的自给率不够高,而石油的自给率其实都有百分之三十,而铜矿石的自给率只有百分之二十不到。 这个东西为什么国家要大力推广?为什么行业协会会在这个时候站出来说我们要进行自律,我们要研究履带铜的相关的技术的国标,就是因为铜矿产铜资源 和石油一样,他本质是国家安全,国家矿产安全、国家能源安全的一部分,他并不是某一些下沉市场那些自媒体账号可以随意拿来攻击的对象,能明白吗?

空调行业屡代同,真是要变天了,你快看照片,国家队都已经出手了!十二月十一日,家电行业开了个大会,十九个大品牌连海尔、美的、海信、 tcl、 奥克斯、小米、美博等 多家空调企业共同宣布加入空调铝强化应用研究工作组自律公约,禁止恶意攻击行为,科学的宣传铝换热器。这不是假消息,是一起签了个大公约,要大力推行铝管空调了。 以前总有人说铝管是偷工减料,但现在不一样了,如果用铝管代替铜管,生产出来的空调在性能和使用年限上能够得到保障,价格还不上涨,对于普通用户来说也未必不是好事。 而且会上多家企业都同意,不能再互相攻击铝带铜了,要科学宣传铝管空调的特点。不过有意思的是,据说只有格力代表,没有签署那个公约。 其实国家早就开始布局了,咱们国家铝资源多,产业链安全,儿童八成要进口,这次连国家标准、行业标准都在修定,明年你可能就能买到正规的铝管空调了。看来这次铝带铜真的要全面实施了。你怎么看?你会考虑买铝管空调吗?

以后买空调只能买格力了,以后的空调将进入全铝时代。十二月十一日,格力、美的、小米、海信、奥克斯、 tcl、 西安交大、三花等共同参与了履带同国家标准的修地。今年三月,工信部等十部门发布了二零二五年至二零二七年铝产业高质量发展方案, 十五五国家重点研发计划,将推进全铝换热器、空调空气能全铝时代已经到来,并且当天海尔、美的、海信、 tcl、 奥克斯、小米、美博共同加入了铝强化自律公约,不得互相抹黑,不得夸大虚假宣传, 以确保消费者对产品的信任度。看完这些,我一时间没了方向,不过在这里我又听到了另外一个声音,最近网上在传嘛,所有的空调都用铝带铜了啊!对, 女带头,我们坚决不敢用。为什么说?因为女的在我们检测和试验工厂一直在用这个技术准备突破,但是我们认为到今天为止,女可以替代铜,但是不敢保证替代它的质量,这就是我们不选择女的重要原因。 董大姐不愧为家电品牌的老大,他的观点我非常支持和认可。虽然材料更替是国家的需要,势不可挡,但是你们不能几个头部联手说换就换,也要考虑消费者能不能接受, 还有能不能把耐用、防腐蚀还有焊接工艺这些问题解决掉,再慢慢更替,总得有个过程吧。我觉得哪个品牌谁先下场谁挨骂。 今年还没有买空调的我建议趁着还是铜管的时代赶紧买,特别是中央空调,多联机采暖,还没有装空气能的,赶紧装。具体想要看谁先做第一个吃螃蟹的,谁先履带铜去二零二六年的三幺五石家庄热幕展,那里明年所有的新材料都会展出。



中国铜资源到底有多匮乏??即便全球超过一半的铜资源输向中国,,但依旧不够用。。事实上,我国铜资源储量并不低,全球排名第六,,但依旧十分缺铜,这其中的原因比较复杂。。 首先,铜的导电性仅次于银,,但铜价比银价低很多,这就造就了铜在导线制造中得到了广泛的使用。,特别是电力行业、电子产品、建筑领域,对铜都有过度的依赖。。我国铜储备总量虽然不少,,但是人口众多,均摊到人均就很低了。。 另外,我国铜矿分布极不均匀,目前我国产铜区域主要在云南和江西等个别省份,这些地区矿场一般比较小。。另外,铜矿质量也比较差,,这就导致开采难度和成本相对较高。。我国是工业生产大国,所以对铜的需求更为迫切。。最新的数据显示,二零二三年。 我国精炼铜消耗量为一千五百二十二万吨,占据全球总耗量的一半以上。。全球有超过一半的铜资源共享中国,我国铜资源对进口的依赖度在百分之八十左右。。 铜在工业生产上极其重要,而我国又过度依赖进口铜,这会给相关产业链造成战略安全上的隐患,,特别是最近几年,国际形势各位严峻。。 所以,减少铜资源的使用,对国家资源安全和工业产业链上都是一种防御性保护。。目前对铜最合适的替代品就是铝,毕竟我国是世界上最大的产铝国,铝产量占全球的百分之六十。, 所以用履带铜就可以减少国家战略资源安全上的隐患。。有人会觉得铝在性能上不如铜,,所以履带铜是一种偷工减料的行为。。其实这样的说法并不正确,事实上,在技术成熟的领域,履带铜已经是行业趋势。, 绝不是偷工减料,,比如在家电和新能源领域,部分线数也已经采用铝导线,性能表现同样优异。。我们对比一下铜和铝的数据,就能更直观的搞清楚这个问题。。首先,铜的电脑率是一百零一,导热系数是三百九十七,铝的电导率是六十一,导热系数是二百三十,,所以在相同线径的情况下。 铜在导电和导热性能上只比铝高了不到一倍,,但是铜的密度比铝高三倍,,所以铝导体会更轻。。铝线可以在保证轻便性的情况下采用更粗的线径降低电阻率。 来弥补履带铜在电阻上的劣势,比如相同功率的电机,铜线选取的是零点二一毫米的陷阱,,而铝线选用更粗的零点二七毫米的陷阱。。铜相对于铝的另一个优势是铜具有更高的抗氧化性和抗腐蚀性。。对于空调电机来说。 由于长期暴露在潮湿和腐蚀的环境下,,所以在原则上铜线电机的寿命会更长。。然而,铝线电机很容易解决这一问题。。目前,铝线电机的绕组采用 bmc 全密闭包裹,做到全密闭防水,,完全隔绝空气,,没有裸露在外的风险。, 所以就不存在被腐蚀、被氧化的可能性。。总的来说,,履带铜带来的缺点,目前绝大部分都能用成熟的技术很好的解决,所以用履带铜绝不是偷工减料,,而是更理性的选择。。 特别是在目前错综复杂的国际背景下,减少铜的使用更是战略安全上的需要。。出于维护产业链安全、提高抗风险能力的初衷,再加上技术的成熟,,目前履带铜已经是家电大品牌企业的共识。。 比如大金、松下等品牌在空调制造中早已采用铝电机,,并且已经成熟使用十年以上,,所以对于普通消费者来说,完全不必过度担心铝电机的性能和寿命。。

格力在行业履带铜议题上再度展现出它的独立性。近日,美的、海尔、小米、海信、 tcl、 奥克斯、美博等多家空调企业 联合推动履带铜的标准落地,并约定不互相恶意攻击。值得留意的是,这份行业公约中并未出现格力的身影。 然而转折在于,格力实际上并未完全置身事外,他同时参与了国家相关标准的修正工作,这意味着在技术层面的讨论中, 格力依然活跃,只是在行业共识中形成的过程中选择了暂时的观望, 这一举动并不令人意外。回顾过往,格力曾多次以独行姿态面对行业主流选择,而履带铜本身涉及成本、性能与耐用度之间的复杂平衡, 不同企业基于自身的战略做出不同的取舍本就合理。格力未签署公约,未代表 全盘否定这一项技术方向,更可能是在具体实施方案、工艺标准或应用范围上持有自己的见解。 进一步看,行业的发展既需要共识推动,也离不开多元探索。格力的保留态度或许恰恰为市场埋下另一种可能,当大多数人走向同一条路,少数人 的选择反而可能开辟新的方向。从长远来看,这种基于技术路线、立足产品实质的理性竞争,无论最终是融合还是并行,都将推动行业 更成熟、更开放的方向发展。而作为观察者,我们不妨保持关注,这场没有硝烟的技术路径之争,究竟会引领空调行业走向怎样的未来。

铜价一万一千五,铝价不到三千,铜铝比价干到了四点零,这意味着什么?意味着一场颠覆整个有色金属产业的革命已经打响。你还在盯着铜的 k 线图感叹高处不胜寒吗? 真正聪明的钱,早就盯上了那个即将引爆新增长级的替代者。这个四点零的比价,不是简单的数字游戏,它是产业格局变动的冲锋号,是市场力量重新洗牌的胜负手,更是履带铜这个概念从边缘话题走向舞台中央的临界点。 过去几十年,铜就是导电和导热领域的王者,凭借其无与伦比的物理性能,在电力、空调、汽车这些核心领域牢牢坐稳了铁王座。但时代变了,当铜价因为矿端扰动地源风险和资本的狂热而被推上神坛, 它的稀缺议价和安全议价已经让下游产业链苦不堪言。而另一边,与这个曾经被看作便宜货的金属,如今却凭借着储量丰富、成本可控,以及最重要的在四点零比价下无与伦比的王超位,这背后是一场关于成本、标准和技术的大博弈。 看懂了这场博弈,你才能看懂未来数年财富流动的方向。首先,我们来谈谈最现实的成本逻辑。任何商业改革的底层驱动力都离不开成本。当铜价高起,下游企业的利润空间被极限压缩,寻找替代方案就不再是可选项,而是必选项。 就拿我们家家户户都离不开的空调来说,过去一台空调里,铜管的成本能占到总成本的百分之十五到二十,这是一个非常恐怖的数字。铜价每在高位再向上波动一千美元,整个空调行业的利润就要蒸发掉数亿美元, 这对于任何一家企业来说都是无法承受之重。而现在铝的价格只有铜的四分之一,这意味着什么?意味着巨大的成本优势和利润空间。更重要的是,全球电节铝的产能已经基本锁定,库存还在持续下降,铝价的波动性远小于铜, 为下游企业提供了稳定的生产经营环境。当成本的天平发生如此剧烈的倾斜,产业资本的流向自然会做出最真实的选择。 所以我们看到美的、海尔、小米这些家电巨头已经联合起来,开始全力推进履带铜的行业标准落地,这不是一时兴起,这是在成本压力下,产业链最理性的自救行为。 其次,光有成本优势还不够。过去履带铜喊了那么多年,为什么一直雷声大雨点小?最大的障碍就是没有标准。一个行业没有统一的标准,就意味着混乱,意味着高风险,意味着巨大的市场推广阻力, 企业不敢用,消费者不信任。但是这个最大的瓶颈在二零二五年被彻底打破了。中国制冷学会已经正式发布了关于空调铝换热气的团体标准,更重磅的是,国家标准房间空气调节器、用热交换器也正在紧急修改中,预计二零二六年初就会有新一轮的讨论。标准的出台意义非凡, 他等于给吕代桐这个产业颁发了一张合法的身份证,意味着他从少数企业的小打小闹正式升级为整个行业的集体行动,这极大地降低了市场教育和推广的阻力。 我们可以看看邻居日本大金这样的行业巨头,在二零二四年生产的空调中,铝替代铜的比例已经超过了百分之五十。这用事实雄辩的证明了技术路径是完全走得通的。当标准引领和技术成熟这两条腿都迈开,铝带铜的奔跑速度将远超所有人的想象。最后,我们来聊聊最硬核的技术突围。 很多人对铝的刻板印象还停留在导电性不牢、容易腐蚀上,但那都是老黄历了。在现代材料科学的加持下,铝的物理性能短板正在被飞速弥补。通过合金化技术可以大幅提升铝的强度和导电率,通过先进的表面处理工艺,可以完美解决其耐腐蚀性的问题。 事实上,在汽车、空调、冰箱这些领域,铝制热交换器早已是成熟技术应用了十几年,这位在家用空调等更广阔领域的普及, 提供了宝贵的技术经验和可复制的解决方案。从成本驱动到标准破局,再到技术升级,这三重力量的叠加形成了一股不可逆转的洪流,推动着履带同从一道选择题变成了一道关乎企业生死存亡的必答题。 如果说以上三点是履带铜的内在驱动力,那么新能源和全球电力转型就是这场产业革命最强劲的外部东风。我们正处在一个能源大变格的时代,新能源汽车、光伏、风电这些领域正在以前所未有的速度爆发式增长。这些新兴产业对材料有什么要求?轻量化、低成本、高效率, 而履完美契合了所有这些要求,一辆新能源汽车用铝量可以达到惊人的二百五十公斤以上,而且随着续航里程要求的不断提升, 这个数字还会继续攀升。电池、托盘、车身结构、散热系统与正在全面替代传统的钢材和部分铜材。再看电力系统,我们正在建设一个全新的、更加智能和强大的电网、特高压智能电网储能设施,这些都需要海量的电缆。在中低压配电领域,铝电缆凭借其成本低、重量轻、施工方便的优势, 经对铜电缆形成了规模化的替代。国家层面对于新型电力系统的规划,更是为铝作为核心材料的应用提供了广阔无银的舞台。新能源和电力转行为铝带铜提供了前所未有的结构性的需求增量,这才是真正的新增长级。现在我们把视线拉回到资本市场,铜铝比价突破四点零这个信号本身就极具冲击力, 它背后反映的是市场对铜供应紧张的担忧和对铝需求增长的预期。当铜价高到下游开始用脚投票,当铝的应用场景因为技术突破和成本优势而急剧扩张, 整个有色金属的价值评估体系都需要被重写,这不再是简单的周期波动,而是一场深刻的结构变迁。对于产业链上的企业而言,谁能最快的拥抱履带铜的趋势,谁就能在下一轮产业洗牌中占据有利位置。 而对于关注产业价值的人来说,谁能率先洞察到这一趋势背后的深层逻辑,谁就能在未来的价值重估中发现真正的机会。这不仅仅是一种材料的替代,这是一场关于效率、成本和未来产业主导权的争夺,一场由比价引爆的产业革命,其序曲已经奏响,而高潮才刚刚开始。