教你如何三秒钟找到自家文昌位!一、站在房子中心点二、用手机打开指南针或下载专业 app。 三、当指针指到东南方,那就是文昌位。东南方是一个历学业的方位, 非常适合摆放文昌塔或文昌星君。我们通过合理摆件搭配加空间规划,打造沉浸式学习办公空间,助力提升专注理想。知道文昌塔怎么摆?留言告诉我。
粉丝469获赞4632

明年的文昌的布置重点要注意正宫东北的这个位置,比如说可以在客厅的东北侧,或者在孩子书房的东北侧,或者在孩子卧室的东北侧,或者在你整个 住宅的东北侧,那这四个层面,但是呢,并不是说每一个东北侧都要去布置,我们一般首选的是孩子的卧室,因为他在里面待的时间最长,那么其次呢,是客厅的东北侧,因为家里人团聚回来肯定要经过客厅的,当然选用其一就可以了,千万不要那么多就画蛇添足了。 那在孩子的这卧室的东北侧啊,可以放一盆盆景,我们一般都建议富贵竹,当然富贵竹不能放太低,把你放地上了,那这个气往下走, 但也不能放太高,太高呢容易表现为好高骛远,目标天太高达不到,所以一般般的高度,我们都建议在孩子坐下来的时候,肩膀的高度基本上跟头齐平,那就代表这文昌星的能量跟你就能够产生同频共振,情心心相印,因为一抬头我们就看到了能量就过来了。

二零二六年思虑文昌星驾到,这可是个年度思维加速器家,人们是不是感觉有时候明明很努力,就是学不进去?范文写到头秃,创意就像卡壳,别急,可能不是你不够拼,只是缺了一点环境加持。 今天咱们就聊聊二零二六年每个人都能用上的年度智慧 buff。 四律文昌星在传统民族文化里,文昌星、文曲星一直被视为掌管学业文运的智慧之星。二零二六,比武马年,这颗五行属木的四律文昌星正好菲林,代表稳重厚实的东北方位。 这就像一个活跃的思维精灵住进了一个沉静的书房,关键在于我们如何让他们和谐共处,把这份灵性激活,为你所用。谁最需要这个加速器?第一类,当然是所有备考大军中高考、考研考公的同学们,这就是你们的外挂复习区。第二类, 所有靠头脑和笔杆子吃饭的人,策划、文案、设计、律师、教师,任何需要灵感、逻辑与文书工作的职场人,他都能助你思路清晰,下笔有神。第三类,家中的青少年,特别是男孩,对应少男,方位谈好的思维环境有助于专注力的提升。 但是如果你的家或办公室的东北角正好是厨房楼梯过道,导致气流杂乱,分散心神,就需要科学布局了。无论如何,第一步永远是保持这个方位的干净、整洁、明亮。 方案一,活水引流,通关增效东北攻五行属土文昌星五行属木,木克土,稍显吃力,我们就请水来帮忙,加湿器、鱼缸、水培植物都是不错的选择。方案二,绿意文化积极暗示 富贵竹文昌竹生机盎然。或者悬挂一幅励志的书法字画,摆放一个精致的文昌塔模型,这不仅是文化符号,更能给你积极的心理学暗示,营造专注向上的氛围。 如果东北角是厨房,那就务必保持通风,减少杂物堆积。如果是过道,可以加一道简单的布帘或屏风做视觉隔断,创造出一个相对宁静的心理空间。 老话讲,书山有路勤为径。所有的家居布局核心都是为你创造一个更利于专注思考与创新的物理和心理环境。但真正的进步永远源于你每日的坚持与积累。现在,我们不妨就从打理好生活空间的东北角开始, 保持超明己静,添一点绿意或水声,摆上你喜欢的书籍和工具。相信这个结合了古老智慧与现代心理学的文昌位布局法,能助学子学业开窍,直人事业提升。而千里二十六,遇见更从容的自己。

二零二六年,我们如何再去找到家里的这个学霸位,也就是我们说的文昌位。那今天我们从三个方面来讲,首先是第一个文昌位他到底有哪些?第二个就是我们要在家里面怎么去去定位 这个学霸的这样的一个位置啊?第三个也是我们最关键的,我们要如何的去布置啊?布置对了我们才有效。文昌分类的核心是一人一宅一时,那么他会分三个方面,第一个方面就是本命文昌位,那本命文昌位他是终身不变的,是孩子与生俱来的自身就带来的。 第二个是宅文昌,宅文昌是指我们的房屋的位置,那么房屋也不会变,所以宅文昌也是稳定不变的。第三个是流年文昌,那么流年文昌它是年度专属的,它是一年一变的。 也就是说如果说孩子想要有一个好的文昌位,那么我们首先要抓住他的核心,他的核心是什么? 就说他的本命文昌是伴随着孩子长线学习的一个点。那那如果说今年的孩子哦有中高考,那么他就要结合到流年的文昌,也就说核心加冲刺,然后拿到一个我们预期的结果。 那么宅文昌它是一个基础,它是个地基,那么居住在这个房屋里面的人啊,有可能是多孩儿,有可能是家长要考公或者考证,那么这个房屋就是给在居住的里面的人有一个相对应稳定的宅文昌的基础。 那我们到底怎么来帮助孩子去找到这个学霸位啊?我们以这个孩子为一个女孩子,他今年要参加中模考,那么我们可以看到啊,他的出生年月日对应的这个你可以在万年历里面找到,那么他年对应的是辛, 他的日对应的是丙,所以呢,那么他们的丙辛对应的就是正位,他的丙 对应的就是西南。那我们可以参考这两个方位,帮孩子去找到学霸位啊。那我们帮这个孩子找到了文昌位以后,我们要怎么给这个文昌位进行布局呢?首先我们一定要布局的,是啊,招人差,那我们需要给孩子一个光明体性,那么尤其要注意光线啊,在这样的基础上面呢,我们需要有一个 竹加文昌塔,那么文昌塔是啊,七九十三,那我们当时跟孩子有一个具体的沟通啊,那在这样的一个呃 基础上面,我们再去叠加比加比价,以及励志的叫一个呃文字文案,那在这就是相对一个比较完整的一个孩子的一个学霸位的 布局,帮助他进行一个优化。那么如果说你也想知道你的方,你的学霸位,那么可以在下面评论区进行留言,那么我来给你看一看。

大家好,今天呢这个录制这个视频呢,就是因为很多的粉丝客户经常过来问怎么寻找家庭呢?这个整个这个家庭家的这个文昌位啊,这个文昌位有什么作用呢?第一,比如说孩子的这个 学业啊,如果让孩子在这个文昌位居住、学习等等,对学业的提升有很明显的作用。另外一个呢,就是这个男主女主啊,比如说你想啊,这个升职啊, 升职加薪啊,想在这个岗位晋升,或者在体制内有一定的官路运,这个文昌位呢,也有很大的作用啊,在这个文昌位做自己的这个书房,家庭办公啊等等都是非常合适的。那么如何寻找这个文昌位呢? 三个方面啊,第一个呢就是看这个东南啊,这个东南方位啊,是一个家的这个户型啊,一个家的这个天然的这个文昌方位啊, 你像在古代,古代那个私塾交线上啊,基本上他的那个书房啊,私塾这个方位基本都是在文昌,就是在东南方啊,东南位是天然的文昌位啊,比如说看这个户型,他这个户型格局呢,是这个上北啊, 下南,左西右东啊,那么一个情况,那么他这个东南方就在这个方位啊,这个方位呢算是一个主卧室,当然做这个什么,从它整体功能布局上来看呢,他是做这个卧室用途的啊, 当然如果这个房间多啊,可以选择东南方位啊,做这个整体的这个办公啊,书房啊啊,给这个小孩子居住啊等等,学习居住等等啊,都是比较合适的。这个是第一个东南啊, 如果不会找,你就直接找东南方位的房间就可以。第二一个是什么呢?看你的这个跟这个人的这个八字相结合啊,就是年月日时,这个用干支计时啊,形成一个四柱八字, 怎么结合呢?看你的日元啊,你的日元是什么?就是出生当天那个日干啊,这个甲乙丙丁啊,故己更新 人鬼啊,这十个天盖,这十个天盖怎么找文昌位呢?有口诀啊,把这口诀给大家讲一下啊。口诀呢?第一句是什么呢?假四,假四,以五抱君之啊, 就是假木,如果你的日元假木,他文昌位在四啊,以木的话,文昌位在五, 然后呢?丙物申公丁己基,这叫什么意思呢?就是丙和物,他的文昌位在申啊,这个丁和己,他的文昌位丁己基啊,这个文昌位在有啊,这个有机啊, 有呢,是十二地支鸡的话就是十二生肖啊,这个是相对应的,并无申公丁己鸡,然后呢?庚猪辛鼠啊,任逢虎 这句话的意思啊,庚的庚金子,他的这个文昌位呢,在亥啊,在亥这个方位,然后辛金呢?在子 任水呢,在在饮啊,这个方位。然后还有一句话呢,鬼人见兔入云梯啊,就是这个日干为鬼水的,他的这个见兔啊,兔的话呢,就是卯,他的文昌位在卯啊,比如说,如果你的日干呢是假木啊,那文昌位在五五,这个方位呢,就是正南方啊, 就在这。如果是这个乙啊啊,说错了哈,这个甲四四的话是在东南啊,陈和四的话都在东南啊,然后甲木甲四乙五乙五,这个呢是在正南啊, 假使异物抱金枝,然后如果是这个丙和物啊,丙物深深的话呢是在西南啊,大概在这个方位啊,假使异物抱金枝,丙物深攻丁 基,如果是丁火和基土那么呢它就在有啊有呢是在正西 耕猪新鼠啊耕猪猪的话呢是在西北这个方位啊新鼠鼠的话是在正北啊,然后耕猪新圃任逢虎 虎的话原木啊是在东北这个方位啊,贵人见兔是在正东啊,就是看你的这个八字啊,你的日元是什么啊这样子来找自己对应的啊。命里上的这个文昌方位啊 这个呢是命理方位啊命理上的这个当然有一定的基础啊,否则的话我刚才讲的未必能听得到明白啊。 呃接下来的话呢是这个按照这个八宅啊八宅方法,八宅呢是看阳宅的这个风水的一个工具啊。呃八宅风水法看找什么位呢搞这个六煞位啊 这个六煞位虽然是个凶位但是他是文昌星飞临的方位啊这个呢也是在这个根据阳宅方阳八宅方法呀,找这个文昌位的一个比较有效的一个直接的一个途径啊找这个六煞位啊。六煞位怎么找呢?我们先 根据一个户型图啊,先根据他的这个入户门他这个方位来定他的座山跟这个座像啊,然后呢根据这个油粘饼油粘根啊来布这个油星啊,布好油星之后呢就找到这个六煞位了啊,比如说这个户型 这个户型呢他这个门呢是在这个西啊,开在了西边啊他这个座山呢是在镇啊这是一个镇宅啊,坐镇向西啊。 然后呢根据这个游年歌啊这个游年不兴游兴的这个方法啊,这个镇宅是怎么一个情况呢?叫镇啊,这个是口诀哈,镇延生获啊 延生获,绝五添六绝五添六啊, 这句话什么意思呢?就是镇,他是镇山做项目,他的这个福位呢,就是这个在镇啊,正东这个这个方位的啊,正东呢就是在这 这啊跟这个门向相对的,这个呢就是这个复位啊,复位完了呢是这个镇严嘛复位完了这个方位呢是延年啊,延年完了这个是生气按照顺时针这么排啊,然后完了之后呢是这个 祸害啊,祸害完了之后这个方位是这个绝命啊,绝五添六啊,这个五呢代表无轨啊, 五鬼方,这个呢也是凶位啊,天天的话是在这个叫天一啊,天一呢是个大吉位啊,六六呢就代表六煞啊,这个六煞方位正好在这个在哪里呢?就在这个方在这个位置啊, 就在东北方啊,这个方位。如果是这个呃,有有这个小宝宝啊,小男孩啊等等在这个方位是非常利于他的这个学习学业啊。文昌的啊 就在这个方位,如果呢家中比如说孩子有其他的房间布置啊,或者说自己做这个做自己这个书房啊,这个方位呢也是比较合适的啊,这个呢是根据这个八宅法啊来断这个文昌位, 整体呢就是这么一个方法啊,那以哪个为主呢?如果这三个方位啊,如果这三个方法呀他都指向了同一个房间啊,那自然是最佳的啊, 如果呢没有指向最佳最佳的话呢按照自己这个户型啊,你不能生硬的就说哪个方位必须做文昌啊,否则的话不利学业啊,这样子讲也是不对的啊。这三个方法呢,都可以找出自己相对应的啊。这个, 呃,文昌方位在这里呢,学习啊,办公啊等等啊,对自己这个学业也好,事业也好啊,他的今生是非常有利的。呃,好,这个呢,如何寻找文昌位给大家讲解到这里,谢谢大家。

二零二六平五年家中吉星布局第四一白螳螂星,代表事业人员。桃花今年在中宫,今年呢,家中间呢,避免杂乱,不要放太多杂物, 我们可以放浅灰的地毯来增强我们的人员。星旺的颜色有浅灰, 蓝色,还有黑色了,那今年的事业提示呢,中亚的国家发展的潜力非常多,有需要的企业家今年可以多往中亚的国家获得更多资源, 还有机会。单身的朋友,今年需要多主动,多表现自己,这样才可以遇到正缘,因为今年中公属兔,加上火马奔放的一年。第五思虑稳取胜, 也代表文昌智慧还有贵人呢,今年坐落在东北方,我们可以放洒金龙在东北方来吹起我们的智慧还有贵人心了, 我们也可以放在孩子们的座上来吹起文昌星了,最旺的颜色是黄色,绿色、褐色还有碧色了。事业的提示呢,今年呢,文昌星在东北,放在一个盲点的话,我们多往东北放, 获取灵感,获取更好的智慧,来让我们做事更加顺利。今年火马年呢,我们要学习新一代的模式,还有新一代的技术让我们兴旺。二零二六年了, 假如你觉得我的这个内容不错的话,分享给你的爱人,家人还有朋友们,让他们今年二零二六年龙马精神,马年行大运,马上有钱。

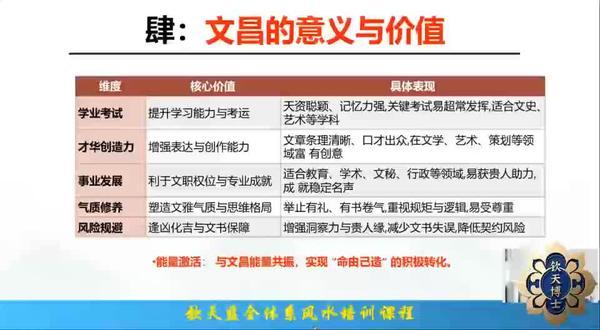
是讲文昌,我们吹的这个文昌他的意义是什么?他的价值又是什么?第一个就学业考试吧,第二个就是什么才华,一个创造力,事业的,一个发展, 这个气质,一个修养,风险规避,我们一一来看啊,学院考试也就提升了一个学习能力吗和考率吗?是不是啊?天资聪慧,记忆力强,关键考试什么样的超常发挥,符合文史艺术等的学科,是不是第二个才华创造力? 呃,文理文理文章是吧,条理清晰,口才出众,在文学艺术创造领域富有创意,事业发展就立于文质权威嘛和专业成就嘛,你是吧?升职加薪,你今年是吧?职考啊, 考公考博啊等等之类的是吧,都很容易是不是啊,有教育啊,学术啊,文明啊,行政的理念和贵人助力啊,成就稳的名声。第三个就是最后一个就是气质修养和风险规避吧,逢生发疾吧,文书保障嘛,增强贵人员嘛, 减少失误嘛,为数失误嘛,降低气候风水是不是啊?你去能量激活的话,一定要用文昌能量来共振,使这闷牛挤灶,他这个积极的一个转化过程啊。 那要讲的是文昌忘名法名,但哪些人需要固执个文昌之法?一个就是学生,上班族,考功考研考博,支撑最新的学明记忆的, 搞艺术创作的,像什么作家,设计师啊,艺术家,学者,教师,自媒体创作人员,管理者啊,老板啊,韩国的学生啊,备考人员和职场人士以及创作者,新艺人, 尤其适合在什么学业和事业上成就突破或者提升心理的人群啊。这是一定要补文昌剧,那文昌剧剧的作用有哪些?但开是开会是不是啊?一个什么增强你的逻辑思维能力, 头脑清晰,提升你的学习状态,助力考出好的成绩是不是?那么文昌局在传统的观念就被认为具有多方面积极的作用, 主要体现在什么?学业,事业和心理健康的领域。第一个是呢,这个助力你学业考试考试啊,提升学习状态吧,帮助学生们开智开肺啊,思维敏捷, 改善学习,拖拉,成绩不理想,尤其是日常学习,有辅导作用的啊这是。第二个 就是经常考运嘛,主要是针对中高考考研的一些关键考试啊,有利于这种稳定心态,文思泉涌,减少因紧张导致的发挥失常,提升考试成功率, 促进事业与工作发展。尤其对于那些职场人士啊,文职的啊,科研的,创作的,脑力劳动节,但是可以提高工作效率啊,与成果质量,助力升职加薪,生活进步,助力事业拓展, 对创业者或者新一任被认为是能改善事业运,带来财富,经济,财富积累和事业稳定发展。 第三个就是心理条件和情智条件,经常你的一个磁场的一个类型,磁场的一个稳定性,通过营造积极的心理暗示,是不是帮助什么呀?面临重点重要考试的一个节点,有考试职场,职场那个挑战啊,以及执行考试的时候 缓解整张情绪,经常你的提升你的自信心以及稳定的状态,硬的压力。而下面这些东西名词啊, 文昌被文昌塔啊,孔子啊,什么奎星点斗啊,渔业农民啊,这都是什么能够帮助你这后面法门中间都会用到的一些一些一些道一些物品啊?我们先看 那望文昌的一个网名,他有哪些东西?文昌帝君、文星颠倒、文昌塔、三元其帝、文昌笔、文族、文昌族、灵芝、孔子巷、礼乐农民等等啊,他摆放位置都不怎么样。都可以,这都可以望文昌啊。

大年初五迎财神了,但是又有多少家长跟同学知道今年最适合读书的方位在哪呢?大家好,我是只说真话的芭比老师。一元复始,大家最关心的议题就是方位,方位,方位! 如果大家要赢的是财神,芭比老师告诉大家,正东方是正财位,正北方是偏财位,但是最适合读书的文昌位在哪呢? 就是东北方。所以不管你是培训机构也好,同学也好,还是家长也好,务必把家里面的东北方留给最需要的同学。最后芭比老师也在这里祝福所有的同学,在新的一年当中都能够拿到自己最想要的分数。