好,各位同学,大家好啊,江西省事业单位的 a 类今天上午已经考完了,大家感觉怎么样?根据同学的反馈,可能说今年的直测 a 啊,可能相对来说将去年会难度会有所上升,特别是他的资料分析的板块,他的计算量有所提升。 那么今天呢,我老黄呢,重点想跟大家聊一聊关于这个综合应用能力 a 的 一个四道题的一个基本交流,和大家做一个探讨。 那么首先我们看到第一道题,他说分析职工阅读赋能活动啊,带来了就是从哪些方面给职工带来的赋能,并分析他的做法和效果。从我的角度来看,这道题其实他是需要有一个清晰的前置词的, 比如说在生活方面,在技能方面,在就业方面,在等等方面,对吧?这方面他是一定要有这样的一种哪些方面的前置词的概括, 同时他的后面的做法和效果,这两个要割裂到是很难的。因为我们的对策的表达一般都是主体加个体加方式加效果,所以写对策自然而然会把效果写出来,所以我个人认为就是重点是写哪些方面,然后后面的就是做法加效果是连在一起写,不用割裂。 那么第二题的话,他其实是一个问的是宣讲的思路和相应的宣讲要点,其实这其实就是一个中 a 的 特殊题型,叫沟通协调题。 那么一般来说,所有的宣讲沟通题,他离不开三个字叫情、理、策,就是洞之以情、晓之以理和解决问题。那么我觉得这一次的沟通思路依然是保持这样的一种态式, 那么我们的第一部分肯定是要理解我们这个新就业群体他们的顾虑和担忧。第二步就是要去讲解我们加入公会他有什么福利,加入公会会有什么样的任务。 那么第三步就是去解决材料中我们这些新就业群体说发就是发出的疑问,提出的疑问,然后我们于解决,这就是我们的宣讲思路和我们的宣讲要点。 那么第三题他是写一道对策题,题目说的是姻缘相会之功,忽略服务的有有效果,但同时也存在不足之处。那么这道题就是要通过阅读材料,把材料中找到的不足之处给我画出来, 然后再一一的去写对策。这道题一定要根据题目的要求,我看了一下,其实是一定不用把问题写出来的,问题在草稿纸上有就行了,重点是根据问题推对策。 那么第四题的话呢,它是一篇解说词,解说词的格式其实比较简单,那其实就是一个标题就可以了,其他的可以通通不要, 而且根据题目的要求,说的是刚高清样板,工匠成长计划,破除破局于人。 那么这既然是样板,就是一个成功的样板,一个优秀的样板。我们本题的重点突出,突出什么?就是要去介绍高新区在工匠成长方面他们到底有什么样的核心的经验和做法。所以这道题本质上就是一个大型的概括题, 但是一定要记清楚,写这样的题一定要有清晰而又准确的前置词,是一定不可或缺的,大概就是这样的,所以这个题我觉得它和我们省考 本质上没有什么太大的区别,但是他跟省考的,呃,相对说他的难点就在于他的材料比较琐碎。他把减一点是什么?就是他没有作文,就是这样的啊。中 a 大 概就是这样的。各位同学加油,明天的 b c 一 样取得好成绩。
粉丝1.4万获赞5.1万

有没有人觉得公考很有意思?就是申论和那个事业编的材料非常有趣。国考的时候我们的申论执法卷考的什么?鲁师傅广和烧饼,难道没有人觉得那个题很有意思吗?鲁师傅,那个题,鲁师傅卖烧饼,哈哈哈,上了四个台阶,很有意思。我觉得这个题真很有意思。 好,这个题其实有意思,他有意思,不过这个事业编、事业编综合管理 a 类型一些题可有意思了。就拿那个大喇叭扰民的那个题来说啊,那个大喇叭他扰民声音太大了,影响别人休息,怎么办?措施对策是什么? 把大喇叭安到那个笼子,那个笼子家门口,因为笼子听不见。哈哈,那个题开头给我笑死了,笑死了。解决这个问题的措施是把这个大喇叭安到那个笼子家门口。哈哈哈,今天考这事业编联考 a 类的啊。嗯,就是这个, 给这个红娘,这个牵线大桥,这个相亲这个活动出点建议。哎,没有人觉得这个事很有趣吗?就把这个事放到这事业边考试上来说,怎么做好这样的一个活动。你说这个题材大家不觉得很有趣吗?就是你慢慢做题,做着做着你在考场上,你觉得嘿嘿嘿,好有趣。 有没有爱上这个答申论和答事业边 a 类呢?我是有点爱上这个材料了。

嗨,各位局长们,欢迎来到咱们申论八十加真题代练课程,本系列课程会持续更新,因此大家一定要收藏加关注,防止走丢。好,今天的课程正式开始,我们来看一下这一道题,这是一道二六年的国考真题。拿到材料,我们先看问题, 如果你是低县的民政部门工作人员,请梳理给定资料。四、中低县对家庭式养老机构的管理和机构自身运营存在的问题,并就进一步推动其健康发展提出对策建议。 看完题,但我们可以判断这是一道提出对策题,而且是找到问题后给出对策。我们可以得到的信息有,首先第一个主体的身份是低县的 一线民政部门工作人员,任务是梳理管理与机构自身运营存在的问题。还要提出 对策建议字数呢,不超过四百个字。我们要注意一下,对策提示题必须是要能落地、能操作,不能说空话的,所以这里写的是要有针对性,且行可行。 而且问题和对策必须是要一一对应的,像这一道题中的管理对应管理的对策,运营对应运营方面的对策。好,这是我们从题干中挖到的一个信息。那么我们来看材料, 看材料的时候,我们要边读边画关键词,进入一线养老机构综合性整治工作,其中有数十家的民, 有数十家的民办家庭是养老机构,因为因为办理合法手续被折令,三天之内被折令,三天之内三被折令,三天之内停业整顿,涉及三百余位老人,需要,需要转移安置。那读完这一段材料,我们要把问题词、结果、做法等词向综合整治,向这个综合整治工作 没有办理合法的手续,三天之内则另整,三天之内停止整顿。三百余位老人需要转移安置等,这些词都要画出来 简单分析一下。首先没有合法的手续,这是不是?嗯,我们提案当中说的机构,机构自身运营存在的问题呢? 这里是机构没有合法的手续,然后三天之内停止整顿,这个是我们政府针对这个机构存在的问题,然后开展的一个综合整治工作,是属于一个做法, 那做了这件事之后导致的一个结果就是有三百余位老人需要转移。 所以这一段作为总体段,直接给我们点名了两大核心方向,一个是养老机构的非法运营,第二个是政府整治的一个方式是有点简单化的,我们可以把它给简单的记录下来。 机构是非法运营,然后政府的整治行动开展了整治。整治工作 整治有点简单,它导致了有三百余位老人需要转移安置。 那继续看第二段,未深入了解情况,某记者进行了实地的探访。记者了解到,低县近年兴起的家庭式养老院,以农村自建房、县城小区底楼为经营场所,每个养老院接纳的老人等有二十人左右,因为经营灵活、收费低的优势,深受市场的欢迎。但 关联词,但有些机构的经营也存在了不少的问题。开展此次专项整治是为了切实的保障老人合法权益,推动养老服务行业健康有序的发展。好,看完这一段,我们首先把但有些机构的经营也存在不少的问题画出来,这句话的信息量是极大的,它出现了一个淡字,还有一个也字, 也字后面写的是存在不少问题,那么前面是不是也有问题呢?这个也表并列嘛。所以说农村的自建房、县城小区底楼为经营场所, 经营灵活、收费低等优势,我们先把它画出来,这个是我们根据关联词来推导前面的一个线索, 关联词是可以帮助我们理解材料的,所以大家也要关注关联词、连接词等这些词。那通过记者探访的这一段,我们能够看清这样子的一个背景, 家庭养老机构之所以腥气,是因为它的经营灵活、收费低,是一个实实在在的市场刚需。但但随之而来的问题也很明显,很多机构用农村自建房、小区底楼作为经营的场所, 一看就是先天的不规范,所以这里可以把经营场所、经营场所不规范, 机构的运营也不规范给记录下来。所以第一、第二段两段的逻辑,那么就是当地有真实的养老需求,家庭式养老是很受欢迎的,但是市场的供给端就是机构本身是不规范的,为了 为了就是让机构规范,然后政府开展了专项的整治,初衷是好的,目的就是保证我们老人的权益,推动养老服务行业健康的发展。这是这两段的逻辑。那继续看第三段。第三段第第一线红花香碗什么养老院的李老板告诉记者, 目前住了十八个老人,都是亲戚之间口口相传,接下来的平日里是由他们夫妻和一位护工一起照顾,我们和老人们都相处了感情,李老板说到,这两天不少人跟我们说不想走,我也急,咨询过如何办理,说是如果你业执照上经营范围包含老人人养护服务的工作人员,必须有养老 养老护院证书才能上岗,这可急死我了,我们拿学过这些东西啊,也不知道从哪能找到这些证书。护理员读完这一段,把关键词给画出来, 需要证书,需要证书才能上岗。但是呢,没有学过,没有学过,不知道,也不知道去哪里找。很明显这个是机构自身的问题。翻译过来呢,就是机构的工作人员,他没有养老护理员的专业资质, 没有资质证书,而且没有学过,也不知道去哪里,哪里学,就是没有渠道, 简单说就是机构没人,没人懂,专业服务跟不上。所以我们找到了另一个运营层面的具体问题,就是无资质,无培训的渠道,没有一个学习的途径。 好简单记录一下。那接着看第四、第五段, 郑楼,这个是郑老板,郑老板呢,是利用了一个农家院,专门做的是老化改造,但是因民房性质,无法无法登记为养老院,只能改成温馨之家的民宿院,以 住宿餐饮名义,以这个名义申领的营业执照。理解一下,就是这老板是想合规办证的,但是因为房子是民房,没有办法登记成养老院,所以只能改用民宿的名义去经营。这个还是机构运营管理,运营层面的问题,没有办法办理养老机构的正规登记备案,只能变相经营, 这是变相经营的体现。好,继续看。开业两年了,消防检查让买灭火器买了,工商检查提出要求做了卫生许可证,食品经营许可证办了,郑老板说,不过此次还收到了停 停业整顿通知,没有办理这个登记备案,变相收取费用,收住老人属于非法经营,这里都把它给总结出来了,这一些全部都是非法经营的体现。 记者了解到呢,农村老房子改建的养老机构很多是没有土地证、房屋准建、种植、规划设计方面的手续,这些手续在建设时手续,在建设时就是没有的,后续是很难补办的,而没有这些手续,养老机构登登记备案也很难。看完这一段,我们把关键词给画出来, 非法非法运营是因为他没有土地证、房屋准建证、规划手续难补办,未登记备案,并且收费非法运营,这些全部都是,那这些问题是谁的呢?首先我们的农村老房子改建的机构先天是没有这些相关的手续的,而且后续也很难去补办,导导 致机构是没有办法登记备案的,就是你想去办也没有办法去办,后续很难补,这些手续是非常难办的, 所以他是一个先天的一个不足。那这里不仅是有机构非法运营本身的问题,我们也可以就是呃,抓出他隐含的一个政府方面的问题,那是什么呢?那就是 我们的一个最直观的就是登记备案门门槛是有点高的,没有考虑到农村的一个实际情况。这一段可以分成两个层面,一个是机构,另外一个是政府。 机构本身的问题是有没有办养老登记备案,变相收取费用,这些是属于机构的问题。然后政府方面的是在建设时就没有后续,很难补办,都没有这些证,没有手续,所以办也很难,那他的办证的门槛有点高, 之前就没有,那现在肯定更难办了。记录完我们继续看第二段。我是因为所在房屋不具备安装消防自动喷什么系统的条件,没有过关,要求停业整顿。 苏老板说的长期研究限于养老机构的王教,王教授说,王教授说的话又出来了,这类家庭是养老院,按现行,按照现行的消防标准,极难百分百达标。他解释到,要安装消防自动喷淋系统,需在每个房间铺设管道,还要在还要有消防水池、水泵房。 农村自建房一般是没有条件安装的,保证消防安全必须做到,但但在执行中也要实事求是,因地制宜,要考虑到相关者的影响。哇,读完这一句,我真的感觉非常的顺畅,因为他不仅有一个问题,还有做法,所以说这一段话是非常的明了的。那我们简单来分析一下吧。这 前面这个讲的是喷淋系统,没有这个喷淋系统,要停业去整顿,但是呢,想装这个喷淋系统又是装不了的,那这是谁的问题呢?他现行的一个消防标准 是极难百分之百达标的,这个就是,嗯,在这个就是在实行一些标准的时候,没有考虑到农村自建房的一个实际情况,要求太高,执行一刀切。这个是属于管理层面的问题,因为农村自建房根本装不了喷淋系统,却要按照 统一的标准去要求,导致机构是很难达标,只能停业。而我们王教授的话,实际就是在提示我们,消防标准要实事求是,这是一个重要的对策,实事求是,这个是对策,极难百分之百达标,这个可以推出标准 一刀切,这个属于管理层面的问题。好,记者了解到,目前县里合规经营的民营养老机构也没有床位低,县还有四家公共共建的养老机构,带三家只接收农村无保护老人,只有一家共建民营,可以接收其他老人。 这一段可以折算出是一个问题,合规的床位不足,供电机构仅有一家,可以接受普通老人,说明合规的床位不够,供电机构又覆盖不了普通老人。隐含出一个问题,就是在整治前没有考虑到老人的一个接受问题,整治缺乏 一个统筹,没有提前做好预案,这又是一个。嗯,管理层面的问题,床位都不够了,床位不够,没有办法覆盖掉。停业整顿出去的这些老人就是我们的第一段, 三天之内停业整顿,设置三百余位老人需要转移安置的,这个三百位老人是无法在公建的,这个养老机构是无法去接收容纳的。那我们可以推出他引含的一个问题,就是整治,整治前预案没做好。好, 我们继续看。 因父亲腿脚不便,考虑把他接回到县里面的公建民养老院,月费是那么多,然后 低保补贴能低到几百元,但三千元但三千元也只也几乎是一个月的收入。目前住的村里当初办的这个养老院只要一千三, 父亲也不想去宫建民居养老院,因为听说那里跟住宾馆似的,看不到花花草草,没认识的人没有,没人推着晒太阳,真的是愁死了。这是一个小灶的案例,从小灶的案例里面可以看出,宫建的月费是比较高,三千元几乎是 供建费用高,导致的经济压力是有点大的,而且老人也不愿意去,第一个是因为不习惯没有认识的人,另外一个是 没有人推着晒太阳,这个就是照照料的,是没有什么情感的,所以分析一下是可以得到供建的一个养老机构费用比较高,农村家庭,一般的农村家庭是承受不起的,而且也不符合老人的居住习惯,没有情感的关怀,老人不愿意去,这说明 这说明在整治的一个过程当中是没有考虑到。嗯,现实的老人的一个经济的承受能力,也没有考虑到老人的实际居住诉求。整治是有点简单粗暴的,只考虑了合规,但是并没有考虑到我们的一个民生,是吧?是这样子的逻辑吧, 是合规了,但是并不等于民生。好,那我们接着看第九段。第九段是一个王女士的例子,也是讲了一些养老院 的一些问题和现状吗?简单看完,意思就是农村里面很多子女外出务工了,老人需要 营养结合的养老服务,而家庭式机构刚好是可以满足这一个需求的,但是政府一刀切关掉了,导致老人无人照顾子女措手不及。这翻译过来,还是在管理层面上,整治没有考虑到一个实际的照料情况,没有兼顾到一个刚性的养老的需求,简单就关停了,这是影响了一些,嗯, 民生的,导致了一些麻烦。那其实第八和第九段都讲的是差不多的一个意思,用两个例子讲明了我们的一个整治行动过于简单。 好,那再看。嗯,第十段,我们团队对十五个县的农村养老机构情况进行调研后发现,农 农村老人收入月均只有几百元,家庭照料能力弱,类似的像这样的家庭式还有很多。某大学社会专家、专家陈教授表示,他告诉记者,政府补贴政策当前很多倾向于大型标准化的养老机构额额表转折, 而农村小微型养老机构应达应难达标准,无法获得支持,这是问题。近年来有些地方进行积极探索,利用,利用农村闲置校舍、村集体用房等闲置资源进行是老化和规划改造,通过低成本改造,满足了农村养老的一个实际需求。近年来的这个是以做法。 读完这一段,我们把关键词给划出来,就是农村的一个收入是比较低的补贴,倾向于大型的机构,小型是无法达标,没有获得支持的, 然后可以利用闲置的校舍进行改造。那这一段可以挖出的要点就是我们的一个政策扶持不均衡,补贴都是给了大型标准型的机构,像农村的小微型家庭式机构是很难达标,拿不到补贴的,生存有困难,这属于管理层面的问题,补贴 不均衡。同时那陈教授也给了我们一些对策,可以利用农村闲置校舍、村集体用房低成本改造,解决机构的场所问题。 我们刚刚画的对策,那我们再看最后的第十一段。第七次全国人口普查数据显示,农村六十岁以上的人口占比显著高于城镇中央中央有关文件提出要加快健全覆盖城乡的、城乡的县、乡、村三级养老服务网络。 国家有关部门也联合发文,明确要求发展农村普惠型养老机构。现实中如何平衡农村养老机构的安全监管于农村老人家门口养老需求,是当前农村养老服务体制建设中最关键的课题。 哇,这一段读完我们是感觉到它的层次是明显高了一级,这一段讲的是农村的一个老龄化高,然后要惠普养老、平衡安全、监管于家门口养老。这些是我们的中央 层面给出的一个调子,要求做好养老服务体系建设。这件事怎么做呢?材料也有明确的说,就是要平衡农村养老机构安全监管与需求,及我们的政府的监管是不能一刀切的,不能只追求安全,还要兼顾农村老人家门口养老的需求。要发展普惠型养老机构, 要发展普惠型养老机构。这也印证了我们前面找到的问题,政府的管理没有平衡好 民生监管,而且这也是我们提出对策的一个核心方向。好了,那所有段落我们都拆解完了,现在我们要把画出来的关键词和我们推理出来的内容归为管理层面和运营层面两类,这样子调理才能清晰。首先来看管理层面的,就是政府做的不到位的地方有哪些。 第一个就是他的一个整治工作,整治工作是没有统筹的,未设置一个缓冲期,整治仓促,没有考虑到老人的转移安置、经济承受能力和实质的居住需求求,这是我们刚都有划到过。还有一个就是我们的这里 登记备案的问题,登记备案门槛是比较高的,没有是农村房屋先天是缺乏土地证,土地证、准建证等手续,后续也很难补办,导致机构想备案也无法备案。 还有就是他的一个消防标准不合理,现行的消防标准过高,脱离农村自建房的实际执行是一刀切的,这个机构很难去达标实现。和这里说的政策扶持不均衡, 补贴倾向于大型的标准化机构,农村小型机构难达标,难以获得补贴,且合规的床位又不足,公共工建的资源覆盖是有限的, 它一共有一二三四点。那运营方面, 那运营机构方面呢?有最直观的是一个非法的经营,没有办理养老机构登记备案,用民宿、餐饮等名义去变相经营,违规收住老人。而且他的服务也不专业,就是护理人员,没有养老护理员的资质,缺乏专业培训, 也没有相应的人才,导致服务的能力跟不上。那我们的问题,问题都梳理完了,接下来就是提出对策,其实 问题对策,提示题就是对策,是问题,梳理清楚了,对策就简单了,考场最稳的方法就是用问题反推法,缺什么补什么,我们就一一对应的来推导。针对整治,还是把这个写出来吧。第一点是整治 仓促,第二个是,嗯,想备案,但是备案比较难,就先写个备案难吧。 第三个是,第三个是标准来实现,消防标准没有考虑实际情况,那就是一刀切。第四个问题是我们这里的补贴,补贴不均衡, 床位也不够,运营方面的是第一个非法 经营,第二个是人员没有资质 好。那针对这六点问题,分别是管理、运营方面的问题,我们提出对策,那针对 整治仓促,考虑不周的一个问题,我们是不是在整治前应该充分开展调研研判,设置合理的缓冲期,完善老人转移的安置、临时托管等应急遇案,兼顾老人的经济承受能力和实际的居住诉求。就我们把这些问题反推过来,就是我们的对策。还有针对, 那针对备案难,手续难补,这一个是需要我们的政府牵头,联动驻建自然资源等部门建立一个联审联办资质 以前没有的材料,那是不是可以适当的简化一下备案的流程,主动去协助符合条件的机构补齐相关的手续,降低备案的门槛?针对消防标准一刀切的问题,那是不是要摒弃一切一刀切的思维, 应地质疑,优化一个标准,结合实际情况制定适配的消防安全方案,在保证安全的情况之下,合理降低一下难难度,就是根据实际的一个情况去 去设立标准。针对补贴不均衡,床位不足的问题,那是不是要调整补贴的一个政策?像农村小型、小微型的养老机构,倾斜利用农村的就是我们, 我们就是我们这个教授说的话,可以利用 农村闲置校舍、村集体用房降低成本,改造成合规的养老机构,增加合规床位。针对非法运营变相经营,那就是要加强日常的一个监管,督促机构依法办理登记备案,明确经营的边界,禁止变相违规经营,对违规机构 要依法规范。针对护理员没有资质、缺渠道等问题,那由民政部门牵头组织开展养老护理员专线免费培训, 组织开展护理员的一个培训,搭建专业人才招聘的一个对接平台啊,或者是明确从业人员的持证上岗要求,提升服务的专业性。最后我们就把这些要点全部给整理出来的,那整合一下就是我们的参考答案。 答案怎么写呢?它首先要写问题,又要写对策,而且是管理方面的问题,运营方面的问题是要一一对应的,那我们就分条去写,可以共两格吧。 第一问题, 在管理层面,管理上存在四个问题。 好,这道题咱们就讲完了,思路、方法、答案、逻辑全都给大家讲透了。最后祝各位局长顺利上岸,前程似锦,记得多学多练哦!

我们录一个视频,来讲一讲这个中 a 的 题目,中 a 事业单位联考的题目,中 a 管理岗啊,这个题型呢,是中 a 特有的题型,一般深论不考,但是中 a 会考,它叫沟通协调的题目。我们看下这个材料比较短啊,我不知道大家有没有耐心把这个题听完,你要是有耐心听完,你就给我扣个一在评论区 提纲。他说呢,假如有,你负责出面处理此次纠纷,针对胡大爷等人与思源家化公司争议焦点,请你调解权。说六处沟通的要点,这种题呢,叫沟通协调题,而且沟通协调题往往分为两个,两个类型啊,第一个是单人沟通,你跟单人怎么沟通,以及你跟多人如何沟通。那这个题很明显是多人啊,胡大爷等人与思源家化公司,所以他是多人沟通协调的题。然后这道题呢,字数在三百五十字以内。那我们看一下材料的矛盾是什么? 说二零二二年工业园区服务中心,也就是咱们单位收到一个胡大爷求助信,他说我叫胡长庄。然后二零二零四月呢,一个老乡介绍说,四元家化公司需要对于工厂进行除草作业,我和另外二十名老乡呢,便向四元家化公司提出以八元每平方米的价格为其进行除草作业。他们的联络人需要表示呢,向领导请示请示一下,但又说除草工作需要尽快完成,便让我们开始作业。你看这个部分,我们这个企业其实是有问题的, 企业甲方有错啊,工作流程是不规范的。然后呢,我们在二零二二零四号呢,便全部完成除草工作,面积共三万多平方米, 你看信息点是什么?同学们啊,信息点他是三万平方米,然后每平米是八元。我是一个闲人,我就算了一下,他大约是二十五万人民币。二十五万人民币啊,不小的数目啊,二零二二年四月五号到二十四号就完成了,也就是二十多天就完成了。二十多天挣二十五万。二十五万,多少人分?二十个人分,也就是平均每一个人能分到一点二万, 每一个人每一个除草工在二十天能得到一点二万。哇,这个工作工资很可观吧,比你干是吧?公务员还要多啊!这个工资很可观。 然后工作完成以后呢,我们就要求嘉华公司按美元八平方米的单价支付劳动报酬,然后这些企业的人就认为你的单价过高了,推脱,始终不肯支付。我们各种协商,好话受气,对方始终不给钱。我是一名老农民,今年六十岁,一辈子都在地里干活,赚的都是辛苦钱,恳请相关部门做主,为我们还一个公道报酬总额呢。 然后这个公司不愿意支付胡大爷等人,于是呢,我们就到了劳动仲裁事务所,然后反映情况,要求嘉华公司及时支付劳动报酬。初步掌握情况以后,中心工作人员呢,召集双方当事人进行调解,考虑到双方争议时除草作业的单价,你看,这是他买的。争议点, 中心工作人员决定向必须具有除草作业的公司了解同类型的劳务报酬情况。这个材料确实一个关键信息,这是同类型的公司,他的单价集中于一点六到二点五元,也就是最高不超过二点五,两块五,那我们大爷报的价是八元,那我们市场价最高不超过两块五,并以此作为确定双方除草作业单价的参考依据,希望出成双方达成调解意见。 那么你根据这个材料的矛盾,你需要写到三百五十字以内的一个沟通要点,那么他就必然有一个固定的思路,这种叫多人沟通协调体。他的思路第一是什么呢?就是你要把双方召集到当面来,那你想想双方人数是不是非常的多?大爷,那有二十多个人,工厂是不也有一些人?所以第一步,那你肯定必然要安抚双方情绪。 第一步,那你就要安抚双方的情绪,针对大爷这波人,我们怎么样安抚他的情绪啊?我说理解你想要急切获得抱住的心情。 第二个,对于这些企业,我们是不是也可以理解他高利市场报价啊?但是企业出现在现场,说明他有积极解决问题的态度,我们对他的这种配合呢,表示感谢,然后总而言之,把他召集到现场,你就说我们会给出一个满意的答复啊,大家稍安勿躁,答复他的情绪。那第二步,你要跟谁沟通呢?你是要跟协调双方啊?协调双方, 协调双方,那么我们先跟谁沟通?先跟情绪比较激动的人进行沟通,谁比较激动?同学们,我认为肯定是大爷比较激动,所以接下来沟通双方针对胡大爷, 胡大爷这个人,我们进行沟通。胡大爷,第一个,你是不是可以告诉他,你有没有错呢?有,你为什么提前不跟他签订合同,你就直接开始工作?你缺乏保护自身合法权益的意识,保护自身的意识你是缺乏的, 缺乏的。然后第二个,你可以告诉大爷说我们的这个八块钱是远远高于市场报价的,远远高于市场报价,可以跟对跟胡大爷说一下, 但我这现在不不见得写全的啊,大家尽可能写全一点,就是跟对针对胡大人说的。然后第二点,你是不是可以协调双方?第二个主题你就可以找到企业,针对企业我们可以说什么呢?第一个你可以打打感情牌,说这些人呢比较老了,他都六十岁了,很可怜啊,感情牌 啊,说你应该去支付一下啊。然后第二个,你还可以打什么牌呢啊?同学们,你看一下这个企业,这个企业的实力是很强的,他的绿化面积都有三万平方米,别说他的厂区了,他可能不差,所以你是不是可以打一些什么品牌还是感情牌?就第一个,你说这些人工人比较可怜, 没事,但我们还不能给他点钱了。第二个就是我们这个公司是非常有公司,非常有实力的啊,你给他点也不妨啊。然后第二点就告诉他,你这个企业确实他是存在一些违规的程序,你为什么没有签合同呢?你是有错在先的呀, 你的工作流程是不规范的,所以针对企业,你看说这些,针对胡大爷沟通协调,针对企业沟通协调。然后第三步你要给出一个折中的方案,折中的方案让双方都能够接受,从而去达成和解, 从而去达成和解,怎么去达成和解?怎么去折中方案呢?那大家来想一想啊,针对胡大爷和企业,我们刚才说了一个观点的信,就是市场报价最高是,哎,不能说最高吧?区间是一点六到二点五元, 二点五元。那我既然把双方叫到这里了,我能不能说服这个企业按照市场的最高价向代理支付市场最高价?我上班,我刚才已经说了,我说这个人非常可怜,都六十多岁的老头了。然后其次,你这个企业是非常有实力的,哪怕你说我们企业的社会责任感,给他支付两块五,你应该也是愿意吧?总比付八块要强吧。所以我们说建议按照最高市场价进行支付, 最高市场价进行支付,你猜企业愿不愿意啊?如果我是企业,我是愿意的,八块挣了两块五,我肯定是愿意的,而且政府出面给我协调,所以我是挺愿意的。那提出一个折中方案,达成和解,然后第四步,那你叫跟踪落实, 跟踪落实,跟踪落实啊,跟踪落实,看这件事有没有落到实处啊,人民群众有没有拿到结果,满不满意。同时呢,你可以提醒企业,提醒企业以后啊,一定要规范, 一定要签合同。然后第二个你可以提醒一下这些,呃,农民以后要有保护自身的意识,要有维权意识等等的保护自身,提前签好合同,再进行劳务劳务。那么这就这道题的一个思路,这个思路呢,我们最终呢在三百五十字写完,三百五十字写完,大家感兴趣的话,你可以下去去做一做这道题。那这种他就是沟通协调性,你看他跟生活稍微有点区别,听懂了吗?听懂扣一。

哈喽,各位备考事业编的小伙伴大家好,考前最后一波核心划重点来了,今天咱们就盯着综应里面必考而且分值又高的做法概括题,把采分逻辑、 答题公式、避坑指南一次性给大家讲透,看完直接照着套用,保底多拿十分。 先给大家上一道咱们联考 a 类的经典母题,就这道题,假如我们是卫宝站的工作人员小孙,卫宝站决定在公众号上去发表一篇推介卫宝站工作经验的文章,根据给定材料分析整理卫宝站的工作做法,为转载这篇文章提供参考。 很多同学拿到这个题目上来,他就闷头读材料,写出来的东西呢,要么踩不到分,要么钩子不够用,要么就直接跑题。今天我就手把手教你,拿到这类题目我们怎么办? 第一步我们要先花三十秒去把这个题目拆解的明明白白,就看这三件事。第一个就是我们要确定我们的核心得分点,这个题目是让我们分析整理他的工作做法,也就说是什么,我们只需要找工作做法就可以了,其他的内容我一概不写。这个工作做法是什么呢? 说白了就是谁家干了啥这样的一个动兵结构内容。 第二个就是我们要明确评分的硬要求,硬要求就是全面、准确与调理不超过三百五十字,大家要记着,不超过三百五十字就是我的字书写了三百五十一个字都不可以,不能够抄的。第三个就是额外的一个提示, 这道题目是让我们分析工作做法,然后去写一些内容,为赚写这篇文章提供参考,他说白了就是一个推介的素材,不是让我们去写一篇完整的公众号文章,我们只需要把做法整理成一种规范的成体系的素材就可以了。 大家看到这个题目的时候,可能有些同学会写开场白,或者是写一些结尾,这些都不需要,这些都不需要,写上去也不会得分,而且会占用你宝贵的格子。 好吧,我们拆完题目之后,重点就来了,我给大家总结了四步公式化的答题法。 上了考场遇到一个不会的题目,只要我们能够确定这是一个做法类的概括题,我们上考场就能够直接的套用百分之九十的做法类的题目,都能够稳稳的去拿高分,全都是我实战出来的干货,大家赶紧记好。 我们拿到材料之后,眼睛就应该盯着这些动词,所以说我们在读材料的时候,我们只需要去圈出来动词加宾语这样的一个结构啊。我们的动词有哪些呢?可能材料里面他会说建立、开展、完善等等等等这类动词,动词后面紧跟的一个 名词就是我的宾语,我们只需要找这些内容就可以了。我们的形容词,材料里面的形容词意义、效果、背景,还有一些群众好评,这些通通都化掉,这些都是干扰的信息,全部都不应该出现在我的 答案里面。好,第二步,我们要干什么呢?把圈出来的这些动词按照一定的类型去进行分类别,在我的答案里面写出来一堆的动作,像流水账一样一堆到底。月静老师找半天 找不到我们的踩分点,直接给我们一个中档分或者一个低分,那我们就特别亏了。所以说考前直接背一下这四个万能万能的分类,几乎所有的做法题都能够直接套用的来,我们看下,第一类就是建机制,搭体系,这一类的我们可以写什么 搭建机制,体制就是什么做法,就是制度。第一类就是建机制,搭体系,第二类就是强服务,办实事,第三类就是抓宣传,造氛围,第四类就是聚合力,尤其是在第四类, 这个协同考的非常多啊,考的非常多。我们找到这类内容之后,第三步我们就是要先给每条去写一个总括词,然后再去写具体的做法 啊。总过词就是我刚才给你们的四种万能词,或者是材料里面现成的官方源词,千万不要编一些所谓的高大上的一些词, 很多同学觉得我整一个特别牛逼的一个词就能够拿高分,这是大错特错的。材料里面的源词就是标准答案的裁分词,你用了绝对不会扣分,但是如果我们自己瞎编瞎写的,阅卷老师找不到裁分点,就可能直接给我们扣掉了 哇。第四点就是严格要去卡字数,宁丢废话不丢彩分点 啊。就像这道题目三百五十字的要求分为四点,那么大概一点的话就是八十字左右。所以说我们上了考场,要先把所有找到的核心动兵彩分点全部都写上,有多余的格子,再补一些修饰词,如果格子不够, 直接删掉所有的修饰词,只流动宾短语就可以了。只流动宾短语,因为这是核心彩分点,你写上去肯定是能够得分的,其他内容写上去不一定能够得分好不好?最后给大家划定四个考前必必的填坑,年年有一半的同学都栽在这里,千万不要踩了。 第一个就是瞎写意义效果,不写做法,这个题目问的是你干了啥,结果你写此举是为了提升群众的满意度,驻牢了为保防线, 半分都没有,纯纯是浪费格子了。第二个坑点就是不分类,流水账堆点。第三点就是自己编词,不用材料里面的原句,如果非要自己去创新一个新词,那纯粹是跟分数过不去啊。第四点 就是被身份场景带偏,写了一些多余的格式,让我们去整理做法,你非要写一个公众号的开头结尾,搞一个称呼落款,那全都是无效的信息,直接会被扣分好不好? 好了,今天的核心重点就给大家讲到这里,这里有一套公式,考前记死了,记明白了!上了考场之后,我们遇到这种做法类的概括题,直接去套用,绝对不丢分。 最后祝大家综艺超常发挥,一战上岸!觉得有用的宝子点赞去收藏一下,进考场之前我们再翻过来看一遍啊!

综 a 的 公文写作题啊,近三年出现最多的就是宣传类的公文,所以在考前想给大家再做一篇宣传类的公文,然后考前最后一篇了。然后呢,我挑了一下,二五年十月份的是一份宣传稿啊,不是很难。然后二五年三月的呢,咱们说过了,咱们讲过了, 然后二四年的呢?嗯,讲书稿,学习小结,一个是宣传类,一个总结类,都不是太难。然后有人问我,二三年八月那套叫做学习身边人争做极先锋,这道题看起来还可以,稍微有点难度,就是他和以往的宣传可能不太一样,他是让你宣传一个人的事迹, 那咱们就做一下这个题,咱们还是啊公文题。呃,既然大家看到了我们这个中 a 的 公文写作类比较偏向于出宣传类的题,就是我们对外面宣传或者是对很多人去讲述一些经验什么的,比较爱出这类的题,那么大家对于宣传类的公文一定要 结构格式一定要搞搞清楚的,好吧,先写什么后写什么,哪怕是这种。呃,一个学习身边人的这种 没做过的宣传类的题型,你就按那个结构往下扒就可以了,对吗?换汤不换药,只是说他前面的是背景,一般的宣传稿前面是背景,但是我们学做身边人前面应该是什么,应该是这个人的生平或者这个人的介绍,他的背景,所以就是换汤不换药的这个结构啊。然后大家把宣传类还是要好好看一看,我感觉宣传类 比较的愿意出,这三年二三二四二五,宣传类占的比例是偏大很大。嗯,然后所以我才决定再录一篇这个宣传类的公文题,公文写作题,要不然,呃,想休息两天来着。 然后咱们看一下二十三年八月的这套题。这个是有人后台问我的啊,群里面问我的,咱们看一下这个题。哎,是第四,为了更好宣传他的先进事迹,对吧?然后激励干什么?目的是为什么?激励全系统干部职工干事创业担当作为。然后他你在 中心内部网站上发表一篇文章,所以这是给谁看的?给谁看的?全系统内部职工,对吧?给内部职工看的。然后呢?根据材料五、以学习身边人争做记前锋为题目书写这篇文章。首先它是一篇什么?发表在网站上的一篇文章。那它格式是什么?它的格式是什么?它的格式就是一个题目 加一个中文,对吧?有没有落款?不需要吧,对吧?也不需要称谓,只需要一个题目,一个中文,两部分主题明确。主题明确是干什么?是为了干什么?是为了激励全系统干部的,对吧?然后要介绍他的先进事迹,他做了什么? 给你哪些?给你让你学习哪些东西,对吧?结构完整。结构完整是指什么?我们看一下宣传类的公文都需要写什么?看吗? 宣传类的公文都需要写什么?背景根据目的,然后主体是有什么写什么结尾,对吗?那么这个宣传类的公文我们要写什么呢?要写什么呢?他的背景是什么? 他的背景就是这个人呗,对吧?你让我学习他,那我全系统都认识他吗?可能认识吧,但是我人的背景也是要写的。他是叫什么名字?他是谁?他怎么样了,对吧?所以他是介绍人物的啊,介绍加上生平, 对吗?然后主体是写什么?主体是他做了什么事情?做了什么事情,也就是说主体有什么写什么,对吗?有什么写什么?他做了什么事情?最后结尾呢?结尾是干什么?结尾当然是号召了, 因为你不是争做集先锋吗,对吧?你要激励职工干部吗?干事创业担当作为吗?所以最后结尾肯定是耗大家的学习,对吧?所以其实这个,呃行为结构自己摸也能摸出来的,是吧?然后我们看题,咱们快速的捋,快速的过,好不好? 材料五,然后你看啊,他说出现了最大降水都是背景了,有人受伤,然后在后方一工作形势严峻,是吧?前面是个背景, 并且然后呢开始成立工工作突击队了,然后防疫工作,他重点的人来了,他是谁?他是谁?他是研究所的一个所长,对吧?何伟同志,研究员返回单位途中突遇交通事故,不幸因公殉职,出现他的生平事迹了,对吗?他怎么样了? 因公殉职了,所以现在算是谁?是个英雄,对吧?所以终年四十六岁, 然后二十一号被授予这个他为宣传他的先进事迹,全系统开展宣传活动。开展宣传活动,所以这一段是什么?这一段给你的是什么?这一段给你的是他的开头, 给你的这个是公文的开头,对吧?你的开头要介绍他吧?你要介绍他是不是?他怎么样了?何为同志?然后他是什么人?他是什么职务?然后他怎么样了,对吗?然后最后他被追授了,是吧?所以我们要向他学习他的英雄事迹,对吗?开头这一段,这一段就是包括了你的开头,也就是背景, 对吗?这个人物的背景,这个人物的背景,人物的生平和介绍 人物的生平和介绍,然后我们看他做了什么,对吧?你前面写了他的背景介绍了,后面不是应该我们跟他学习什么吗?看我们要学习他的什么,好吗? 然后九点看到通知需要派人去,我在群里第什么一个,这没写,那肯定是第一个报了名,对吧?第一个报了名,我之前就说过,我说每一句话都是重点,对吧?那第一个报了名是什么?第一名?第一个报了名什么意思?预示冲在前面, 对吧?他遇事冲在前面,然后呢?身体不好,身体还不好身体不好还冲在前面,对吧?这个人,然后呢?他主持的项目还进入了关键时期,所以在非常时刻,他依然第一个报了名,对吧?冲锋在前, 咱们说这种精神,是吧?冲锋在前的精神。然后,可是我想你看,作为从事多年的防疫人,样本在哪里,我就应该在哪里,这是一个人的什么?初心?使命吧, 对吗?一个人的初心与使命吧,样本在哪里,我就应该在哪里?作为一个防疫人的初心与使命,是吧?继续往下再说,我也是一名,更应该说在前面,老婆也特别支持我,家里人支持, 家人支持,对吧?然后记住,经过再三申请,再三申请,这不还是吗?冲锋在前,对吧?然后同意了,还认定我当队长了,还是个队长,然后我立即前往单位, 准备立刻开始行动,是吧?虽然已经晚了。刚从然后要求两天内,两天内完成这么多工作,然后恢复这么多工作。十五日,时间很紧,压力巨大, 什么意思?时间紧?任务重,压力大,对吧?即便面对如此多的工作的困难,时间紧,任务重,压力大,退缩了吗?没有退缩对吧?早上五点就出发了,很早就出发了是吧?出发之后呢?然后 这是路上的状况,到了之后终于到了,我们换上了。立即开展,立即开展,迅速投入工作, 对吗?迅速投入了这个防疫工作,然后入户消杀时,村民们正在,有人觉得没必要再消杀了,对吗?村民不太理解,对吧?已经消杀完了,没有必要再消杀。然后干什么了?于是我们耐心的解释在后续的重要性是干什么?耐心的为村民 解释吧,对吧?然后指导指导村民做防疫工作,然后耐心的给村民解释消杀的这个重要性。然后呢?还干什么?提醒他们?还提醒他们一定要注重自己的自身的这个安全。还要干什么?还要向村干部再强调一下, 整体都是在说什么?非常的为群众考虑,为百姓考虑,对吧?你不懂,我就耐心的给你解释,然后我就告诉你,你要注重这个,呃,保护自己,因为现在的这个情况比较特殊,然后还要让村干部跟全部人再强调一下,是吧?所以就是什么就是什么,心系百姓, 对吗?整个这一段都是在说心系百姓,然后再往下你看,突发疾病,突发情况无法赶到,立即,然后这什么工作结束后,所以呢,你看工作结束后也干什么?也会对村民及时援助,那不还是吗?心系群众,心系百姓, 所以你看这两点是不是就差不多了?这是什么?冲锋在前的一个精神?这呢是心系百姓的一个初心,对吧?使命和初心。继续往下,然后他说忙了一天,九点多才吃口热乎饭,这是什么?废寝忘食, 对吧?废寝忘食,工作非常的忙,然后废寝忘食,一直往下。他说什么老毛病又犯了,拖着病体,拖着病体在坚持对吧?带病坚持,规范点说,就是带病,坚持, 继续,大家都累坏了,然后一上午采集了水样,然后又马不停蹄的这样,然后一起检测,下午检测时发现污染了,需要重新采药。 又一个世纪来了这个世纪来了,对吗?这个世纪来了。然后已经疲惫不堪,体力透支,但还是主动请缨重新采呀,来回三四个小时。那我想我是队长,更有经验。为了避免再次出错,还是我去吧,立即返回,才回到疾控中心。这又是说什么?说什么?带头吧,带头吧,以身作则, 对吧?以身作则,非常的敬业吧。是吗?那即便这已经拖着病体了,然后已经疲惫不堪了,体力透支了,但是还是干什么?水漩被污染了,还是需要重新走三四个小时,然后,呃,去把水漩踩回来,对吧?是一个以身作则,但是这个事件用不用说呢?当然用说了, 当然用说了。你要宣传呢?不就他的事迹吗?你光写个以身作则,他怎么以身作则了?是不是你这些写的都是你的前面的分类,他学习他什么?但是这些事迹都是要写的啊,简写。比如说什么 他的水样呢?水样被污染了,然后,呃,虽然已经疲惫不堪,体力透支带病上班,但还是主动请用重新来回三四个小时,然后重新采药对吧? 就这些,然后下面呢,熬了一夜,你看熬夜把这个水质检测出来了,对方那不依然还是吗?废寝忘食对吧?废寝忘食咱们之前说过了,总结一个就行啊,让人振奋的好消息。完成了,完成工作了,虽然工作强度巨大,时间非常紧,但它怎么样了?规定时间内完成工作了 对吗?然后呢,要返回单位,明天还要开会研究课题验收的事还干什么?还在心系工作和课题,所以非常的敬业对吧?铿锵之手以身作则吗?这是不是第三个大点? 那么整体捋完了之后你就一二三往下顺着写就可以了。写个多少字?要求你六百个字对吗?第一段介绍人物的生平,这个人是谁?这个人怎么样?然后啊,被追授什么了?然后我们要学习他的英雄事迹。下面就是,哎呀, 写完了,就是我每次呢,因为大家都说我自丑,所以我每次写完之后还会给大家再抄一遍,但是今天有点累了,我就没抄,大家对付看吧啊,题目就还是这个是吧?然后他怎么样了啊?七月,作为所长,然后在完成自我工作返回单位途中途遇事故不幸怎么样?中年怎么样?然后被授意追授什么 值得我们学习?或者你这是说或者你这还可以说什么向英雄致敬呀之类的都可以好吗?这块就是你自己发挥,然后接下来他是什么?第一个是冲锋在前的使命 对吗?灾情最严重的时候,第一个报名身体不适,嗯,最关键的时期,他也是再三申请,对吧?还得到家人的支持,然后压力大,没有任何退缩。第二个是什么心系百姓,为民,服务灾区之后立刻投入工作,迅速投入工作, 然后直到防疫,耐心讲解重要提敏提醒,工作中废寝忘食。第三个是以身作则,铿锵之手, 对吧?他强撑着病体嘛。然后防疫人秉持什么样的初心,然后样本被污染,然后依然会往返三四个小时重新取样,然后熬夜检测,规定时间内上报完成工作。即便如此,然后还兴起单位呢,对吧? 然后最后一段就是你的一个学习的一个号召了,是吧?学习什么?精神?学习他冲锋在前,为您服务铠甲之手的一个精神,是吧?精神和士气。然后我们集控人应该怎么样?就是我们提干上的那个建行,什么初心使命了,是吧?干事创业,担当作为,然后争做新先锋 啊。整体这篇就完事了,只需要一个题目加一个主题。好吧,我们因为没有重新抄,因为有点累了啊。嗯,大家可以自己重新整理一下。

各位同学,大家好,我是尚汉松啊,又跟各位同学见面了,今天呢,继续为大家带来我们二零二五年事业单位啊中微套卷的第四题的讲解。 前三道题呢已经给大家上传完毕了,已经给大家讲完了,没看的同学可以去看一看。那么第四题呢,我觉得这道题出的还是挺有意思的。好吧,我们就一起来看一看这道题目。 魏同学还是先审题。卫保中心将在未成年人保护宣传月启动仪式上宣读致家长的一封信,引导监护人依法履行监护义务, 为未成年人创造良好的生长环境。根据材料办写这封信。魏同学,写这封信吧,致家长的一封信。魏同学,致一封信的内容,你要写什么呢? 你要写什么?首先还是依旧按照我们的判断,我们要什么开头,主体结尾,对不对?我们现在就在这个活动乐的启动仪式上,要去向各位家长宣读。 那各位同学,开头你要写些什么?写什么?那你作为这个卫保中心啊,这个工作人员,你大家都,呃,这些家长都来了,那你要在宣传月上启动仪式上先说什么? 很明显对不对?你要先介绍一下嘛,跟大家打个招呼对不对?欢迎大家来我们这个宣传页上的这个启动仪式啊,然后给大家宣读这样一封信。那各位同学,你宣读这封信主体的内容写的是什么? 写的是什么?引导监护人依法履行监护义务,对不对?各位同学,什么叫依法证明我们是什么?在内容当中,我们要写这些法条相关的东西, 对不对?这是我们的主体内容上,你可能要写这么多,那各位同学,你要想一想,那为什么我们要在宣读,在这个启动仪式上宣读这个支架上的一封信啊? 那大概率是什么?是不是在我们未成年人这个保护这个生长的过程当中会存在什么?会存在问题啊?对不对?所以说这个问题应该怎么呢?在我们开头欢迎完大家之后 继续往下写啊,当前未成年保护在这方面,这方面,这方面,这方面存在着一些问题,所以说呢,对大家进行一个创意,一个引导,对不对?希望家长能做到什么? 做一些什么事情来干什么?来为未成年人创造良好的生长环境吗?然后中间这很明显写的是什么做法对不对?我们如何依法履行监护义务?是不是?那结尾呢?这是一个正常的结尾对不对?呼吁号召吗? 对,对不对?你得呼吁大家啊,各位家长,我们一起做,携手共进,为未成年人创造一个良好的生长环境啊,谢谢大家。就是大概就是这么一个内容, 所以说你的整个的这个答案的构成就长这个样子。所以说接下来呢,我们就要回到材料当中去,看一看 是不是到底给了我们什么样的东西,然后写到我的答案当中,对不对?你还要求内容恰了,结构合理啊?结构合理什么开头中间的主体内容,包括最后的结尾,你都要有语言流畅,各位同学,语言流畅字数不超过六百字, 四十五分的一个题目,各位同学,语言一定是有分的,对不对?你要流畅,那这个题我们要不要写的就是生动一点? 一定要啊,为什么呀?因为你这是宣传嘛,你得让大家一起来做,所以说你一定要有这种什么感染力,号召力,所以说对大家的语言要求又起了一个进一步更高的要求, 你的开头要不要写的好一点?你的结尾写的要不要好一点?你的主题内容上要不要给他优化一下你每一段的段子句啊? 是不是?所以说这都是大家需要考虑的东西啊?六百字,不多也不少。好吧,那题干就带着大家审到这里,那接下来呢,我们就回到材料当中去,看一看我们到底有什么样的内容。好吧, 各位同学,第一段,第二段,第三段。五月中旬,受市未成年人保护工作委员会委托, a 市卫保中心联合市教育局在全市开展为期一周的中小学生家庭保护专题调研。 小孙是调研组的一员,调研采用调查问卷的方式和深度访谈两种形式进行,调研对象包括未成年人家长、中小学教师、专家学者等,共回收有效问卷三千一份,深度访谈五十二人次。哎,小孙对调研的结果进行了整理, 然后给了你一调查的什么部分的数据,那各位同学,这还有没有我们要的内容? 没有吧?这告诉你什么?告诉你后文的一个内容对不对?先给你来了一个我们部分的数据,那这个数据既然是通过我们这个调研来的,我们要不要去把它呈现到我们的这个答案当中呢? 我当然是要的,对不对?我们调研是为了调研啥?现在一些情况嘛,你有没有什么样的问题?有没有什么样的困难,对不对?你现在具体的一个情况是怎么样?是好的是坏的。 所以说这很明显在后文我们的这个统计的这一部分数据,一定是有我们要的答案要点,对不对?那包括我统计的都面对了,谁 有这个未成年人本身,对吧?还有他的家长,还有他的老师,还有一些在这方面,呃,比较著名的这个专家学者, 对不对?这是给你的调研的对象,所以说各位同学,很明显他没有直接的要点,但是他告诉了我厚文的东西很重要。那你这次调研的内容一定要在我们这个宣讲的这封信当中要体现出来,对不对?而且他大概率给的会是什么问题性的表述, 是不是?这就是什么更符合我们的开头了吧?开头除了提案告诉你的啊,在这个欢迎仪式,在这个启动仪式上,你要对各位家长的到来表示欢迎,表示感谢。之后你还要再去说一些我们调查的调研的情况,对不对? 都说各位同学尽量往下看吧,我们看看他调研这个数据到底有什么东西啊?这是这样调调研问卷啊,问卷的内容首先上来是什么?你知道未成年人保护法吗?新修正的 百分之什么?四十九点九,这已经到一半了,基本是都不知道三十八点二六说了什么,知道,但不了解具体内容。受有百分之十一啊,将近百分之十二的受害者表示有所了解。 各位同学这反应出来了什么?什么最重要的是不是在这啊? 有近一半的近五成的受访者,无论是刚才我们讲的那些内容,不仅仅是这个卫生间人自身啊,我们刚才讲的那些调研对象都在,因为他都是受访者吗?老师啊,这些都这些人家长他们都 不太了解,对不对?近一半的人都不太了解,就说这是我们找的什么第一个问题吗?对不对?那接下来看第二同学的内容,你知道拨打过幺二三四九青年服务热线吗?你看这是针对谁的?针对未成年人的百分之六十四点三五不知道。 百分之三十一说了知道,但是没有。呃,三十七。呃,百分之三点七八说了打过。哎,这又说了什么? 有百分之将近百分之六十五的人的未成年人根本就不知道我们这个热线对不对?这是不是问题啊?各位同学,你要明确好,我们最核心的问题是什么, 对不对?你就是说后文这些相对来说他就没这么重要,是不是?我们要抓住最重要的东西啊?下面如果你遇到危险,会寻求谁的保护和帮助?那百分之八十七的未成年人说了,寻求家人或亲戚的保护和帮助, 这是不是一个问题?你根本就不会去寻找法律的帮助,对不对?你只寻找家庭或亲人对不对?就是这种司法啊,学校啊,相对来说选择的都比较低,是不是?所以说这是不是第三个问题? 那接下来看看第四个,你认为哪些途径能有效提高未成年人自我保护意识?百分之八十五点二六的家长认为什么学校能提高 这个未成年子女的自我保护意识?还有这些认为家庭教育,还有这些认为社会。那各位同学,很明显怎么的?在家长这个层面,他们更注重什么?更注重就是学校,是不是他们认为学校就能解决这部分的事情了? 忽视了什么?忽视了家庭教育,对,忽视了他们家长自身所应该承担的责任,对不对?我们提案就说了,我们就是希望通过我们这封信,让家长能够依法的承担起我们这个未成年人这种自我保护的责任, 对不对?所以说这很明显是第四个问题,你是否了解家庭中存在的侵犯未成年人权利的行为啊?百分之六十二的未成年人说不清楚啊,三十一个家长,三百分之三十二的家长也不清楚, 是不是?哎,这又来一个什么问题?家庭教育中,家庭中不清楚 哪些属于侵权的行为,对不对?所以说各位同学,这个调查的这部分数据就给了我们这五大方面的问题, 是不是?那进行一个梳理,就呈现出这样,第一个,近半数人不知道新修正的未成年人,包括第二个,超六成未成年人,不知晓一二三四九热线。第三个,大多数未成年人遭遇危险时,会优先寻求家长和家家人的帮助, 对不对?第四个,多数家长什么过度依赖学校的教育啊?认为学校教育就能够提升这个未成年人自我保护意识,是不是? 第五个,超六成的未成年人,三成的家长不清楚家庭中存在的侵犯未成年人权利的行为,这很明显这是五个问题, 对不对?各位同学,那在刚开始的时候,我们审题的时候就说了,开头除了要跟各位家长道个谢,欢迎大家的到来之外,是不是要说一些什么我们未成年人这个保护的过程当中存在的一些问题啊?而这些问题是不是都要写到开头前面去呢? 很明显是一定要写的,对不对?那各位同学,基本开头是我们已经给大家定好,那为什么要跟大家说这封信呢?跟各位家长让他们保护这个未成年人承担责任呢?就是因为我们有这么多的问题,它危害了我们的未成年人的生长环境, 对不对?所以说我们要放到开头去,明白了吧?各位同学,那我们接着往下看,好吧,开头已经跟大家说完了, 第四段、第五段、第六段。啊,这开始进入到了什么部分有代表性的访谈记录了吧?之前说了我们发放调研调研问卷的一些情况, 对不对?人家在开头的时候已经告诉你,就是我们通过两种方式,一个是发放这个调查问卷,然后再就是我们进行了这个访谈,人家就给你选举了这个部分带有有代表性的这个访谈记录,来告诉你一些情况。 那各位同学,很明显前面呢给了我们什么开头的部分,对不对?一些问题。 那现在到这了,按照正常来说,我们的材料设计应该给我什么主体内容当中啊?所需要的一些 要点也好,或者说一些可能需要我们去做一些转述的这种答案也好,是不是应该进入到了我们的主体的答案部分? 就是,那我们看看他给我了我们一些什么吧,我们要去记住我们要找什么,要畅意,大家要告诉家长我们应该怎么做,对不对?那好,那我们就看看材料到底给了我们一些什么。首先 初中生小曹,我看到过学校里张贴的未成年人保护法的宣传画,但不知道还有幺二三四九热线在学校和同学闹矛盾,父母知道了只会批评我,有时还会打我,我就不愿意和他们说学校的事情, 他们还会偷看我的日记,搞得我也不敢把心里话记在本子上,干脆憋在心里得了。各位同学,很明显这是什么 问题吧?所以说你会发现到这了还是在说问题啊?之前在说问题,这还是在说问题,很明显是不知道一二三四九热线符合了我们的前文对不对那个表里头的东西。然后到这 跟学校闹矛盾了,说了个具体的事情吧。他在学校里和同学闹矛盾了,父母知道了什么只会批评他,有时候还会打他,他就不愿意和他们说学校的事情,这是不是带来的结果?前面是具体的情况对不对?带来的结果是不愿意跟他们说话了。还有什么?父母会做的一个行为吗? 就是偷看日记,除了批评,除了打还偷看日记,搞得我也不敢把心里话记在本子上了,干脆憋在心里,导致了什么?那更不愿意跟他们说了,也不就不记在本子上,更不愿意跟他们说了,都憋心里了。 所以说各位同学,到这你就要有一些判断。什么判断呢?那我们要写的是对策,那对策我们应该怎么去写? 嗯,我要直接跟那个,呃,在这个唱这个信当中,就跟家长说嘛,啊?家长,你不能批评孩子,你不能打孩子,你不能偷看孩子日记,你要直接这么写吗? 对不对?各位同学,你去想一想,你要这么写吗?很明显不能这么写,对不对?这么多的家长,不是所有的家长都偷看这个日记,都批评打孩子, 对不对?所以说这是什么?这只是这个初中生小曹他的个性化的问题,明白吧?各位同学,所以说很明显我们不能这么去写,那各位同学,那我们这个问题表现是这些,那具体应该褶皱出来的最核心的问题究竟是什么呢? 是什么不愿意和他们说了?这是啥? 是不是沟通方面的问题啊?对不对?后面这也是沟通方面的问题,也不再记在本子上。那各位同学,这说完之后我们还有什么这一个问题,那还有没有别的问题? 偷看日记啊?各位同学,包括这种打孩子,这已经算是什么了?有一些违法 侵犯了孩子自身应有的权利吗?虽然他是孩子,你是父母,但孩子也是人呐,人家也有自己的隐私,你不能就是随便去偷看人家日记对不对?而且人家也在成长,都初中了,十几岁的孩子了,你不能伸手就打, 闹矛盾了就挨打,因为这也是不合理的,这也是违法,对不对?所以说这怎么侵犯了孩子的什么权利?他作为一个人应该有的权利是不是? 那各位同学,这很明显这两个问题就是我们这第四段褶皱出来的问题,那沟通问题跟这个权力问题,我们是不是就可以去解决?那所有家长都可以去跟,好好跟孩子沟通,都应该这么去做,所有家长都应该去怎么呢?尊重孩子的 是不是?所以说各位同学,第四段带大家梳理完了,我们接着往下看。另外一个初中生小柳,我看到过有关未保法的新闻,但还不是太懂,也不知道怎么用。比如说我爸妈离婚了,我很想爸爸,但妈妈根本不让我去见,怎么跟他说都不听。 我学习成绩不是太好,妈妈想让我退学去学技术,早点挣钱养家,但我还想继续上学。过年时长辈给我的压岁钱,妈妈说我还小,先帮我攒了,但其实都被他给花了,这些事完了,能帮我吗?各位同学, 首先不说别的,压岁钱这个事大家应该是挺真实的对不对?我小时候就就是这样啊。 但是各位同学,你想想,压岁钱这个东西,按照正常来说有没有一个界限?这压岁钱是不是给你了?是不是属于你的?是不是? 所以说也存在了一些什么类似于像偷看日记一样,一个侵犯权力的行为对不对?那包括之前, 比如说怎么的?他爸妈离婚了,他很想爸爸,但是妈妈不让他去见,怎么跟他说都不听。各位同学,这又在说啥? 沟通的问题,怎么跟他说都说不听啊?沟通还是存在问题,那各位同学,你再想,他爸妈离婚了,他爸他妈妈不让他的,他去看他爸爸,这合理吗?这对吗?这是不是也是侵犯权力了? 是不是?作为一个孩子,他有权利去享受自己,或者他有权利去跟他的爸爸或者是妈妈去见面,对不对?不管说这个孩子到最后归谁了, 你就包括父母,他的亲生父母另外一方也有拥有探视的权,对不对? 所以说这还是怎么的?侵犯了孩子的权利了,这个不可以让这个孩子不去见他的爸爸或者什么,对不对?所以这还是侵权。又是上文的这两个问题,一个沟通一个权,那包括后面,我学习成绩不是太好,妈妈想让我退学去学技术,早点挣钱养家,但我还想继续上学, 这是不是还是什么想法不统一吧?是不沟通上面的问题,不听说啥就妈妈不听,那前面呢?学习成绩不是太好,他妈就想让他退学了。各位同学,这是啥?这是什么? 他是初中生啊?啥是初中生啊?你九年义务教育阶段,这是法律赋予我们每一个人的权利,你要享受九年义务教育,他妈妈让他退学去学技术,对不对?是不是违法了?侵犯他的权利? 那当然是了,所以说综合起来还是什么?第五段也还是说了沟通的问题跟权力的问题吧,还是这两个问题,对不对?各位同学,那我们要总结共性啊, 你不能直接就说你不能让这个,呃,就是不能让这个孩子不去见另外一方,你离你离婚了,不能让孩子不去见另外一方, 是不是你学习不好的,你不能让他这个怎么退?退学去养家?你不能直接就这么说吧,那很明显这是不合理。 所以说我们要怎么要看透他这个表象背后的本质对不对?我们要提出那种俯视性的这种做法对策,要放逐于每一个家长 都能够从中吸取到他应该怎么去做,对不对?这是我们要的对策跟做法。所以说无论是这个小曹,还是说这个小柳,他都是怎么的个性化的案例,他通过个性化的案例来告诉你什么最核心的那个问题啊,然后你需要去给他解决吗?提出对策对不对? 那各位同学,第五段给大家说到这第六段,小学生小华,现在换成小学生了,我上小学的路上有时候会被大孩子欺负,告诉爸爸妈妈,他们却说也没上到哪算了,放学以后赶紧回家,别在路上玩了,现在上下学都挺害怕的,各位同学 很真实吧,你有没有被欺负啊?我从小是没少被欺负啊,从小被欺负到大,各位同学你看一看这是什么?还是吧,他告诉了他爸妈呀, 居然会出现这种,就说也没伤到哪就算了,放学以后赶紧回家,这是不还是什么沟通方面的问题?包括怎么的?他的这个行为被欺负,这是不是违法了? 他父母怎么的不了解这个法律,也没有意识到这是你孩子应有的什么权利,他在遭受到侵犯,在遭受到霸凌, 他要去保护自己。而父母很明显的在这方面的沟通,包括权力这方面也依旧是没有去做好,对不对?还是上文的能力。 所以说整体上我们总结出来了两个问题,一个未成年人的权利问题。那各位同学想一想吧, 你要怎么去做呢?对不对?那沟通问题很明显,你要怎么的?你要去主动的跟孩子沟通啊?是不是去问问孩子的情况,那你这些东西你是不是都得去问啊? 你最近的心理状态,孩子的心理状态不挺害怕吗?是不是?你孩子的心理状态,他究竟是什么样的,对不对? 所以说你得去主动关心这些是不是?那还有这个未成年人的权利问题,那很明显,家长你得怎么的?另外一方面, 你得去知法用法啊,你得去学习法律啊,你要知道孩子有这方面的权利,你要去尊重你的,对不对? 你像这种压岁钱呢,这种日记,这种问题是不是就不要再有了?要学会尊重孩子的隐私是不是? 所以说,各位同学,这就是我们根据这个核心的问题推导出来的对策,对吧?那后文可能还有跟这种类似的需要去合并呢?然后我们还会去继续丰富我的对策,对不对?但是在这我们要做一个初步的根据问题的反推,是不是我们要去解决的问题? 是不是?我们的对策长成什么样?第七段、第八段依旧是小学生,我爸妈在城里卖菜,我在老家和奶奶一起生活,奶奶对我很好,不过看到其他同学每天有爸妈接送,我好羡慕。爸妈忙起来,有时候一个星期才来个电话,基本上也就是问我 想要点什么,我还是希望爸妈在我身边多陪陪我留守儿童,是吧?嗯,那各位同学这说的问题是,孩子怎么的? 缺少陪伴吧,对不对?就说问题就是缺少陪伴,那么我们要根据问题反推,预测应该怎么 要去多陪陪,多陪陪孩子,对不对?而他们都是怎么的?在问,说想要点,这都在给予一些什么物质吗?对不对?却忽视了什么精神上的这种陪伴是不是? 那各位同学,接着往下看。第八段,初中生小许,我爸妈出去打工,让我住校,给我转了学校四千,都没有和我商量,过年时还抱个小孩回来,说是我亲妹,这么大的事都没和我说过,好像我不是这个家里的人, 说这题越做越难受,越做越扎心。嗯,这材料写的多么真实。 爸妈出去打工让我住校,很明显跟上文一样吧,对吧?就是留守儿童,还是说了这个什么陪伴问题,然后给他转了学,事先都没和他商量,这啥意思? 那包括过年时还抱了个孩子回来,说是他亲妹,这么大的事都没和他说过,是不同意啊?同义词吧。没和他商量,没和他说过,好像不是这个家里的人,对不对?你这个孩子,你这个初中生小许就根本在这个家里就没有参与啥, 是不是?那好像那三个人才是一家三口,跟这小许没什么关系,对吧?这是孩子的一个心里的想法。所以说呢,那这是什么问题啊? 什么问题没和他商量,没和他说过,这是不是还是什么沟通问题,对不对?上文这个是陪伴。好吧,我们在这又找到了两个问题, 那沟通,那很明显跟上文的那个沟通去进行合并,我们在这还要在沟通当中多加些什么?什么 要多跟让孩子参与这个家庭的事务,对不对?那各位同学到这呢,这两段给大家分析完了啊,应该没有什么问题,我们接着往下看, 第九段,第十段,第十一段,前面的说的都是谁孩子吧,现在该跟你说家长了, 家长老实,做家长的,谁都希望自己孩子好,不愿他们受任何委屈,有时候想和孩子谈谈,可现在孩子叛逆的很,我让他少玩手机,他就质问我为什么大人可以玩,他就不行?我现在也想开了,反正该说的我都说了,听不听就是他的事。 确实,各位同学,是吧,很合理吧,大人就可以,小孩就不行,那各位同学,这是什么问题?什么问题 在这里呢?不跟大家详细的去说这个问题啊,我们接着往下后文,他有告诉家长,老余保证孩子的生活是我们的责任,我们一定要做好,在学校的事情就交给老师,我们非常放心。 孩子犯了错,老师该打就打,该骂就骂,我们家长没意见。棍棒棍棒出孝子,严师出高徒。对,还是老一,依旧是老一派的打法,老一派的思想是不是?但是各位同学,就现在的这个情况,孩子敢打骂吗?老师敢打骂孩子吗?肯定是不敢。 那各位同学,这反映出来的是个什么?什么? 哎,在这有暗示了什么?保障孩子的生活是我们的责任 啊。那具体是什么问题呢?接着往下看。第十一段,某大学社会系什么?蒋博士,专家出来了吗?那专家一般都会带一些什么权威的观点?家长是孩子的第一任老师,承担对未成年人实施家庭教育的主体责任。各位同学,就到这 上文,所有的问题都给你概括完了,什么问题?你是孩子的家长,是他的第一任老师,你能说不该说的就说听不听是他们自己的事了,你就不管了吗?你这是不是怎么的?你不负责任呢 是不是?那还有这个家长老于保障孩子生活是我们的责任,那咋的了?教育孩子就不是你的责任了?教育的事就全都留给老师了? 我们前文是不是也说了,就那个表上说了,依赖老师吧,对不对?所以说你得怎么?你的做法是什么?你得主动承担责任呐, 是不是?各位同学,你得主动承担责任呐?你家长作为孩子的低龄老师,你得担起这个责任,做好家庭教育啊,是不是? 你们还看吗?各位同学,受传统习惯的影响,一些家长常常在无意中忽略未成年人的权力,对吧?如照料不周、骄冠溺爱、放任自流,对未成年人进行有辱人格的惩罚,让孩子承担过重的家庭责任、社会责任,在学习上逼迫孩子等等。各位同学,你看看前文说的那些事, 什么第九段,这是不是?是不是放任自流不管你了? 在学校跟姐跟那个同学吵架了,就是挨打,就是挨骂挨打,这是不是有辱人格的惩罚? 包括那些把孩子留在这个乡下就是远离的留守儿童们,是不是照顾不周, 是吧?所以说人家很好的给你概括了,钱啊,你要能看出来这种对应关系,让孩子承担过重的家庭责任,社会责任啊,在学习上逼迫孩子,这可倒是,在前文没有什么具体明确的解释对不对? 那接着往下看吧,每个家长都应该好好学学未成年人保护法。我同学是不是来了对策吧,你要学学未成年人保护法呀, 是不是?各位同学,我们看一看,首先是责任问题啊,他没有意识到责任,然后给了你个对策,让你学习未成年人保护法,是不是?那各位同学, 那家长是孩子的第一任老师?这句话包括后面承担这个主体责任,我们要不要写?我当然要写,对不对?放到哪, 放哪放哪都可以,可以放在开头,对不对?那些问题说完了,哎,但是什么家长是我们孩子的第一任老师,所以说我倡导大家应该怎么去做 对不对?那包括你要是放到后面啊,家长是孩子的第一任老师,所以说希望大家能够承担责任,怎么怎么地,怎么怎么地,我们共同让孩子变得更好,那是不是也可以?也都可以,就看你怎么用,但是你得把它给我写出来,对不对?这个是我们的一个要点啊。 接着往下看,十二、十三,市人大委、市人大委员会啊,法工委、政府主任啊, 未成年人享有什么生存权、发展权、受保护权、参与权等权利。各位同学,这在说什么?给你介绍权力了吗?什么叫生存权?活着对吧?发展权呢? 他得上学受保护呢?挨打了?受欺负了,有权利保护自己吧?参与权呢? 无论是说人家压岁钱,还是说你们要给人转学,还是说你要二胎,你都得告诉人家一声对不对?让人家参与一下这个家庭的事情是不是? 接着往下看,国家根据未成年人身心发展特点,给予特殊优先保护,保障未成年人的合法权益不受侵犯,这需要全社会形成合力。在未成年人保护法中, 家庭保护处于未成年人六大保护首位,家长要用正确的思想方法、行为教育未成年人养成良好的思想品行和习惯,呵护未成年人健康成长。郭同学,这是不是到这 家长直接人家直接告诉你怎么做了吧,抄就可以了,这很明显这是通用的,不是说是那种什么独特性呢?是不是?那前文再说,再说你很重要吧,对不对?这需要怎么的?全社会形成合力啊,这是不是还给了你个说法, 什么叫全社会形成合力?你是谁?你是未成年人保护中心的人,你们在哪开会?就还有学校这方面的事, 是不是?所以说你要用好啊,社会合力啊,你像之前你家长不知道,孩子不知道,这是不是就断了?什么?断了你们之间的联系吧,本身你们应该是一体的,应该是合力的,那结果到这因为你不知道,所以说你就断了, 是不是?那些未成年保护中心,学校方面你就跟他们都断开连接了,就没有办法形成这个合力,保护好对不对? 那各位同学,这很明显给了一个对策啊,那这给的是个什么呢?这句话我们稍后啊,再给大家解答,我们接着往下看。 六月是 a 市未成年人保护宣传月,今年六月这个活动在六一儿童节当天举行,届时活动现场呢,向市民宣讲这个未成年人保护法,预防未成年人犯罪、促进家庭教育法等等,解答市民的咨询,还将什么宣读 a 市保护中至家长的一封信, 呼吁更多市民关爱未成年人,切实保障未成年人的健康。承让。各位同学,这用来写啥? 写什么?你很明显这是一个开头上的东西,对不对?人家告诉你了我们整个活动的背景,这属于一个什么道具吧?在最后给你出来了一个最前面的东西,因为我们的提干就是说了这个宣传页嘛,是不是? 所以说各位同学拿到这你就可以把它简单的抄一抄,做我们的开头,是不是?同时呢?在这里就给大家解,给大家解答一下啊, 我们除了刚才找到什么沟通的问题,我们推推出来的对策,然后陪伴的问题,我们推出来的对策,包括权力的问题,在这人家又给你重新叙述了有这个对策之外,然后包括这个东西我们还应该有一个什么对策,什么对策? 就是全社会合力嘛,你要干嘛?你要怎么的?作为家长,作为孩子,你要怎么? 你要去利用好啊,跟那些部门,什么未成年保护中心,什么幺二三四九六线这些等等等等的东西去连接啊,建立联系啊,你得用好周围的这些资源去保护好孩子啊,对不对?所以说这就是, 哎,这很明显这个对策是怎么十二万的,这个对策家长要用正确的,什么思想?呱啦呱啦说呵护未成年成长,你这很明显可以用它来写个什么结尾吗?这因为这句话各位同学应该能读,这是一个偏总结性的东西了, 是不是?所以说你拿它写个结尾没有问题,你拿它做最后一个对策,然后自己补一句结尾也没有问题,怎么写都可以,但是在这呢,我把它当做了我的,好吧,我看一看 kite, 呃,结尾啊,这是什么家?希望家长们能正确的思想,什么方法,然后怎么怎么的不读了啊? 开头,大家好,在这个 a 市这个宣传页启动之际啊,未成年人保护中心,呃,献上自己诚挚的问候, 是不是?这是在开头吗?就介绍一下我们这个具体的情况吗? 要开始这个宣传保护月了是不是?那各位同学,刚才呢,所有东西都已经给大家说完了,我们看看,把我们刚才梳理到的所有的东西凝结成一份答案,它应该长成什么样? 就在这啊,各位同学,格式要有落款啊,为什么呢?因为这是一个信件,虽然说你是读,你需要讲,但各位同学,你这一封信,你有没有可能怎么的,就是打印出来发给我们的,现场的这些人员呢? 就是来了这些家长,有没有可能,这是有可能的这一封信,所以说我们还是要有落款啊,落款怎么写?右空四格啊,然后开始写就从右面查啊,右空四格, 好吧,然后居中,然后这个这两个东西就是居中对齐就可以了啊,直接跟这个落款前面是家长的一封信啊,各位家长,各位大家好,值此 a 是 未成年人保护宣传月启动之际,市未成年人保护中心向您问好。 根据家庭保护专题调研报告,近半数人不了解未成年保护法,超六成未成年人不知晓幺二三四九热线。多数孩子遇到危险时会优先寻求家人的帮助,但沟通不畅。 家长呢?呃,多依赖学校安全教育。多数未成年人和三成家长不清楚家庭弃权行为,家长是孩子的第一任老师,为此我们畅议,好啊,这就是这个开头 具体的主要内容。做法一,主动沟通,耐心倾听,解决沟通那个问题对不对?请及时了解孩子的心理状态,当其遭受霸凌或者困难时,给予关爱和重视,尊重自己的想法,允许其参与家庭事务, 是不是第一个沟通对吧?第二个,温情陪伴,关爱成长。温暖的陪伴胜过物质的给予,请多花一些时间陪伴孩子成长。 陪伴的问题。第三个,主动学法、知法、用法,学习未成年保护法,应应知晓孩子有的各项权利,在保护隐私,在保护隐私、压岁钱处置、保障子女受教育等方面合理处置。 对,这就是我们之前找的那些问题吗?在这具体给他写出来对不对?四、善用资源,并肩向前就是合力的那一个,对不对?如果您在教育的过程当中遭遇到了困境,今天可以在现场咨询,最后那段是不是给你了, 现场有咨询对不对?日常也可以向学校、社区未成年保护中心求助。请告知孩子幺二三四九热线是随时可用保护自身的渠道 对不对?包括最后的结尾。最后,希望各位家长能够以正确的思想方法教育孩子,呵护其健康成长,最后祝孩子健康快乐成长! 好,各位同学,在这这个题目给大家讲完了二零二五年,所有的二零二五年,这个思维套卷啊,就已经彻底的给大家讲完了, 我觉得这整整个这个二五年,它折算出来的一个点就是什么跟我们的申论差距越来越大,申论你是很难考出这种题目的,有很多东西都是大家自己发挥的对不对? 之前那些题目啊,什么沟通那那种类型的都需要你自己去发挥一些东西,但申论不会这样。所以说未来我觉得你的中 a 跟申论差距会越来越大啊。已经开始有这个倾向, 很明显想能感觉到这两波命命题人想把这个东西给区分开啊。但是呢,你说穿了还是怎么的?看题干,看材料是不是如果他要求的能力侧重上会有不同, 中国也可能更倾向于一些,有一些面试的能力。真正的是怎么的,你要去把活干明白,你要有这种生活化的场景, 你现在就是要去跟那个人沟通,你怎么说?你现在就是要去读这封信,你怎么写?你要写啥?你的答案要先在脑子 no 到死,我要写的大还是写的小? 写的微观还是写的宏观?我先写什么,中间再写什么,最后再写什么? 那我这个身份,这个角色定义,他到底想让我说些什么?想让我写成什么样的答案? 这是我觉得大家要去思索啊,能力,明白吧。而且更直观的是什么事业单位中 a 简单粗暴,同学,只要你看到了点,你觉得他是你就给我往上写,懂了吧,不要去太过考虑什么合并不合并,咣咣往上干就行了。 简单直接,粗暴直白往上挪无所谓,就整就行了, 写对了就有分事业单位,相对来说月卷会更松一些, 明白吧各位同学。那好,整个这个视频到这也就结束了,各位同学,二五年套卷也跟大家讲完了。呃,后面还会应咱们同学的要求啊,我这个人呢,主打一个就是宠粉啊, 人家说想听这种沟通类的题目,虽然说近几年已经没考了,我这也没有什么特别好的参考,但是呢,我还是会象征性的尽我的努力给大家去讲一讲。好吧,所以说还会再有一个视频,一道沟通类的题目,在你的考试之前, 这是最后能为大家做的一些东西了。好吧,祝各位同学在我们的事业单位良好当中能取得一个好成绩啊,到时候你们就去想一想啊, 这个省考呢,进面试了,事业单位也进面试了,都考了个高分,都很好。好吧,祝大家有一份好运气,在考场能取得好的成绩。我是尚安松,各位同学,我们下个视频再见。

五分钟给你讲清三二八事业单位联考中英 a 中四条不可逾越的保一百一十分原则。我将结合近三年高分同学的作答的共性特征与近几年考题变化倾向,帮你理清中英考试中拿分的核心、解析思路与相关的可操作、可实践的技巧。 在近三年的考试中,综 a 卷的考察形式主要聚焦在概括书里对侧建议、沟通协调、公文攸写上,且每一套材料都有明确的角色定位和工作主线。 综 a 相比于申论而言,材料更为琐碎,要点更为分散。所以很多的同学以申论的逻辑去做答综英,总会感觉很奇怪。想要把综 a 打好,就必须在基于申论基础、概括能力的前提下掌握以下几个原则, 第一,做题时明确决策定位。第二,分类时紧扣工作逻辑。第三,建议时针对化解问题。第四,沟通时坚持换位思考。 第一点,明确决策定位。很多同学在做题时都会下意识的忽略材料一中的背景介绍,实际上这其中就藏着应如何回答好问题的前置要点。你的责权范围 如果不了解责权范围,在实际工作中基本很难开展好工作,在综应答题时,也就很难明确应该回答什么,回答到什么程度。 比如在二五年的三二九联考中,材料一明确了你作为未成年保护中心综合办公室的工作人员,并相应介绍了本单位的主要智能。在第二题的活动问题反馈建议中, 我们就可以根据单位职能和材料问题去细化具体建议。对于工作人员能力不足的问题,就可以结合负责组织或指导业务培训的智能,提出带领师资参加中心专业培训的建议。针对活动流程混乱的问题,就可以提出遵守中心活动流程规范, 细化活动流程设置的建议。在第三题与小王的深入沟通中,结合中心负责提供政策支持的智能, 针对你由于工作忙导致小王的不敢问、不愿问的问题,我们就应该对小王表达歉意,并做足解释。所以同学们在做题时一定要根据材料背景中的内容明确你的责权范围,具体问题具体分析,不要让经验主义影响了你的思考方向。 第二,紧扣工作逻辑。这一点是很多同学在深论学习中已经掌握的能力。一、托题干问题和材料结构细致分类。 但在做题实践中,由于中英材料中要点教育分散,很难对整体材料的内容进行总结,那么我们不妨细划一下思路。比如在读材料时,不要再靠感觉进行判断,而是结合我们客观的工作逻辑进行分析。在分类的过程中,可以考虑以下几个方面, 第一,通过工作主体进行分类。第二,通过工作场景进行分类。第三,通过工作目标进行分类。第四,通过工作方法进行分类。第五,通过工作时态去进行分类,以预设去进行判断,能帮你解决百分之九十以上的分类问题。第三点,针对性解决问题。 综应 a 的 材料相比于生而言,所涉及的内容更为微观,更多聚焦在工作中可能出现的现实场景中。内容的微观就要求我们在提建议时不能过于笼统,更需要注重两个方面, 针对性和可信性。针对性强调的是具体问题要具体化解。比如,在二四年幺幺二联考的柳桥市级提档升级问题中, 材料里明确指出了市集周边的交通不方便,附近没有公交站、缺少停车位的问题,那么对策就不能直接说增设公交点、规划停车场地, 而是要明确的说明在市集周围合理增设公交点,与周边商场、企事业单位合作错封共享停车位,在市集周边划定临时停车带,可行性则强调对策必须可落地、有抓手。 比如在二五年幺零二五零考的发挥平台功能问题中,材料里提到政策推送信息量过大、精准度不足的问题,对策就不能直接说简化推送内容,提升精准度,而应提出建立企业画像,按需差异化进行推送。 同时,在提对策时,还需结合上述第一点中强调的决策定位,结合单位职责权限,确保建议在职能范围内可执行。 第四点,坚持换位思考。在遇到沟通问题时,不要只考虑材料里说了什么,而要分析被沟通主体在想什么,结合沟通目的进行回答。比如融媒体中心的喇叭扰民问题,群众生活受到影响,自然会抵触抱怨。 如果你在工作过程中只跟群众讲政策、讲规定、讲解决方案,而不是去理解他们的实际困难和情绪诉求,沟通就很难取得时效。所以,这道题的答题思路就要先共情群众的困扰,表明歉意,再说明理由,强调政策的利民性,然后针对群众问题提出具体的改进措施, 最后明确整改时间,邀请群众监督。换位思考的本质是建立信任关系,唯有站在对方的立场上理解其诉求与顾虑,才能让政策的执行既有温度、有力度。这不仅体现政府工作的为民初心,更考验同学们是否具备化解复杂问题的能力。 只要在考场上能坚守以上几个原则,就能在纷繁复杂的材料中铆定问题的本质,找到解决问题的精准路径。祝大家在考试中旗开得胜,关注明远,上岸不远!

首先,这道题目各位同学,你应该已经做完了,那你做这个题目的时候是一种什么样的感觉呢? 是不是就觉得啊,老师问题太多了,我根本不知道咋写对策呀?这问题也太多了, 是不是需要?可能需要我去分类合并,但是我还不知道怎么分类,怎么合,对不对?那接下来呢,各位同学,借着这道题呢,再给大家去讲一讲,我是再遇到这类题目,我们可以有一种什么样的方式去操作。 好吧,那我们先不说具体怎么做,我们还是依旧先审题。 在督导过程中,卫保中心发现未成年人成长课堂活动受受众满意度不高,为保证后续活动质量,卫保中心决定由你向负责此项活动的 k 机构反馈督导意见。 根据材料,三、针对活动中存在的问题提出改进建议。各位同学,很明显让你干什么? 我们要提出改进建议吧,针对于活动中存在的问题。什么活动?未成年人成长课堂?那各位同学, 那你的目的是干什么?目的是什么?为了保证怎么的后续活动的质量? 看着题干吧,觉得好像比较常规,有点像我们提出对策题当中啊,不是深论当中的提出对策题啊,先找问题,找到问题之后去提改进建议。那各位同学,这个题需不需要写问题啊?很明显不需要写问题,如果是 申论,我一定建议你把问题简短的概括一下啊。简短概括一下放到最前面,但是这个题不用啊,那各位同学看,他要求全面、准确,条理清晰,具体可行,不超过三百五十字,比较常规。 那各位同学,这道题你做完了,你会觉得题干这个材料当中啊,有无数的问题啊,太多了,根本不知道怎么去梳理啊,怎么去提出对策,是不是?那这道题目呢?啊?我依旧是什么延续之前二十四年的那道题目 啊?那个沟通题,我跟大家说那道题特别像面试,其实这个题也很像面试。各位同学,我给大家介绍一种思路,以后再遇到类似这样的题的时候,你可以通过这个角度去思考,好不好?那首先我们这个是一个什么事情? 这是一个活动吧,是不是活动中的问题,然后为了保证后续活动的质量,那这就有点像什么呢?像我们面试当中呢,有一种题型啊,叫计划组织协调, 计划组织协调考察的是考成什么样的能力呢?就是你去办事的能力啊,你的组织能力啊,你能不能把一个活给干好。那各位同学,这是一个活动,那活动我们就分为什么,它是一个什么样的顺序, 它一定有什么时间线,什么叫时间线?活动的开始之前,活动过程中,活动结束后 啊,这就是这个时间线,我们有活动前的准备,活动中的执行,活动后的总结。那这个题很明显就是这样 啊,我们是为了保证这个活动的质量对不对?那所以说这个活动我们就看一看,那活动前有什么存在的问题啊? 这过程中有什么存在的问题啊?那后面还有什么存在的问题呢?然后进而去提出我们改进的建议。当然我们的建议不一定只有这三条啊,什么前中后怎么怎么样,甚至这个东西你也不需要在我们的答案当中去呈现出, 但是你需要知道有这样的一种思路能够帮助我们去什么,去梳理,去合并,这道题不是问题多吗?我们就可以用这样的思路去解决。 当然了,在每一个地方我们不一定有什么,你就比如说按照我们的面试当中啊,计划组织这种题目,前期你都涉及到什么 实力人物财和方案宣传, 这是我们前期的工作,什么时间地点?呃,有什么样的工作人员,什么样的物群?准备需要多少财政预算,然后形成方案啊,去确定, 然后准备好什么备选方案或者是应急预案,这是我们的前期的工作之一。另外一方面是什么?你准备好这个方案通过了以后,我们要去干嘛?要去宣传,让我们这个活动让别人知道。所以说这都是前期准备的工作 啊,一会一旦涉及到什么时间啊,地点上啊,工作人员上啊,呃,人员配置啊,或者是物品准备方面,或者这种方案呢?或者宣传我们都可以放到前面啊,他们就是一个部。 还有什么中期过程中怎么的?你的执行方面执行有什么问题啊?你执行的过程当中有没有什么注意事项? 明白了吧?各位同学,那这都是在执行的过程当中我们可能存在的问题,那同时一旦发生什么突发情况,我们一定要做好什么应急处理,做好准备, 那中间的过程我们就给大家说完了,后面是什么?最后总结,我们这次的过程当中有什么样的好的地方好处?活动开展的怎么样?那有什么样的不足之处呢?不足之处我们需要去总结反思的地方,我在哪个地方?这次活动开展的并不圆满, 那我就可以在这里给他写出来。所以说思路就分为这么三个方面啊,前期有什么,中期有什么,结果有什么,但是我们不是要分为这三条,懂不懂? 你宣传可以是宣传的事,执行可以是结执行的事,你最后不足可以是不足的事,然后时间地点,这是什么?这是属于前期谋划方面, 对不对?那你可以去这么去合并。好吧,各位同学,这个思路教给大家,就像我之前给大家讲的那种沟通劝说类的题目,就是之前那个大喇叭那个题,你沟通劝说我们怎么说的来着? 有同学记得就在弹幕上打什么停, 里侧长利对不对?情啊,就是你要站在他的角度上去共情考虑。问题里呢,就是你要跟他说道理,有些事情确实我们办不了侧呢,那我能办呢,我就给你办长呢,就是常用机制,后续的保障,那利呢?就许他一些利, 这也是我们计划组织你去开展一个活动, 就这样的一个思路。所以说事业单位啊,他跟申论比较,差异比较大的地方就在这,他会怎么的?会涉及到一些面试的, 这与本身上考试有关系。那事业单位是什么?招的人属于事业编制对不对?他由谁出题呢啊?就具体部门不介绍了啊,但是他是归政府管,政府是怎么的?实际的工作干活 对不对?那就是说公务员呢,属于行政编制啊,具体由上面的很高的那个部门去组织开展,所以说他们的政治占位一般都比较强, 相对来说在这方面会考察的就偏弱一些,而事业单位在这方面考察的就比较高,而这又跟什么?这方面的能力,又跟 面试当中要求你的综合分析的能力,就是你办你的办事能力,你的人际沟通能力等等等等,你的应急处理能力会与这些高度的重合。你会发现拿面试的一些思路来做答我们事业单位的题目中 a 的 题目,你会发现 是比较轻松的,或者说比较有效有用的一种方式。好吧,那这种思路也教给大家,大家一定要记住这两种思路啊,这只是我们做题的思路,不要把它当成一种套路,懂不懂?有什么我就写什么。 好吧,那带着大家审题。就审到这了,思路我已经给大家介绍完了,那接下来就看一看我们的这个思路,能不能把我们材料当中那么多的问题都给梳理好。 好吧,各位同学看材料第一段、第二段,第三段、第四段。 为提高未成年人的安全意识和自我保护能力,卫保中心通过采购第三方服务的形式开展了未成年人成长课堂活动,到投标后,中标的社会组织 k 机构负责该活动计划的执行, 卫保中心负责督导。一段时间后,小孙去了几个活动现场,各同学有没有问题或者是对策?没有吧,很明显做了一个背景的交代。那接着往下看。 关南区活动现场,在一堂儿童交通安全教育课上,小孙发现家长和孩子们落座后, k 机构的李老师给每位家长发了一张明白卡,卡片上密密麻麻的,密密麻麻写着活动目的, 内容环节,注意事项等,家长们还没来得及仔细看,第一个活动环节就开始了,各位同学有没有问题?一定是有问题对不对?首先怎么的,你这张明白卡跟内容啊,密密麻麻写着写了很多啊,那写了这么多东西, 你家长们还没来得及仔细看呢,你第一个活动就开始对不对?你叫明白卡,你本身发了明白卡,就希望家长们都明白,结果家长们还没明白呢,你就开始,那这明白卡是不是没有用了? 所以说这证明什么?你明白卡上这个设计上是不是有问题?你密密麻麻写的东西太多了,而且怎么的,你整体的这个什么节奏上是不是有问题?你是不是就开始了 对不对?你这时间安排就不合理,整个课堂上这个把握就不对,是不是?那这是第一个啊,我们找到的问题,那各位同学接着往下看, 活动中,家长们不停的提问,浪费时间,各位同学有没有问题?有吧?家长们不停提问,浪费了时间啊,这是什么?这是你课程,这个课堂在讲解的过程当中, 你的节奏把握的不对,对不对?你让家长太多的去进行提问,然后导致你课堂上的时间浪费掉 是不是?那各位同学接着往下看,当李老师讲解圆形红灯亮时,然后车辆能否右转,车辆是否可以跨越鱼骨线变道等交通问题时,孩子们大多一脸茫然,不明所以,不久便各自玩了起来,不再听讲。家长们议论纷纷,各位同学,有没有问题? 有吧,什么问题?你讲的东西是什么?你讲这些交通问题?孩子们一脸懵啊,你说啥呢?我们大人啊,你看着好像是能听懂,我们听肯定没什么问题,但作为孩子来说, 他的年龄导致了什么?他的认知,他所不具备的这种知识,是听不明白你这种东西的,对不对?你这有点超纲了,这是什么? 这不是说是你讲解的内容,换句话说,你的内容设计上是不是存在着问题,对不对?你看孩子们听不懂吗? 是不是?来,各位同学,接着往下看。下课后,李老师不好意思对小孙说,策划时自我感觉还挺好,但实际却不尽如人意,内容设计和整体节奏把握的都不是太好。 各位同学,这句话可太重要了,人家有暗示你什么?策划师,啥意思? 我前期的一些准备工作就没做好,什么?内容设计吗?节奏把握吗?内容设计是什么? 你的课程的讲解吧?讲解的内容吧?节奏呢?什么?家长不停的提问,浪费时间,是不是 包括前面人家还没仔细看完,你就让人开始了?这是不是都是节奏? 而各位同学,节奏这个东西,是不是我们策划时就能策划好?其实很难,需要你去干什么?你在现场的时候不断的去调整自身的节奏对不对?那内容涉及一定是什么?是我们规划时的内容 对不对?你得前期谋划的时候,你就要确定好你要讲啥呀?对不对?包括什么?这个明白塔,这是什么?这是物品吗?我之前跟大家说了,我们准备期间什么实地人物财,时间地点,然后工作人员,然后物品准备,这是不是物品准备物料, 对吧?有时候它也是我们策划的时候,你就需要准备好的,你这个设计它就不是很合理啊。 说到这,我们就指导了两个问题,一个是内容,一个是这个策划时啊,包含这个内容设计再是什么,再就是节奏把握,这就是正常的推导 啊。我之前告诉同学推导,但是各位同学,你不需要去这么去思考,明白吗?你只需要盯住,就是我之前给大家讲的啊,哪个问题属于前面,哪个问题属于后面,你就给他扔进去就可以了 啊,那,那更简单,但是你这么推,如果你能推明白,那当然更好,那如果你推不明白,你就可以用另外那种思路,这就是我教给大家那种思路的意义, 明白了吗?各位同学,那咱接着往下看。随后小孙走进了预防火灾逃生技能课堂,老师们正在展示火灾的照片和视频,有些孩子看的比较惨烈的画面时,神情紧张,双拳紧握,有的甚至被吓哭了。各位同学,这是什么 问题吗?什么问题?是不是还在说什么你的内容设计上有问题啊?怎么的?火灾照片这种太惨烈了,太吓人了,孩子哭了,那说还是你的什么内容设计, 对不对?那各位同学,第三段咱们梳理完,接着往上看。活动结束后,小曾听到几位家长一起议论,一位母亲说,我,原来,呃,我看原来发的这个活动计划里啊, 这七八个不同的主题活动是分为两个月完成,结果都被安排到了最近两周,还有几场在上班时间,我很想带孩子来参加,但是不好请假。 各位同学,啥意思?是不是问题?当然是问题了,你原来活动是定这么定的,你现在都给我安排到最近两周还有上班时间,我咋来呀?这是什么时间吧?你的时间安排不合理 对不对?那接着往下看,爷爷奶奶说我腿脚不好,带孙子过来很费劲,来了之后才知道可以连续志愿者接我们,这桩好事咋不早说呢?啥意思啊?各位同学,什么意思? 你有这么好的服务对不对?可以用志愿者来接我们,这么方便啊,你为啥不早告诉我们?这是什么?我们不知道这个事,这是是宣传不到位啊。各位同学,是不是宣传不到位? 那接着往下看,一位爷爷说,孩子妈妈问我孩子表现如何,我也说不清楚,要是能有一份什么孩子在活动过程中的表现报告就好, 那这是不是个问题?那当然是个问题了。什么?我们没有这种表现报告,没有向我们家长去反馈孩子表现 的这种机制,这种做法对不对?所以说,而且他也是通过这个告诉我们,我们要有这种反馈的机制,这种做法对不对?这既是一个问题,也是一个对错,是不是?所以说我们一共找到了这么多的问题。第四段, 各位同学时间上的这个问题是属于啥?实地人木材是属于策划当中的,开始之前宣传呢? 我刚才跟各位同学说了实地人木材方案,备用方案加上什么宣传吧,这都是在我的活动正式开始之前,我就要已经广而告之,把我这些东西都告诉大家,对不对?是不?还有这个老奶奶,这个腿脚不好,这个志愿服务,志愿者可以去接这个事, 这也是什么策划时候的事情对不对?但是是不是这也是前期准备的工作,那不是我策划的时候,这是我具体的一个宣传的阶段,进入到另外一个阶段,对不对?但都属于我的前期准备, 然后包括后面这个表现报告,这个反馈机制,这个东西,这是不是也是什么?也是我的设计的时候啊,你策划时候就没想过会有这个环节,所以说怎么呢? 那你当然得有这种策划机制对不对?各位同学给大家梳理了这么多的问题,我们看看造具体的到底有什么问题啊?一共这么多的问题。第一个,活动材料设计不合理,明白卡内容过多,家长来不及阅读,活动就开始了。第二个活动节奏把握不当,家长提问多浪费时间。 第三个内容设计不符合儿童年龄认知、交通安全知识,孩子听不懂对不对?然后第四个教学内容尺度过大,然后火灾画面强烈,画面惨烈,吓唬孩子。 第五个,时间安排不合理,多个主题活动被压缩到两哦,部分场次在上班时间。第六个服务信息告知不到位,志愿者接送服务未提前告知。第七个,缺乏反馈机制,无孩子表现的活动报告,供家长了解。 明白了,各位同学就说刚才说怎么分,已经给大家讲完了,我们就按照刚才说的东西给大家分,你前期策划方案里的都有什么实地人物材,这有什么物品对不对?第一个字是物品, 然后后面的什么内容设计啊,具体的这也是我们前期转化就得准备好的,对不对?然后还有什么时间安排时间对不对?然后这也是属于前期准备,但这属于什么?这属于宣传,这是我们的第二个合理的要点了,对吧?而这种反馈机制也是我们的, 也是前面这种策划的,然后这个第二个,这是什么活动节奏?这个,这是我们具体执行过程中呢,对不对?这是执行过程中呢, 就属于我们第二个阶段了,活动已经开始了是不是?所以说总共有三个大方面的问题,对不对?到这已经给大家梳理完了,我们接着往下去看吧。 第五段,六七八换地方了啊!景河区活动现场, 按招标书中的任务要求,心理健康辅导活动,每场至少应该服务三十名目标儿童。小孙来到现场时发现什么?只有几个孩子在场,连同家长二十人都不到,气氛很冷清,各位同学有没有问题?有 什么问题?你活动的什么效果不好吧?你没有达到你的预期目标啊,你本身至少服务三十个,现在连连家长在一起才不到二十人呢, 对不对?你根本就没有达到任务,任务目标对不对?这是第六段。接下来看,经询问小孙得知,活动场地原本定在区图书馆的多功能厅,图书馆方面表示非常欢迎,但因近期有维修安排,必须提前一周进行最后的确认。 据活动开始还有三天的时候, k 机构负责人小张去图书馆寻这个寻,通过这个活动细节 才知道场地无法使用,因为没有备选方案,小张只能重新寻找场地,但没有合适的,最后只好选择了远郊社区的这个活动中心。场地虽然勉强可用,但位置偏远,交通不便,且设施条件还不如图书馆原来的功能厅完善。 这一变动不仅增加了 k 机构的筹备难度和成本,一些原本准备参加的家庭在得知这一个消息之后,也纷纷表示遗憾,并取消了报名。 各位同学,啥意思?你中间给你介绍这么一大堆有没有问题?一定是有,但这么一大堆问题是在告诉你啥? 是不是告诉你你前面为什么你三十个人,本来定的是孩子的,至少得三十个,现在连家长加到一起才不到二十个,那是为啥?就是因为什么?首先你的场地你本身已经定好的事情,但是怎么的? 你换场地了对不对?首先你的时间上是不是出现了问题还是什么?是不是策划的过程当中呢?你,你为什么不提前确认呢?你为什么没有提前一周确认?这是不是问题?这当然是问题了, 那你 k 机构的这个负责人,你去通话,你去询问的时候,为什么不准备好备选方案呢?那一旦他不行了,我们应该怎么办? 你重新找了,最后只好找这么地方勉强可用,你为啥而还?位置偏远,交通不便,那人家能乐意来吗?对不对?所以说一些家庭就不来,中间这些是不是我们都找到了问题?都是我们找到的问题,那各位同学,这是什么?这是不?地点上的确认, 甚至也蕴涵了一些什么?时间上的确认,没有提前沟通对不对?然后没有备选方案,没有应急预案是不是?那都是什么?前期准备时候的一些问题对不对?各位同学,到时候都跟他们和到一起啊。 活动进行时,互动游戏、心理辅导、团队协助等招标书中明确约定的环节明显被什么简化或者取消。有孩子作呢?原本以为挺好玩的,结果只是换了地方上课,真没意思。 有些家长抱怨条件不成熟,就准备好了再搞呗,何必这么着急呢?活动组织的不专业,不细致, 各位同学有没有问题?有吧,你本来这个活动的过程当中,你就这么多的环节,你都给我怎么的?简化或者取消了,啥意思啊?你定好的东西对不对?我们定下来的内容你为什么不执行呢? 你为什么不严格按照我们的策划好的东西去执行?你为什么随意的删减?这是不是问题?当然也是问题,这就是我什么我能在执行过程中的问题吗?你执行的不够严格,不够规范,你根本就没有按照我们原本定好的东西去执行, 老导致孩子们不乐意。那家长又说什么?你条件不成熟,准备好再搞呗。说了你们什么问题?啥不专业,不细致吧?一点都不专业,一点不细致,那还是这么多问题,那家长都反馈了,那各位同学看一看吧。 第八个问题,参与人数未达标啊。第九个问题,场地确认不及时, 是不是然后下一个无备选方案,因为临时变更的场地这么这么的不好,这是一个活动环节间上互动游戏,然后这些什么约定电话或者取消,是不是?然后人家说了组织不专业,不细致,家长抱怨了, 还是遵循着刚刚我们所说的那些东西啊,前期执行中跟最后是不是我们一些事情就可以解决了? 那各位同学,就像比如说啊,跟大家说这种什么家长觉得不专业,不,不细致,那这个问题你,你需要怎么去给他推对策吗?啊?我得细致,我得专业不是, 甚至说是孩子觉得什么没意思,这东西,这是什么?这是结果?你把你前面的东西都给我搞明白了,他自然就不觉得你不专业不细致了。随着你前面的对策,各种各样的东西都给他改好了,你这个问题自然而然就消失了,明白了吗?各位同学, 那咱们接着往下看。第九段,第十段、第十一段,异常,以防网络沉迷为主题的成长课堂正在进行, k 机构的老师讲述了防范网络沉迷的手段, 其实亲子陪伴最重要。话音未落,孩子们就开始议论纷纷,有的时候我也想要爸爸妈妈陪,可他们都去京城打工了呀,有的说让我们不玩手机,可我爸还总在打游戏呢,老师一时不知道怎么往下说,这不禁让小孙疑惑,这位老师到底有没有经过专业的培训? 各位同学尬住了吧,是不是?怎么的?你让人家怎么的?防网络沉迷?说了亲子陪伴很重要,人家说人爸妈出去打工了,那还有人说了,说怎么的,我不让我玩,他说我家长还玩呢对不对?怎么管我呀? 是不是?那是不是问题最重要的问题是啥?至于老师不知道怎么往下说了呀?你面对这种突发情况,你根本就不明白怎么去处理对不对?包括你讲课的内容, 你根本就不知道,你说这些孩子,人家具体的情况你都不了解,你就讲出这种话, 你不怪人家就是说合理的反驳你对不对?这不是人家挑刺,人家说的就是客观实际情况,你根本就没有了解。换句话说,是你的背课存在了问题吗?你的课程,课程的设计,讲课的内容方面存在了问题对不对? 所以说怎么的?让小村疑惑了,老师不专业,能力有问题对不对?那各位同学,你要想一想,这老师不专业,这种能力上的问题是什么问题? 是我们前期准备的问题吗?好像也对,但是你是不是我们通过这场活动之后,我们看到了我们一些老师存在的不足啊?是不是?这是不是我们需要去总结的东西?在活动之后啊,要总结的东西,我们的老师还存在问题,所以说我想怎么?加强培训吧, 对不对?让老师更专业,更能应对这种突发情况啊,是不是?来,各位同学,接着往下看吧,活动设置了有奖问答环节,很多孩子都答对了,准备的奖品根本不够。各位同学,奖品不够?什么物品准备吧? 放在哪?投话最开头对吧?没得到奖品的孩子情绪低落,甚至哭了起来,现场有些混乱。 怎么了?现场秩序是不是出现了问题啊?秩序混乱了,你 k 机构什么?现场工作人员却没有采取及时的有效措施,怎么了? 你现场机构人员干啥呢?你是不是也不懂什么应急处理这种能力啊?你是不是也没有没有这种服务意识?你的服务能力上,你这种应急处理的能力上是不是存在的问题?你也不专业啊,这现场 k 机构这个工作人员 对不对?那先来看吧。活动结束后,小孙感叹,这下孩子们都希望得到奖励,以后活动还要准备的更充分才行,所以说你得怎么的?你得准备的更充分。这样说虽然有些不足,但活动本身值得推广。我们偶然从亲戚那听说的,以前都不知道有没有活动,说啥了,有没有问题?各位同学,有吧?哪方面的问题? 宣传嘛,对不对?前面是不是也有一个你那种什么,那是什么?那是服务,你没有宣传这是什么?这是活动本身,你的宣传都不到位。所以说各位同学,整体的问题啊,都给大家梳理的差不多了。 第十三个人员培训不足,老师无法对,留守儿童的,老师无法应对留守儿童的特殊情况,还有什么物资准备不充分,产品数量这些什么什么的,然后应急处理能力弱,现场混乱,工作人员未能及时有效的应对, 宣传不到位啊,很多家庭根本不知道,仅靠口口相传。各位同学,所有的问题都给大家整完了,刚才带着大家这个过程我们要去想一想,那这些问题是不是要去对应好?刚才其实也带着大家去对应, 对不对?那具体分为几个板块?第一个是什么?我们找到最先是策划的问题,策划问题包括什么时间地点?然后物品准备对不对?这些时间不合理啊?你地方那些问题,包括这种物品准备是不是都到扔到前面去?包括备选方案,还有什么?包括宣传的 问题,宣传问题是另外一个,但是都归到这个前期对不对?所以说这两个点都是在我们前期当中的,是不是?那后面还有什么执行?执行的过程当中不规范,你现场比较混乱对不对?然后后面还有个什么人员培训吗? 是不是?那各位同学,我们看一看,最后整理出来了五类。第一个是什么?前期筹备不合理,不完善,时间安排过密,场地确认之后缺少备选方案,材料设计不合理,奖品物资准备不充足。第二个 课程设计不合理,讲解内容脱离儿童认知水平和留守儿童实际部分画面惊悚尺度适当,缺少儿童活动过程当中的反馈。 那为什么在这风把他俩给拆开了呢?虽然说本质上他应该归到他里,但这很明显出现了什么, 他本身吧,这个量就足够多,你如果不给他单拆出来,你放到这个过程当中,他就太臃肿了,你提对策也不好提, 明白了吗?各位同学,我这么拆开拆分开是为了什么?是为了告诉你,就是说你的对策可以说是更方便更直接给他提出来,要不然他就是都混到一起了, 明白吗?而且写的也太多了,跟其他明显就是有一种呃,就不匹配的感觉,好像不是一个一层一个层次的事了。但是你要明白你课程设计本身就属于什么?我活动开始前的东西,明白吗? 包括你前期这个方案,这个具体这个策划啊,还有什么接下来是不是到过程中了? 你活动的执行不严格对不对?什么现场节奏混乱,互动不足,环节缩水,现场秩序、应急维护处理不到位,这不是执行过程中然后执行过程后反映出来什么?你对我的能力不足,教师专业不足,然后临场应变能力弱,工作人员服务和管理能力有待提升, 对不对啊?第五个宣传部,这还是前期的工作啊,但是这个什么最后因为这个宣传问题在最后一个啊,所以说就把它放到这里了,按照材料的顺序啊, 当然了,这个顺序无所谓,你想放到哪都可以,只要你有这个点,你想放到哪都行啊。宣传不到位,呃,通知说明不清,宣传服务宣传不到位,活动宣传范围范围不过。好吧,那各位同学问题都找出来了,具体的表现在后面都已经呈现出来了。各位同学,反推,直接反推 就可以了,是不是时间安排过密,我就分散一点,合理安排场地确认之后我就提前确认,然后被吵被缺少被想法,我就准备好设计不合理我就合理的设计,然后奖品物资准备不足,我就按照这个定好的,这个数量就是儿童的数量,我就准备好。 哦,课程设计,那我就是选择一些什么符合儿童的这种认知的这种东西去给他设计好我们的课堂内容对不对?然后缺少反馈机制,我们就,呃,设置我们就有,好吧,具体反推呢?我就不在这不带大家多推了,我们直接看答案啊, 看到答案,五个问题对应五条对策,刚才对策的梳理是为了什么?有对策?不是刚才问题的梳理是为了写出我们的对策。问题梳理值不值钱?值钱,但真正你你写的答案在这呢,你明白吗?各位同学,你前面这些问题不需要写 是不是?那只是我们做题的时候它很重要,因为我们要明确问题才能找到对策,是不是?那我们看一看。第一个,完善前期筹备活动时间,至少提前两周,确认场地, 调整材料设计,按参与人数准备奖品,制定备选方案。明确突发情况下应该呃,明确突发情况应急处理流程。 好吧,有第二个优化课程设计讲解内容符合儿童年龄认知水平,避免专业深奥表达,删除惊悚画面,增加趣味互动。针对留守儿童等特殊情况设计差异化的方案。 什么意思呢?就是说你这个留守儿童,他现在跟别人情况不一样,你就要有真单单独针对他的,你不要就是说跟让他跟其他的一样,明白吧。所以说你要差异化设计,建立反馈机制, 向家长提供孩子活动的表现报告。各位同学,你不需要说你建立什么样的反馈机制给它具体明确到什么,或者是差异化的方案,你只需要有这么个东西就行了,你只要说出来,差异化的设计你就有分, 不是说你非得明确到这个方案,它到底长啥样才有,明白了吧?不需要写那么细啊。第三个,规范活动执行,严格按照招标书落实,各环节不得随意呃缩水环节,然后合理把控整体节奏,有突发情况下启动应急议案处理。 然后第四个,加强队伍建设啊,开展专业培训,提升教师授课和临场应变能力。强化工,优化那个工人工作人员服务意识,明确岗位职责和管理要求,扩大服务范围 啊。第五个,然后扩大那个宣服务宣传,提前告知志愿者接送服务等信息,多渠道宣传,提高活动知晓范围。好啦,各位同学,到这 整体上去已经给大家介绍呃,梳理完了这个答案, 我觉得这道题目呢,挺有意思啊,挺难,正常人不可能觉得不难。所以说呢,你要怎么我们就要去找到一些简变的方法啊,一些思路来帮助我们去简化这道题。如果你要像深论那样式那么做呀, 累死了,真的老累了。所以说我们能怎么提前准备好这种什么前中后,还有什么东西刚才已经给大家讲过了,大家可以再去看,你面试的时候也能用的到 啊,正常那个计划组织题,开展什么活动,就那么答,然后还有什么之前给大家讲过的那种沟通劝说类的情理测常力 对不对?各位同学,整个这个题目已经给大家讲完了,我不知道大家的感受如何,你可以,如果有些同学觉得没有太听懂,或者说稍微有些难以理解的地方,你可以再去重新看一,或者你可以私信问我。 好吧,那各位同学,本期视频的内容就到这里了,那我是尚安松,如果你喜欢我的视频,希望你能给我一箭三连,点点关注,点点赞,好吧,我们后续的视频再见。

中 a 沟通协调力怎么做?之前没接触,不知道答题方向。今天凯注就以二五年三月事业单位联考 a 类真题第三题为例,用一道题带大家快速全面掌握这类题型的答题方法和技巧。现在一起跟着凯注的思路来看题。 我们先看题干,假如你是 a 四未成年人保护中心综合办公室工作人员小孙,请根据背景材料完成下列任务,针对儿童主任小王工作中存在的一些问题,你准备与他进行一次深入沟通,根据材料式列出沟通内容要点。 首先看到针对问题进行深入沟通,列出沟通内容要点,我们就可以判断这就是沟通协调类题型,是针对工作人员工作中存在问题进行沟通协调,对吧?那看到这类题型,首先我们要明确沟通的目的是什么,就是我们需要解决的核心问题是什么,是不是就是指出问题并督促改进呢?这点我们要明确。 接着题干是要我们列出沟通内容要点,并不是要写沟通流程之类,只需要把要点写上,那沟通的要点提纲就可以从以下四方面展开, 第一,肯定成绩,表达理解。和别人沟通不能一上来就是指出人家一堆问题,情绪没有安抚好,反倒会上来情绪吧,就需要先安抚,对其所的工作和付出进行肯定,做的不好的也能理解,让人家消除戒备,才能更好的进行沟通吧。接着第二就是指出问题了, 和沟通对象一起梳理工作中存在的问题,这样就能明确后续提升的方向吗?接着第三就是针对梳理出的问题提出针对性的解决对策了, 有问题一起想办法解决,这也是沟通协调最主要的目的啊,对吧?所以这就是我们梳理答案要点最主要的内容。一般如果材料中有明确的对策表述,我们就可以通过直接摘抄或检验概括的方式提炼对策。 如果材料中有做的比较好的优秀经验,我们就可以借鉴对策。如果材料中只有问题,没有现成对策,那我们就要根据问题及问题产生的原因去反推对策,这就是提出对的三大方法和深论基本一致,就是需要注意的是中 a 所提对策要更为细致,更能落地操作,这点要把握好。 最后提出对策后,就还要对沟通对象进行鼓励支持,就是要让人家对未来的工作更有信心,对未来充满希望,这就是沟通协调类题型的答题方向,等会我们读材料就根据这个方向去寻找相关要点,并梳理答案。接着我们来看,做到要求 角色定位准确,题干给出的作答身份是未成年人保护中心的小孙,是要和儿童主任小王进行沟通,那小孙应该就是上级部门,是要对小王工作进行沟通指导,对吧?接着目的明确,就是沟通,要明确指出问题,并进行督察改进。 思路清晰,就是按照我们刚刚梳理的那四个方向进行沟通,一步步来明确思路,有针对性和说服力,就是所提对策要针对问题,能切实解决问题,而且要具体明确, 不超过四百字,字数要求还行,换算成隔着指就是十六行。我们在做答时,要按照那四个方向,合理规划好各方向的要点,字数,好明确提高要求和要点,寻找方向。我们接着来看材料。 二零一九年四月,这个等十部门联合出台的关于进一步健全农村留守儿童和困境儿童关爱服务体系的意见要求,村民委员会要明确由村民委员会委员、大学生村官或者专业社会工作者的人员负责儿童关爱保护服务工作,优先安排村民委员会女性委员担任。工作中一般称为儿童主任。 这段读完很明显就是个背景,引路段,引出儿童主任这个职位及工作内容。咱们提干小王就是儿童主任吧,那就是为了引出下文,没有要点,继续看。 近期,卫保中心为加强社区儿童保护工作,打造为你而来相伴成长服务品牌,启动了儿童安全拐弯关爱服务项目。该项目只在通过安全教育、主题活动、慰问帮扶、个案介入等形式,为留守和困境儿童提供关爱保护服务。项目由各社区儿童主任负责落实,卫保中心的小孙负责定期对项目进行督导。 那这段主要就是介绍要打造这个儿童关爱服务项目,由上面提到的儿童主任负责落实,由未把中心的小孙负责督导。那就验证了我们提干分析时的猜想,他是小王的上级,要对其工作进行指导吧。那这段就是介绍了小孙的身份,也没有要点,继续往下看。 小王是 a 市光明社区新上任的儿童主任,作为本社区儿童安全港湾项目主要执行者,他要定期组织安全教育活动,要进行家庭走访,深入了解儿童家庭实际状况和需求,要建立并维护详细的儿童保护档案。同时作为连接家庭、学校和卫保中心的桥梁,还要协调各方资源,共同为儿童的健康成长提供支持。 这段首先给我们明确了小王的身份,接着后面就是主要介绍他作为儿童主任的工作职责吧,用分号和同时连接都是表并列来说明他的日常工作题干不是说要针对他工作中存在问题进行沟通吗?那下文是不是就可能会从这几方面的工作来展示问题啊?我们接着来看 小孙,在小王提交的工作报告中发现他的工作进度明显滞后。哎,工作进度明显滞后,负面表述吧,说明就是开始出现问题了吧,我们要注意。先画住,继续读完这段原本计划上个月要完成三场安全教育活动,至今只举办了一场,而且活动内容创新性不够,参与的儿童人数很少。 读完,首先我们知道这是小王在安全教育活动方面工作中存在的问题吧,是不是和上面的工作职责对应上了,验证了我们的猜想吧。然后面这句前半部分说的就是工作进度之后的体现吧,问题我们只需要指出核心是什么,重点还是在对策,所以这里体现我们就不写,只需要写工作进度之后 后半部分也是直接指出问题点,要概括一下,就是创新性不足,参与度低,没问题吧。标注好我们找到的第一方面的问题,对照我们后面一起提,看后面有没有相似的问题,或者有针对这个问题的对折出现。来继续。 小孙打电话向小王了解情况时,小王无奈的说,卫保中心对项目要求高,给的时间又很紧,项目启动会上培训的信息量太大,很多东西根本来不及消化。 本来想向您多请教,有事打电话您好像特别忙,我就想着自己再努力努力吧,别总打扰领导。可现在看来,有些问题真不是我自己能搞定的,我很想把这个项目做好,但现在真感觉力不从心,我可能不适合干这个工作吧。小孙想起来,小王确实给他打过一次电话,但是小孙正准备去开会,只匆匆说了几句,从那以后,小王就没再找过自己了。 好,这段内容比较长,我们分两层来看,首先前半部分这里通过小王讲话是不是也出现了问题?表述说未把中心项目要求高,给的时间紧,信息量大,但大家要注意,这是我们要找的问题吗? 是不是?不是啊,我们是要找小王工作存在的问题,这是他自己反应的问题,是不是可以说明是他业务方面的能力不足啊?你看来不及消化,力不从心,能理解不?所以这里是一个隐藏的坑,不少同学也会就这段话去针对卫保中心去提建议,一定要注意哈,要注意主体明确,那这个问题我们也要标注好。 接着我们再来看,他说本来想向小孙请教,只是小孙好像特别忙,他就想着别总打扰领导,但问题他又搞不定,我们是不是就可以从这去反推一个对策来解决他的问题,就是遇到困难要及时请教领导或同事吧,要不然解决不了问题啊,明白不?标注好, 然后最后还来了一句,可能不适合干这个工作,都出现了消极情绪吧。那你跟他谈话是不是一上来就要安抚鼓励啊?这都是在提醒我们应该怎么做了。好,接着后半句就是小孙回顾了自己当时匆匆挂电话的情景,那从这也能反映当时小孙也有疏忽的地方不, 小王来问问题,没人详细及时给人家提供帮助,对吧?那这在正式沟通前是不是也要解释下并表达歉意啊?可以说解释匆匆挂电话原因,对未能及时提供帮助表达歉意没问题吧?标注好,到时放在理解要点中,安抚小王情绪好。这段内容较多,现在都理清了吧?理清了,咱们接着看下一段。 为了进一步了解情况,小顺来到光明社区,通过跟社区这个交流,了解到小王很有爱心,也正在努力适应新的工作环境和角色。儿童保护工作涉及的专业知识和技能很多,一个新手做不到活学活用也可以理解。这里。首先前面通过和这个交流,了解到小王很有爱心,也在努力适应新角色,都是夸小王的,这就要肯定吧。 接着后面说涉及的专业知识和技能很多,小王作为新手要怎么样理解?这就很明显提示我们这段就可以放在开场作为肯定理解的要点吧。话术点要概括一下,就可以说肯定小王的爱心与工作付出,理解其作为新手在专业知识和技能上的压力,没问题吧?标注好, 每段所表达的内容,我们都要理解好哈,来,继续看下一段。随后小孙查阅了小王的家庭走访记录和儿童保护档案。这里就要说第二方面的工作吧,家庭走访记录和儿童保护档案上面说的是活动组织对吧?段落结构咱们理清,逻辑就很清晰了。来,读完这段, 他发现部分记录内容简单,没有体现儿童家庭的实际情况,甚至还有一些栏目没填。小王解释到,我刚来不久,社区居民对我还有些戒备,不太愿意和我多说,对提供个人信息也有顾虑,我很难深入了解他们的情况。我跟这个说过,能不能派个脸熟的同志先带我一起走访几户,但社区人手太紧张了,最后还得我自己克服。 读完这里,是不是又有问题出现了?前面这里记录内容简单,甚至有些栏目没填点,要概括,可以说信息收集不足吧。话术。接着后面就是小王针对这个问题的解释,就是居民对他有戒备,不太愿和他说,那是不是就反映他和群众的沟通不到位啊?一起标注好。 然后最后还有个点,凯叔要重点提醒我们看,他说社区人手太紧张,最后还得他自己克服,这是问题不是不是,还是和之前那段一样,是他自己反应的问题,体现的其实是他个人沟通能力不足的问题吧。这点大家也需要注意,不要去针对社区人手紧张去提对策,没有体现出这一点,明白了不好,那我们继续往下看。 为更全面的了解项目进展情况,小孙还进行了一些走访,那这明显就是个过渡段,不用管,继续往下看。 一位居民说,小王有时候好像不太听得进去我们的意见。我们社区的小芳父母都去世了,靠年迈的奶奶照顾,小芳性格很内向,不怎么和人交流,大伙都很心疼他,希望儿童安全港湾项目能多关注小芳,比如安排志愿者定期陪他聊聊天,做做心理辅导。小王当时记录下来了,但没什么下文 好。这段结构比较简单,我们来看第一句,是这段的主子句吧,说小王不太听的进群众意见是问题不挂住,可以简要概括,就是不采纳群众建议。 接着中间这里就是举了小方的例子,来说明群众给小王提的意见,比如后面这就是意见吧,例子不重要,我们看最后小王怎么做呢?只是记录了下,就没下文了, 是问题表述吧,也就是未及时跟进群众反馈的意见吧,一起划出标注好,结构清晰吧。咱们继续。 另一位居民反映,小王一进门就问我们身份证号、手机号、家庭收入、健康情况,家里谁管孩子等问题,还让我们填表签字,也不知道社区反复收集这些信息要干什么。我们想多了解些活动安排,他回答的也不是很清楚,可能还是对业务不太熟悉吧。 好,这段很明显又是在讲问题吧。我们来看前面这里说小王一进门就直接问群众要信息,群众也不了解他要干嘛,对吧?这很明显就是他的沟通方式有问题吧,可以说与群众沟通方式不妥。而且这是不是也就解释了前面那段他说居民对他有戒备,不太愿意和他说的原因呢? 这么去问人家信息,怎么可能会愿意啊,对吧?画注到时可以和前面沟通,不到位那个点一起合并。接着后面这句直接给我们总结了问题,就是小王业务不熟悉吧,直接画注标注好。继续看下一段, 一位社区志愿者说,我们很愿意协助小王开展工作,本来约好了上周六在社区广场举办一场亲子安全教育活动,我都已经准备好了宣传材料,还联系了几位家长来帮忙。结果活动前一天晚上,小王突然打电话来说计划变了,要改成去儿童之家做室内活动, 时间内容、场地都变了,我根本来不及调整,也没办法通知其他家长重新准备。事后了解到,计划改变早在周二就已经定了。 读完我们知道这是通过社区志愿者说的话又反映的问题吧。我们来看,首先第一句说很愿意协助小王开展工作。大家还记得小王最后一方面的工作职责不协调各方资源,社区志愿者就是小王可以协调的资源吧,所以诊断材料就是为了他的工作职责展开的,逻辑结构都清晰了不?那我们继续看内容, 这里就是举了一个活动举办的例子来说明小王临时通知活动计划变了,导致志愿者来不及调整吧,而且计划改变在周二就定了,是不是就说明小王没有及时通知大家活动计划改变了呀?结构还是很清晰吧。标注好,我们接着就来看下最后一段, 一位社区小学的老师说,小王在组织学校与社区的合作活动时,对学校日常安排和教学资源的了解不如之前的合同主任,活动效果没以前好了。这点内容比较简单,就是说小王对活动内容和资源不了解,导致活动效果不好吧。直接划住也是我们最后一个要点标注好 好,那这就是诊断材料的结构和要点梳理,大家都清晰了不?接着来看下我们刚刚梳理的要点,我们把理解要点、问题要点和从材料中提炼的对策要点分开展示。从我们梳理的所有要点来看,首先是理解要点,就是沟通开展。我们要对小王工作进行肯定理解,两个要点直接写上,这样就可以拉近距离,避免对立情绪。 接下来我们就要指出问题,并提出针对性建议。问题一直接写上,说的是工作方式方面存在的问题。接着针对性的建议材料里没有,我们就要根据问题反推对策总过时就可以说改进工作方式。具体建议就可以说梳理工作流程,严格按计划推进各项工作,调研儿童喜爱的活动形式,加强创新,提升参与度。 所提建议都是具体可行,而且一一针对问题,没问题吧。接下来问题二和问题六都是业务能力不足的问题,合并在一起写。问题二是我们反推出来的所提建议,我们就以问题六为主 对策要点一就是针对业务方面提升的对策可以写上,其他的还需要根据问题进行反推,总过时可以写提升业务水平具体建议还可以说,主动学习业务专业知识,确保答复清晰准确,可以吧。 接着问题三和五都是与群众沟通方面存在的问题,合并在一起写,接着针对性的建议也是需要反推总过时可以写,加强沟通协调。具体建议就可以说,向同事主动学习沟通技巧,走访时先表明身份来意解释填写信息缘由,完整准确记录档案信息。前面的问题都是落地执行的吧,这就是中隐需要的对策。 接着问题四,直接写上,这个问题也是可以通过加强沟通协调来解决,所以针对性建议就可以和上面这个合并,具体可以说,认真倾听群众意见,建立问题清单,及时跟进并反馈落实情况。 再来后,问题七也可以直接写上,而且这个问题也可以通过改进工作方式来解决,所以针对性建议可以和第一个合并,具体可以说,活动若有变动,第一时间与各方人员沟通联络,并做好备选方案。 最后问题八,也就是问题六,业务不熟悉的体现,合并出点就好,那在提升业务水平的针对性建议,你可以加上了解学校日常安排和教学资源,这样就全面解决问题了吧。 最后就还要对小王进行支持鼓励吧,就可以表明中心会持续支持和指导工作,相信小王一定可以胜任,这样小王就能更有信心,咱们的答案也就更加完整。好,这就是给出关于这道题整理的答案,大家有什么问题可以再问哦, 所以通过这道题,相信大家已经掌握了沟通协调力的做大思路,牢牢把握,肯定理解,指出问题、提出建议、支持鼓励四步走,所提建议具体可行,能落地执行,高分一定跑不了。我是凯叔,一起加油!

各位同学,大家好,我是尚汉松,又跟各位同学见面了,今天呢,继续为大家带来我们二零二四年事业单位中微套卷的第四题的讲解。 前面三题呢,在之前的两个视频已经给大家讲完了,那接下来呢,带着大家看看第四题啊,第四题,这是一个什么长篇的英文写作,作为我们事业单位联考当中一个主流的命题形式啊,确实他出的相对来说比较多, 那各位同学看看吧。首先上来还是先审题对吧?你将作为讲述人,代表外现融媒体中心参加善治新力量县级融媒体助力基层社会治理优秀案例大赛决赛,讲述 外融媒 app 在 助力基层社会治理发挥了哪些积极作用,是如何发挥作用的。根据材料书写这份讲述稿。各位同学,首先文章给你了,让你写什么讲述稿啊?讲述稿,那讲述稿写的内容是什么呢? 写的是什么基层社会治理啊,对不对?你这个外融媒的 app 在 助力基层社会治理当中发挥了哪些积极作用?如何发挥作用呢?对不对?那很明显我们的答案是写什么啊?成效,然后写的是做法和成效,对吧? 发挥了哪些积极作用?这证明了什么?我们的标题就是说每一个段的段止句当中啊,是要写出我们的成效的,然后同时还要写出什么如何做的啊,对不对?很明显,我们的整个的 答案当中,论文的内容当中,刨去开头,刨去结尾,中间的主体内容,也就是我们主要得分的地方都是什么?做法加成效,做法加成效啊, 所以说各位同学,那这是我们回到材料当中要去找的你的作答的要素,对不对?材料五,这是阅读范,好吧,接下来我们看看小字要求 紧扣资料内容全,内容全面,结构完整,语言流畅,字数不超过七百字。那各位同学,前面两个常规的要求还有个什么结构完整?各位同学,这个结构指的是什么?指的是你的标题啊,然后还指的是什么?开头,主体,结尾三个部分,等不等好, 对不对?然后语言流畅,因为这是什么?你是讲述人,这是讲述稿嘛,对不对?就像我们的呃申论当中英文写作的发言稿一样,你要保证你的语言的流畅性,尤其是它是七百字的。 那各位同学,这个题目呢,到这给大家审完了,我们找的是什么做法加成效?那找的是谁的呢?是 外线融媒,外的融媒体 app 在 什么助力基层社会治理?各位同学,你一定要看清楚啊,是写社会治理的做法加成效,不是写别的啊。 我建议各位同学,你在就是做每一道题目的时候,你都可以把这个你找的这个主体的对象你要找清楚了,你要给他写到你的旁边, 找一个答案,你可以看一眼,看看这是不是这个基层社会治理的事情,你别写出来的答案,一看跟社会治理没关系。那你找的肯定不对嘛,哪怕你找的是做法加成效,那也没有分啊,对不对?各位同学, 那所以说各位同学,那接下来呢,我们就正式的开始去看一看我们的材料到底写了什么。 第一段,前段时间一张登上热搜的残疾人笑脸照片,让外融媒 app 的 下载量暴增。 照片出自外融媒 app 上开设的公益栏目暖融融,该栏目通过转发积攒爱心的方式,帮助困难群众、弱势群体实现愿望。各位同学, 这说的什么?我们主要的东西是不是来了什么外融媒 app 啊?跟你说了,它下载量暴增,那为啥下载量暴增呢? 有一张这么残疾人的笑脸照片来自于哪啊?来自于我们的公益栏目暖融融,通过积攒爱心的方式帮助我们的群众实现愿望。各位同学,有没有我们要的做法?畅销 有吧,对不对?什么帮助困难群众啊,实现我们的呃,弱势群体的愿望,对不对?那什么样的方式呢?通过这种转发积攒爱心的方式 对不对?那各位同学,咱接着往下看,横片上面有我们材料,材料的要点,我们要的。二零二三年十二月初,中心记者吩咐该县的各乡镇搜集暖融融案例素材,经顺利推荐,呃,记者来到了残疾人小韩的家中, 然后小韩今年三十五岁,然后高中时因病瘫痪。各位同学,读到这你就能感觉到这是什么?这是什么? 这是在给你举了个例子吧。这个例子是什么例子啊?是不是上文说的这个残疾人笑脸这个例子啊?那就是说了这么个小韩,这么个事,这个残疾人对不对?嗯,现在 我们开始介绍他了,他靠这种手工啊,小小工艺品维持生计,生活上有母亲照料,记者问他有什么愿望的时候,小韩说,我的轮椅太旧了,有个新的就好了,妈妈推着我能省点力,他也老了,了 解到他这个朴素的愿望,拽起了一篇集爱心送轮椅为妈妈省力的报道,在 app 上推送后被纷纷转发,几天时间就集齐了五五千份爱心值。小孩的实现了小孩的愿望,二零二三年十二月二十七日,将这个 新的这个智能轮椅送到了小孩家中,坐上了新轮椅,小孩喜笑颜开。记者拍下了这张照片,啊,登上了热搜 对吧?你后面整个的这一大串是不是在干什么?在干什么?就通过这个例子告诉你,前面我们这个东西是能怎么 能怎么的?是能通过我们这种暖融融这种栏目,怎么的?通过这种转发的方式,然后帮助我们的群众实现他的愿望, 对不对?你整个的这个例子是不是就论证了上文的这个观点?我之前跟大家说过,例子是用来证明某一个观点,那如果有观点,我们要观点,那例子就不重要,如果没有这个观点,那这个例子就很重要,我们需要给它提炼出来,那很明显这个是有观点,对吧?就是它的上文, 那如果没给你上文,那么你就得把这个例子给我概括出来,对不对?概括出来我们上学的东西对不对?看最后一句。据统计,自栏目开设以来,像小韩这样的通过外融外融媒 app 实现心愿的人已经超过了四百位 人。说了小韩什么只是一个例子,我们还有很多很多这样的人已经超过了四百, 那是不是再一次的证明了什么?不仅仅是小孩,还有更多的人通过我们这种方式来怎么的实现了愿望,对不对?这是不是我们的成效?那各位同学,整个的这个第一段已经大家梳理完了,上来就直接给了我们什么 这做法跟成效,具体的做法跟成效吧,对不对?来,各位同学,你要想一想啊,那这跟我们的社会日理有什么关系? 那这个题目很明显就考察了一些大家对于社会治理的这个呃政策, 我们的一个国家的一些方针啊,一些时事这种方面的一个积累了啊,这是跟我们深论比较有差异的地方。那有些同学呢,可能你找到了做法家成效,但是你不知道怎么跟我们的社会治理这个东西,它到底是社会治理的哪个方面写的?你把你的答案写的 更符合我们的题干,那这是可能是同学们欠缺的一点东西,有的同学可能写出来了这个答案,但是你跟你的社会治理题干问的感觉好像关系有点远。那各位同学,你们想一想,带入社会治理,那这究竟代表着我们社会治理的什么呀? 什么?首先有什么?我们这个设置栏目叫什么?叫暖融融啊,对不对?是怎么的?是发爱心,是帮助我们的人群实现愿望,那这是什么? 这是不是爱心?这是不是善意?这是不是温暖,对不对?同时这还有什么?发挥了什么?我们群众的这个力量吧,征集了他们的意见,还有他们的愿望, 对不对?那这在社会实践当中,这就是什么?发挥群众的力量,对不对?收集了我们人民群众的期盼对不对?他们想要什么? 是因为这个小韩他有了这方面的需求对不对?他的意愿表达的出来的是什么?就是我想要一个新的轮椅,对不对?所以说我们通过这种方式去解决了他,实现了他的愿望。那所以说,各位同学,你要概括出来的东西就是就是 收集民意,传递治理温度,明白吧?各位同学,收集民意是怎么来的?是我们了解到了小韩,包括小韩这一类的这四百多人这种弱势群体,他们有这方面的愿望,然后怎么才传递了治理温度?我们帮助他们实现了这个愿望, 明白了吧?这就是我们社会治理的温度,我们帮助这些人实现他们的愿望,就是这是你需要概括出来。那如果说老师我不能写出这种什么传递治理的温度啊?那怎么怎么办呢?各位同学,其实温度这个词如果你写不出来,你可以写什么?爱心。 对,这是材料当中的原则,你可以写这个没问题,但重要的是什么?你得把治理给我带上,让人看出来,你就在写这个社会治理,回答提干的这个涉问对不对?然后收集民意,你得写出来对不对?那各位同学,这是很明显的一个什么做法,然后效吗?传递着治理的温度 对不对?那各位同学,接下来具体呢?抄里面的。呃,什么?开设这种公益栏目,通过转发这种方式帮助了困难群众,实现了愿望,对不对?你把这些抄上就可以了。 各位同学注意好什么讲书法啊?我们把这个东西串联起来,不是把关键词摞上去就行了,看看我怎么写的啊? 我们开设了公益栏目暖融融,以转发积攒爱心的方式为困难群体圆梦,开设以来,累计为超过四百位群众实现愿望,这不仅让群众的需求被满足,更让群众的获得感与参与感得到提升。 各位同学,这是怎么写出来的?就是把这些东西按照我们正常讲话的这个顺序给它罗列出来,然后拿我们的词语给它串联起, 对不对?你一定要有这种能力,那怎么来的呢?还是场景感?各位同学,那种画面感,我现在就是拿这个稿,我就站在讲台上,我就要去读了。 那我一定要怎么的?保证你的语言的通畅性吗?肯定说我们吗?你,你是?小张,你代表你们来参加吗?讲述你们这个外融媒 app 啊,那个我们这个 app 开设了公益栏目暖融融,以转发的方式,然后什么积攒爱心等等等等等等,实现了愿望, 更重要的是什么?你可能后面你可能写不太出来,这不仅让群众的需求被满足,对不对?满足了群众的需求,这是我们概括出来的。还有什么更让群众的获得感与参与感的提升?什么是获得感与参与感?获得感是什么?获得感是指我帮助别人,我有获得感, 对不对?我们这些转发呀,爱心呐,点赞这些呃,群众,他们有获得感,获得了成就感,他们帮助了别人,还有什么?我们这些转发呀爱心呐,点赞这些,呃,群众,他们帮助了的人对不对?像小韩这样的这四百多人, 他们有获得感,他们受到了帮助,改变了自身的一个情况,需求被满足,对吧?然后后面的这种呢?呃,参与感得到了提升是什么?孩子就指的是我们这些帮助人,这些人民群众了呗,他们去转发,他们参与了这个事情, 对不对?这就是我们什么加入的一些我们自己的语言上的表,那之前都已经说过了,我们要求是语言流畅,对不对?我们就要这么给他出来一下, 那就是说这种词呢?各位同学,你就要去自己去积累了,你不要把这个仅仅当成是一个应用文写作, 你需要去干什么?在这种讲话稿的这一类要求什么语言流畅啊?你需要像什么像作文一样,保证你的文章阅读是流畅的,同时也可以在适当的程度上加入一些自己的话,自己的表达,这是可以的,甚至说这是必须的,明白吗?各位同学, 这就是你在做这种题需要有的能力,你不要紧紧的把它当成一个长篇的英文写作,要把它当成一个作文,我们要去重视它,往里面加入我们属于自己的内容, 明白了吧?各位同学,那如果说是这道题目,呃,就是说因为我写的这个答案呢?呃,比较高,怎么说呢?要求上比较这个题目仅仅是要求语言流畅,而我这个可以说已经是做到了语言生动,语言优美, 明白了吧?无论是标题的这种前置核心句的这种概括,还是说后面加入的这些东西,我们都是在追求什么?语言是生动的,语言是优美,明白吧?它不仅仅是流畅, 但是很明显要比我们的语言流畅要高一个要求层次。所以说你在未来遇到某些题目当中,你可能说人家要求你是语言流,语言优美,或者语言生动,你要你就要这么去做,明白吧?在自这个过程当中,一定要给自己 啊,有这种意识,有这种能力,帮助他把这个答案写的更好更好看,明白了吧?各位同学,那各位同学,我们第一个点给大家讲完了,我们接着往下看 第二段,第三段,外融媒 app 是 外现融媒体中心打造的官方移动融媒体平台。各位同学就读到这,你应该明确什么?你的开头要来了,为什么呢?因为我之前给大家讲过 什么适合做开头,就是我在之前我的视频叫呃,言语理解排序题,那个秒杀技能讲过,包括后面的,我也给大家渗透过这种东西,什么是这个字?代表啥?下定义,对吧?他在给你介绍,那介绍这个东西很明显是可以放在我们开头的, 就像我们的,呃,在那个场景上,那既然我要介绍这个,我作为讲述稿,在讲述我们的外融媒 app, 那 我肯定上来想让大家知道什么是我们外融媒的 app, 对 吧?那很明显,这我们的开头不就来了吗? 外融媒 app 是 y 县什么融媒体中心打造的官方移动媒体平台,拥有丰富的政务、新闻、生活服务功能,让全县干部群众呃,一掌阅尽天下啊,家事国事天下事,利端解决柴米油盐酱醋茶 啊。外界融媒体中心的主任介绍,你刚才读到这是不是人家在给你介绍你这个万人微 app 是 什么东西啊? 是我们打造的这个官方的移动平台,拥有丰富的政务、新闻、生活服务功能,对不对?还有它的功能包括这个让这是不是一个典型的成效了?在我们的这个开头的过程当中,这个东西是可以不写的啊。 那接着往下看吧,当前各地的物理融合完成后,以媒体加治理为代表的融合发展新业态成就了,成为了推动。呃,县级融媒,县级融媒体建设的主要方向,那是什么?我们建设的方向吧,就是以媒体加治理, 对不对?然后融合发展,然后这种的主要方向对不对?这是我们怎么建的?以什么为目标建的对不对? 各位同学接着往下看。万荣微 app 上线以来,现与媒体中心一托,新华社啊,现场云,什么 s 省啊?呃,媒体中心、闪电云、全面对接新时代文明实践平台、移情信息数据库、应急广播平台等,确保党的声音能够抵达群众眼前指尖。身边 各位同学是在说什么?他做到了一个成效吧?我们这个 app 上线以来,有什么一托于什么?新华社的是现场云, s 省的,这个省电,对不对?什么全面对接?呃,现新时代的文明实践平台,然后有这些这些这些方面的作用 对不对?还能实现很好的效率,那是不是说了什么?我们这个融媒体 app 是 很好的,是很智能的,我们有这么多的功能 对不对?能够帮助我们什么?有鱼情啊,数据库啊,什么应急广播等等等等,对吧?那这很明显,这都可以作为我们的开头 去写,对不对?至于怎么写怎么呃,排版,你只需要保证他的流畅性。就说这个,这种题啊,就这种开头,你不需要跟我写的一样,你只需要保证流畅,然后把这些基本基本的这种功能啊,他是啥?你给他介绍出来,你的开头就没有问题。 好吧,那各位同学,我们看一下我给你写的这个开头是什么样的开头。外融媒 app 是 我线 呃,融媒体中心打造的官方平台,拥有丰富的政务、新闻、生活的功能,其以治媒体加治理为方向,正成为外县基层社会治理中的智慧中书。各位同学, 重要的是什么?前面都是抄,对不对?最重要的是什么?扣题啊,扣题啊,这是不是什么?就像我们写大作文的那个总论点一样吧,你最后一个必须得怎么的?你回扣我的提干呢?提干问你的是基层社会治理啊, 那是不是我们就说说,这是基层社会治理的智慧中枢纽,跟题干就扣上,明白吗?更同学,我就在这建议你们一定要在这最后一句上,就是我们大作文总论点的位置上加入我们的题干当中的核心关键词, 明白吗?让他们知道你在回答你这道题的题干更扣题,明白了吧? 那各位同学接着往下看吧。后面啊,有些同学就开始乱套了,哎呦,老师,这东西太多,这都说啥了?一个点两个点,三个点,四个点,五个点,六个点七个点八个点的,我这点也太多了。各位同学又乱套了, 那就是没看明白,对吧?你像这种,虽然说他的级别啊,他的命题这种严谨性啊,照那个呃深论啊,就是省考还有国考啊,会差那么一些,但是人家这些命题人水平也是很高的,不会说是有那种情况出现, 明白吧?这证明你还是没有看懂。那各位同学,那咱就看一看这个题到底我们的主体的答案中间开头已经找完了,后面我再找个结尾,那中间这个主体的写作内容我究竟要呈现几个层次呢? 各位同学,可以把你我这道题,这个答案你写成了几个层次?你可以打到我打在这个弹幕上,让我看一看,看你跟我一不一样好不好,看看我们两个是不是对这个有一个同样的判断啊。各位同学,看看第三段,外融媒 app 上开设了政务号,有什么?一百多个单位入驻? 开设了这个政务号,有一百多个单位入驻啊,将信息、呃公众动态等内容搬到了网上,同时整合了三十多个呃单位事项,实现了这个指尖服务一端解决。 外中 app 上开设的政务号则成为外线信息的百事通,将企事业单位、个体工商户等电话啊,黄页,然后包括这种房屋租赁、招聘呐等等等等服服务信息纳入到了平台。各位同学, 说啥呢?说什么呢?脑子要想啊,社会治理方面。 什么社会治理方面?这就应该说社会治理方面要哪个事啊?就介绍了我们这个卖融媒,这 a p p 上开设这个政务号,政务号有什么?一百多家单位入驻,将这个什么内容都搬到了网上,然后整合了这么多的服务事项,然后实现了 指尖服务一端解决,对不对?这是不是做互联网?很明显他一定是对不对?你像什么整合了入住啊?这不都是动词吗?搬到了网上对不对?实现这是不是就很明显的成效词?指尖服务一端解决 啊,开设这个外线信息,什么百事通啊,这些什么都纳入新服务平服务平台,这是不还是说什么我们整合了这么多单位的服务吗?对不对?都进入到了这一个端口 对不对?那这究竟说了啥?究竟说了什么?哎,我们整合了这么多东西,有这么一个板块叫政务号,然后有这么多东西, 然后融合这么多服务,实现了这个指尖服务,这个一端就解决了啊,那到底是什么呢?在这有些同学可能不清楚,那不清楚呢?那就接着往下看吧,对不对?接着往下看,看后面说啥? 第四段,第五段,万荣 a p p 上的新时代文明实践板块。郭同学,你读到这有没有点反过来一些?呃,就是这个材料设置的一些规律啊,或者说它的它的那种设计,它为什么这么设计? 你有没有发现这跟你上一段那个长的样子好像一样啊,对不对?上面这是啥?政务号吗?这不跟你说了什么新时代文明板块,对不对?你再看看下面外商 app 还收集了这些这些这些这些, 你发没发现他们有点相似性哎,长得有点像这几段,这个结构上是不是?哎,到这你要仔细去品味啊。那咱们接着看看第四章说啥了,具备什么志愿者注册等等这些功能。哎,这不上文也说了,我们整合了多少家单位,然后整合了多少功能,对不对? 是不是?那长得是不是一样?那接下来接着往下看,目前已经注册志愿团队有七十九个,有志愿者有这么多名, 近日呢, y 县这个县委宣传部、县文明办在外容 a p p 上开启了什么 y 县最美榜样这个评选活动,对这种五大类五十名最美榜上人物的事迹进行什么宣传展示,号召大家勤勤学习,受到广泛关注,话题度很高, 这是在说什么?我们通过这开展了活动对不对?开展了活动吧,大家一起去参与,去评选, 是不是?哎,你发没发现它跟上文哎?第三段好像有点类似哦,也是哎,我们有了这个政务号,这个东西整合这么多功能,大家可以在上面什么异端同办什么,一下就指尖服务全解决 是不是?那各位同学,咱继续往下看。第五段,外融 v a p p 还飙兵列吧, 并列的是谁?是不是尚文啊?对不对么?收集各类鱼情信息,每日汇总报送给么?县委、县政府等有关部门,确保鱼情第一时间发现,重大鱼情第一时间有效处置。 各位同学,你看之前人说什么说什么?还是第三段说了什么?我们这个指尖动动手指头就都烂了啊,一端就全都解决了,在说什么?什么操作很便利,很快啊。 那到这呢?什么叫什么?确保疫情第一时间发现,重大疫情第一时间就能够出去?这是在说啥? 我不谈那些东西快,我这些东西怎么的还快对不对?这不第一时间,这不就是快吗?用咱们深论的书面的语言叫什么?效率高对不对?是不是效率高?通过这一个 app, 我 这些东西,这些板块,这些功能我是不是都解决了? 有没有点感觉?各位同学,包括上面的我们这个评选活动在什么?在我们的外融 app 这个板块上你就都解决了呀, 对不对?不需要你再去怎么用这种线下的方式,哎,可慢可慢,哎,投票怎么怎么的,我在这一个板块上就都解决了,是不是也是很快啊? 那各位同学接着往下看吧。在二零二三年防信期间,外媒 app 持续什么滚动播报这个县委的应对举措通知公告三千余次,其中刊发了这个呃畅音量达到了这个二十四点七万,对咱们社会的科学应对受到群众起到了重要的作用。 那各位同学,这不孩子在说什么?他有作用吗?通过这种我们的外融媒 app 去播报我们的这些新闻消息,能够什么?直接告诉我们的人民群众,让他们能够看到面对这种紧急的情况,他能够快速的告诉我们群众你们怎么去应对, 是不是?那各位同学,那这三段已经给大家讲完了,你有没有发现他们其实本质上是在说一个事, 就是说方便快,对不对?又方便又快,有万人迷这个 app 上在应对这么多情况,你无论是之前的各类民生服务,还是说这我们这个新时代,这个文明的评选,还是说在最后这种余情,包括呃灾情的这个应对, 都是什么?突出了一个方便快捷。那各位同学,最近到我们社会治理当中,那它促进了我们社会治理什么呢? 是不就是方便快捷啊?那换一个申论上的词汇,方便快捷叫啥?就是说他效率快啊,治理的效率,治理效能是不是得到了提升啊?各位同学 明白了吧?就是这么的,你不能光看他的热闹,你得想想这跟社会治理究竟有啥关系, 那通过这些东西它到底反映出来的是什么呢?明白了吗?各位同学?至于说其他的东西,就抄呗,它有这些功能,它整合了这么多,对不对?它有这些活动,完啥抄完事了, 整合这些资源,这些功能,这个大家可以理解吧?他把这刚才那些功能都整一到,整合到一块那些板块啥的啊,包括这什么移移形汇总啊这些这些,对吧?整合这种资源提高了质,提高治理效率,明白吗?后面 我们的政务号整合了一百多个单位,三十余项服务,实现了一端通办,然后新时代文明板块汇聚了这么多注册,然后呃,接单评选出了这个五十名最美榜样,然后 app 还收集各类鱼情,因为第一时间发现啊,这些决策整合了各类资源,提高了基层社会治理效能。 因为就抄,我们把他们这几个例子都抄上就完事了,没别的,就最简单的做法加成套 是不是?那各位同学到这这一段也给大家整合完了?最重要的是啥?你发现这道题它的难点除了它材料乱点之外,更重要的是什么?你得回答的这个答案与我们的社会治理有关系,你得扣住这个治理,就这个题吧,它里头有很多的这个材料,它里边有很多很多的东西, 他都有自己各自的那个特点,你一不脑子当中不时时想着这个基层社会治理,你答着答案,你就发现打跑偏了,你的答案就跟这个基层社会治理没关系了, 那你偏了,不就没分了吗?你必须得扣住这个社会治理啊,比如说我这写的什么提高治理效能,整合各类资源,是他的这些所有的,这个,呃,前面所有的做法对不对?你看他什么整收集这种鱼情啊,包括前面这些功能啊,在前面那些什么服务事项,是不是都在整合各类的资源, 明白了吗?各位同学,接着往下看吧。第六端, 麦县融媒体中心以助农、惠农、富农为目标,充分发挥平台优势,派除了实况直播组,然后这个什么新闻组,以这些这些这些这些的全方位、多角度传播方式打造了新媒体传播矩阵。余同学,堵到这停一下。余同学,遇到这,哎,老师,乡村振兴, 乡村振兴啊,农民啊,贵农啊,富农啊,是乡村振兴。老师,是乡村振兴,那各位同学写吗?或者说要写乡村振兴啊,你写啥呀?那他怎么能作为你的前置词扔到前面呢?我们写的是什么社会治理啊?各位同学,你乡村振兴跟我社会治理没关系啊, 这就是我说的,你可能就是到这一堵。哎,偏了。同学,社会治理没关系了, 明白了吗?各位同学啊,这有没有我们的要的作?那肯定有啊,你就说这些东西,那我们就看看他这些东西,富农啊,这些东西啊,他究竟跟我们这个社会治理到底有啥关系,对不对?乡村振兴进行时是外现融媒体 app 助力的一个重要栏目, 不仅对什么乡村振兴工作的优秀实践进行播报,还存在着还对存在的问题进行督促跟整改,然后还设置了什么?呃,融智优选板块,开通了融媒体直播间,帮助村民推销农产品,进行线上销售。哎,越看越像乡村振兴,哎,对不对?我们开设了这么一个栏目, 然后还对他这个优秀的实践进行展播,还对问题进行曝光和整改,然后还设置了这种板块,开了直播间,帮助他们卖农产品,对吧?那各位同学 是对是都对,但就是跟社会治理没关系,那不是我们提干要的,那这是我们找的最终是到底是什么? 你用你的话把这个第六段概括,就是我们的这个外线融媒体这个平台啊,这个 app, 它开设这么一个板块,去帮助什么?去帮助我们的农民吗?致富吗?对不对?帮助我们农民,帮助我们的群众去致富, 对不对?你所做的所有所有的东西都是为了帮助他,什么助农啊?惠农富农, 对不对?那这没跟我们乡村振兴,没,跟我们的这个社会治理没关系,那我们就看一看,接着往下看,那到底他对应了我们社会治理哪方面呢?是不是? 接下来看啊?第七段、第八段,正经说事,是本土方言清洗剧的形式打造的爆款栏目,深受当地群众的喜爱 啊。我同学走到这又给你换了一个吧,上一个说的是那个什么什么志荣啊,那个。这又跟你说什么?正经说事?本土方言清洗剧的形式打造的爆款栏目,受当地群众的喜爱,对不对?你看往后中心的编辑记者从基层生活中汲取了灵感与 根据外融媒 app 上的呃,晒平安、晒治理、晒效果的时间案例,创作了一批具有本土特色的作品,他们拍摄的第一个作品摸秋不算偷,讽刺了有人认为立秋时到别的别人的田地里,什么 摘瓜摘菜不算偷窃的这一陋习引发了网友的共鸣,与当地网信部门合作,编排了关于网络方面的什么说唱短视频,很快就有人去传唱,然后去年春节返工期间,还拍摄了一个关注留守儿童的视频,很多人都看哭了。各位同学,那这说的是啥? 有没有做法?有,有这么一个正经说事,这么一个本土方言,这个清,这个喜剧形式对不对?还有什么拍摄的这么一个作品啊?有本土文化特色的一个作品,摸秋不算偷, 对不对?就引发了我们网友的这种共鸣,那各位同学,那这个做法,它究竟重点在哪? 他这种,呃,什么正经说事啊?包括这个摸球不算偷啊?那包括后面这个留守儿童啊,这个栏目,还是包括这个说唱短视频,他们都在这个荣誉平台上,而且都引起了广泛的这个大家的认 对不对?那重点是在哪里啊?重点是在哪里?他为什么能引发出大家的广泛的共鸣,大家的喜爱呢?是因为什么? 是因为本土方言啊?什么是因为根据这个时间创造出来具有什么本土特色的作品啊?他们后面的这是不是只在前文,他们所说这个第一个作品,包括后面的这些作品短视频等等等等,都在用什么 本土特色?是不是明白吗?什么叫本土? 就是你们当地当地人民群众大家都喜闻乐见的这样那种形式,从而让人家什么更能接受你吗?对不对?就像我们在外面一样,你说你是听东,就是作为我来说啊。呃,我是一个东北人, 对吧?那我是听东北话亲切感吗?你像某些同学可能是陕西人,可能是河南人,你肯定是听什么自己家乡的这种方言, 或者带有你家乡那种特色的这种内容才更容易跟你去拉近距离,对不对?引起你的共鸣,对吧? 明白了,各位同学,所以说这是不是就是这些栏目当中他们所用的一种共同的这个方法跟手段,对不对?是什么?就是加入这个本土这个特色,然后才能够怎么的去引起我们群众的共鸣,才能够拉近跟群众的距离,收获群众的喜爱 是不是?那各位同学上一段说的是什么?上一段 上一段是我说我们呢,农民,是不是我们帮助了这种本地的,我们这些农民帮助他们去怎么的?我们做直播间也好啊,还有这种线上这种平台,帮助他们助农啊,帮助他们致富,对不对?那各位同学你看一看啊,这两个之间到底有没有什么联系呢? 明白吧?那跟社会治理之间又有什么联系呢啊?但是要有思考哦。那咱接着往下看, 第八讲第八段啊,党史学习教育期间,外融媒 app 上还开辟了另外一个方言栏目,乡语、乡音、土语讲党史,另外一个方言栏目,这是不是跟上面一样? 呃,栏目以当时学习教育必读必读书、必读书目为主要内容,然后精心录制了三十音频这个课程一百三十七期,然后在 l 市县级中的第二届什么?思明这一届评选活动中被评为是什么名栏目? 那还是说什么方言,你得跟群众融入到一起对不对?你得加入本地特色呀,对不对?各位同学,那所有说这三段的内容 你都指向了一个共同的倾向性,那它是什么?就是说我们的人民群众嘛,就是我们的人民群众,明白了吧? 那各位同学,在这如果你有些政治素养,其实这个点已经呼之欲出了,叫什么以以些呃什么?依靠人民创造历史伟业对不对?走群众路线嘛, 我们去做任何事情都要依照群众的力量,对不对?发挥群众的作用。那所以说这是什么?各位同学,答案是 贴近群众,筑牢社会治理根基啊。这位同学,你可能到这觉得,哇,老师,这,这概括不出来,概括不出来很正常,概括不出来很正常,明白吗?这是真的是考察到了一些政治素养 啊。这个点确实很难,就是如果咱们说是同学坐这的时候没写出来,我觉得可以理解啊,非常可以理解,我觉得没毛病,写不出来是正常的,但是刚刚讲的这些内容,大家一定要理解到, 明白吧?那所以说剩下的这个具体展开就抄呗,把这几个事都抄上,我们以助农惠农呃为目标,打造这个 要新媒体传播矩阵,然后打造出正经说事、磨去无算头等一系列具有本土特色的文化作品,潜水讲党史,让这个乡村呃,让红色成为乡村的底色,这种接地气、聚人气的传播,让基层治理理念润物无声, 明白吗?各位同学, 这个点最难的是概括,我觉得具体这个案例抄大家应该都能抄到啊,但是你就写到了什么,呃,群众啊,什么帮助人民啊,比如说你能写到这种东西,我觉得他也能给你分 啊,在这我建议大家要多体会啊,我怎么推出来的啊?这些事情都指向了什么?我们要跟人民群众去搭建更紧密的联系,对不对?然后再联系我们的社会治理。我就想到了这个点,就是我作为一个 呃,老师或者说一个深论的这一个爱好者啊,我学过这方面的知识,政治素养我知道了,有这么个点你可能不知道,你想概括出来就会比较难明白吧。各位同学, 那各位同学接着往下看吧。第九段,融媒体问政也是 外融媒 app 服务基层社会治理的另一种有效路径。各位同学,你看第一句,另一种有效路径,那很明显前面那是一个层次的吧,他们是一种有效的路径,而下面说的是另外一种, 明白了吧,也是服务基层社会治理的,这是一个承上启下句,对不对?那这个是什么?融媒体问政 对不对?各位同学,问政节目抓落实。呃,面对面主动设置议题,通过中 app 进行直播,直播现场呢?来自什么?社会各界的七位议员聚焦群众期相关的问题。呃,对涉及党政机关主要负责人展开主题的问政,推动相关问题有效解决。一个个企业问题被抛出,让经常在台上的领导们很紧张, 台上嗯,红脸出汗,台下紧跟整改,然后问政现场之后还推出了整改嗯,进行时的节目啊,组织什么纪检检查干部,然后媒体记者到现场进行暗访啊,回访群众,以群众的满意度评价为整改的功效。 我同学读到这了,这个我相信大家应该,哎,在我们的一些短视频平台上应该都刷到过这种类似的这种节目啊,就问政啊,这种节目啊,它有一个效果是什么?嗯,大家都了解那个过程,具体我就不说了啊,这个当中也有解释, 那这是一种什么方式呢?这是我们社会治理的一个什么样方式?你要想一想,那这种问政是什么?就是让你去直面问题,然后 让你自身去得以改变,去提升吧。这是一种什么机制?有些同学不知道,你能不能想到,如果你想到可以打出来,在弹幕上打出来,这是一种什么机制? 那是不是一种倒逼机制啊?倒逼你去干嘛?倒逼你去整改进步?就像人家说的这种整改,整改你得去整改啊,你有问题你得去整改啊,你得去解决啊, 对不对?我们整改进行时是不是整改整改现场对不对?你得去改啊。 他说到这,我们前面的就已经梳理完了,就是告诉你,这个东西我们能够倒逼我们的进行整改,对不对?我们接着往下看。 麦县,呃,纪委副书记啊,这个副主任。据了解,外媒 app 上还是呃开设了问政互动板块,接受群众投诉,目前有一百余家单位实现了线上限时呃答复,线下限期办结,并将答复办理情况纳入考核, 是吧?人还开设,这是不是也是做法啊?抄就完事了,二零二三年共收集了这么多这么多这么多,我,我回复率和满意度均高为百分之均高于百分之九十五,特别很明显。这是什么?成交吧,我们不要找的就是做法的成交。直接就抄啊,七百字呢,足够你抄了。 呃,曾经担任过平原的这林先生说反客为主是一种什么?很接地气,越是老大难问题群众越爱看,收视率越高,在一定程度上什么化解了成效词吧,群众可能存在的情绪消除了,我们之间的矛盾将助力于矛盾化。呃,解决在基层还明显,这是成效超。 那最重要的就是我们刚才所说的这是什么?就是一种爆逼的机制,需要我们去干什么? 你社会治理得不断的,什么整改的?很明显整改这个词在这是不适用的。那基层治理你得怎么的?换一个我们深论的。呃,更规整的更规范的词汇叫什么叫改革嘛, 明白了吧?基层治理改革。好吧,那各位同学直播问政爆逼治理改革啊。那具体的就是刚刚的这个里边的这些内容抄就完事了,几百字随便抄, 抓落实,面对面干部,什么冲红脸一百多家,现实答复,千山万杰,民生诉求买绿。这一决策消除了群众和直接的误会,化解在基层,这都是刚才找到的。呃,成效,然后做法比划抄啊,没有什么难的。重点还是什么?串联 啊。接着往下看第十段。那很明显这都到最后了,该给啥了 该给啥了,该给结尾了吧。为总结现集中媒体助力社会的工作治理模式和创新方法,打造出了这一批治理典型, s 省于近日开展了社会善治新力量,然后这个评选大赛有二十个案例进入总决赛, 外信的外融媒 app 助力社会治理工作案例从八十多个当中脱颖而出,成为 l 市唯一入选决赛的案例。要通过现场讲述的方式啊,负责人、专家学者,然后进行综合大分啊。所以说干什么?派你去了吗?那结尾你得怎么写啊?怎么的,你这个融媒写咋了? 我是不是体现了什么社会治理工作模式的创新方法呀?然后有这个社会治理的典型吧,你就根据这个写个结尾就可以了,对不对?然后来点成效是不是? 嗯,就比如说什么外援为什么实现了我们,呃,什么乡村的不是实实现了我们基层治理的这个啊,迭变呢?帮助他们什么?提质升级啊,你就写一写这些就可以了。 好吧,具体的啊,给大家看看我的结尾啊。外融媒 app 有 效助推了基层治理模式和社会和治理方法的创新,它让我们找到了破解基层治理难题的密码,就是要依靠人民群众不断的创新。谢谢大家。完事了,又是个结尾啊, 你像这种东西啊,前面是什么?前面是原文啊,你原封不动的抄后面这个东西是什么?是你灵活应变的地方,你没必要说跟我写的非得一样, 你懂吧,就是你写出来这个意思就行,这种类似的就是大家都是成效对不对?你像我说什么,他破解了基层治理难题的密码吗?这是他的成效破解了基层治理难题啊,我怎么做对不对?你就可以去写一些就可以了,只要他是成效好就可以了, 明白了吧,各位同学?整个材料到这已经给大家梳理完了,接下来就是参考答案啊,整个这个答案的书写,寻找你需要注意什么,就是你要时刻保证你的脑子要注意好,材料当中给了你各种各样的问题,不是给了你各种各样的做法,然后还有给了你一些成效, 各个领域的话题,但是你要明白这些话题你都要归到什么社会治理层面,你不能说到别的地方去,那不行,懂吧, 这是一个讲述稿,发言稿嘛,是不是所以说给他起了个标题啊,外融媒以融媒为源,那么激发基层善治新活力啊,尊敬的各位评审同事, 嗯,成为吗?啊,大家好,我是外县融媒中心的讲述人啊,告诉大家你是谁? 外融媒 app 就是 刚才我所说的那个开头的部分啊,是我们县融媒打造中心的官方平台,拥有丰富的政务、新闻、生活功能,以呃治理,以媒体加治理为方向啊,正成为外县基层治理的智慧中书 后题。然后啊,接下来看收集民意,传递治理温度,巴拉巴拉这些东西。二、整合资源,然后提高治理效率,对吧?重点是什么?治理,治理 啊,中间这些东西就是抄,没别的就是抄,然后更重要,然后也很重要的是什么?我们的这这些东西,这种串联啊,各位同学,一旦就是说提纲当中的要求,小字要求当中要是写了要求你什么语言优美,语言生动,语言流畅, 语言流畅可能还好一些,他的分值往往可能比较低,一旦要求你什么语言优美,语言生动,他最起码他得有五五分的语言优美流畅分,懂吗?语言生动啊,语言优美的这种分数有五分,那是最起码的五分起屏, 所以说你要干什么,你给它起的好看点嘛?就标题你得自己起一个,就像起作文标题似的起一个,但是你得把什么你得扣题啊,有外融媒这些这些善治,基层善治这些东西你给它加上去啊, 明白吧?包括这种语言的流畅,你给它写出来就可以了,然后也是体现你语言优美生动的一方面是什么,你前面这是对账的, 好吧,就像起我们作文的分论点一样,明白了吧?那各位同学后面的啊,第三个贴近群众不劳之力根基啊?还是说治理问政,直播问政,道别治理改革啊? 然后包括到最后啊,外融媒 app 有 效助推了什么什么的,什么什么的,我们找到了破解的密码对不对?这就是为了什么?语言优美好看吗?流畅,那就是依靠人民群众不断的创新。谢谢大家,就结束了啊, 那各位同学这道题到这就给大家讲完了,我觉得这道题部分出的呢? 嗯,不简单啊,还是比较有分量的。嗯,第一个重要的难点是什么?就是社会治理这个东西,大家究竟了不了解,能不能把我们材料当中这种各个领域的这种情况,什么乡村振兴啊等等等等,这种残疾人这种弱势群体啊, 与我们的社会治理建立链接。然后第二个是什么?就是划分层次,你究竟能不能看清楚哪段到哪段说的是一样的。第三个是什么?就是你的概括能力 啊,你究竟能不能把这个点给找出来,给他概括出来。然后第四个是什么意思?就是这种题目,这种长篇的英文写作,这种讲述稿,你究竟能不能用语言把它们串联起来,达到流畅、生动、优美上的标准 啊?我觉得这就是这种题目它的一个难点,但是我觉得具体就是要点后面的中间这些部分,就是这些东西啊, 就是具体要点展开,我觉得这些东西不难,对吧?就是抄,人家都告诉你了,让你找做法家,成效嘛,你就抄就可以了,把这些都抄上,这些不难,就是重点就是我刚才所说的那四点,你只要把这四点做好,我觉得这个题目 你就能拿到一个不错的分数。我觉得这个题作为事业单位的最后一题,出的还是很有分量。好吧,值得大家去回味回味。 接着这个题呢,也是给大家普及了一些政治素养啊,就是社会治理这个东西啊,什么治理根基啊,我们要发挥群众的力量,然后善治,这些事情大家要去积累积累。好吧,各位同学,这道题就给大家讲到这了,我觉得这个题目是值得你去再好好思考思考。好吧, 那整个我们这个二四年的这个套卷就已经给大家讲完了啊,毕竟呢是我作为一个申论老师,我的专职不是 c 单位,这个也是突击的,应一些我们的同学的要求,就是给大家讲的,讲的可能有一些地方不是太好啊,没有达到我讲申论的那个水准。在这里呢,跟大家说一声抱歉。 好吧,希望大家能够见谅,因为确实不是自己的专业,但是有些同学有需求呢,我们尽力去做。好吧,在这里跟大家说一声抱歉。 嗯,整个的这个套卷给它讲完了,后面呢,我会去再给大家选一个套卷,我觉得值得去一讲的,然后去我自己去理解,先做一做,然后给大家尽可能的把这个题给大家讲好。好吧,那各位同学,这个视频到这就结束了,如果你喜欢我的视频, 希望你能给我点点赞,点点关注,一键三连。好吧,各位同学,我是上岸松,我们的事业单位的下一套卷我们再见。好吧,拜拜,各位同学。

从 a 第一视角融结评刷题,今天我们来跟应急处理,因为应急处理在评论区的呼声比较高哈,我们一起来看。假如你是 a 市调节中心综合办公室主任助理赵佳,我的身份有,请根据背景资料完成下列任务怎么说?根据李林资料四材料范围有,为了争取张教授担任校园纠纷人民调解委员会兼职调解员, 将与他进行沟通,请列出沟通的内容要点。那么对于这种题目而言呢,我们不难发现,它是一个沟通谈话的题目。对于这种题目而言,大家一定要明确三个事情,第一个沟通对象是谁?第二个沟通目的是什么?第三个作答思路是什么? 那么我们会发现,对这道题而言,我的沟通对象是张教授,今天我跟他聊天的目的是希望他成为校园纠纷人民调解委员会的兼职委员,那么我的沟通目的就是我筛选要点非常重要的一个依据。对这种题目而言,我的作答思路是什么?我给大家一个相对比较慢的思 路,我可能会从三个维度来作答,第一个叫,第一个叫动之以情,第二个叫晓之以理,第三个叫施之以策。什么叫动之以情? 需要把我和我的沟通对象拉到同一立场上去,让他觉得我是自己人,我可以共情他的感受。那对于势之以侧的部分呢,就是我要去谈些对策,解决掉他的顾虑和担忧。剩余的除对策以外的所有要素,我们都可以放到小之以里的部分上去,那么对于这道题而言,也不例外。哎,我需要先共情一下张教授的感受, 与此同时呢,我可能需要跟张教授去讲一些道理,完事之后呢,我可能要去解决张教授担忧和顾虑的一些事情。好,好了,以上是我们在审批过程中得到的有效信息,要求比较常规,咱不多说了,接下来我们一起来看材料吧。 据统计,二零一九年, a 市各类人民调解员受到了这样一些矛盾纠纷,共这么多,占这么多,二零二零年上升了这么多。这是一个背景信息的交代。我的沟通目的,校园纠纷人民调解都没有出现,直接干掉就可以了。接下来继续。近年来, a 市呢,在这样一些方面取得了成就,但某些领域仍然空白。我的校园纠纷领域空白吗?继续往后, 近期 a 市准备再组建几个新的专业性人民调解委员会,其中一个就是校园纠纷人民调解委员会。 ok, 我 的主题到这里才出现了。 那么为什么要成立这个校园纠纷人民调解委员会呢?这个事情重要吗?咱们往后,他说校园纠纷困扰着学校管理,影响着正常的教学秩序,极易产生负面的社会影响。 ok, 我 们会发现,校园纠纷他会带来困扰学校管理,影响正常教学秩序,产生负面社会影响的危害。 所以我们校园纠纷人民调解委员会这件事情必须要去做。这个东西可以充当我跟张教授在沟通过程中,我给他讲道理的部分,也就是我第二趴会谈到的东西。接 下来咱们继续往后看吧。他说, a 市的校园纠纷人民调解委员会准备由市司法局牵头,联合法院、公安、卫生、教育等相关部门组建西南具有较强的专业 知识知名度、热心公益调解的社会人士来担任人民调解员。在这块暂停这句话我能够感受到两个信息,第一个,张教授你不是单打独斗,可能会有他,他卫生、教育等部门跟你一起来干活。第二个,我要拍马屁,我说,哎呦喂, 您就是这个专业知识强,知名度高,热心调解事业的人,你是咱们人民调解委员会的不二人选呀,这也是我在给他讲道理的部分,我可以谈及到的第二个东西,对吧?好了,接下来咱们再往后啊, 具体的筹建和业务指导工作呢,由 a 式的调节中心负责哈,也就是我赵家所做的部门。嗯,这个部分呢,跟沟通没有什么关系,可以直接干掉。继续吧。 他整合了这样一些资源,发布了一些招聘公报,主动联系了几位教育学、心理学、医学、法学等方面的专家担任调节员。那么这里我依旧能够感受到的是,我这个队伍里会有教育学、心理学、医学、法学专家。不是说赵教授一个人来单打独斗的对吧?那么咱们这么多众多的群体里, 张教授他有什么样的特质呢?他年轻有为,他专业知识过硬,哎,专业知识过硬的表现是他在家校关系的构建方面做了几个课题。 他知名度高的表现是他在公众号上有文章、访谈节目参加过,这都是他知名度高的表现。那么这里大家注意啊,这段体现出来的对于张教授的赞誉是可以和这一段的邀请理由合并在一起的,那我在说的时候就可以说,哎呀,张教授您 专业知识强,专业素养高,知名度高,热心调节事业,年轻有为,可以吧?当然我建议大家可以把家校关系构建方面做过好几个课题这个东西体现出来。为什么? 第一个方面我需要让张教授感受到,我很了解他,我在跟你沟通的过程中,我有我的诚意。第二个,咱们的沟通目的是为了让他成为校园纠纷人民调解委员会,您太合适了,您太专业了,是不这个样子的。但是呢,张教授目前还在犹豫,他犹豫的点是什么?他认为自己是在高校做学术研究的,可能不善于做调节工作。 那么到这里为止,大家告诉我,对于张教授心里的犹豫而言,我们可以理解他吗?可以啊,对于任何人一个,对于任何一个人而言,当他去涉猎全新的领域的时候,他有犹豫肯定是很正常的。所以在我们跟他谈话的第一,他我就要动之以情, 就是我们在具体表达时候,你也可以按照总分的形式来呈现。就一表达理解,张教授常年在高校做学术研究,即将涉猎调节领域,可能有所顾虑,这很正常,对吧?接下来继续吧。哎呀,太合适了,你给咱争取去吧。 然后呢,咱们赵家来拜访赵教授了,请他担任这个,然后张教授说,能够获得你们的邀请,我很荣幸,但是恐怕我真不真干不了。那么这个很有可能就要出现张教授他具体的顾虑了。当然咱们肯定是要见招拆招,就是我刚才跟大家说的测施之以测的部分要出现了, 怎么回事?研究驾校关系是我的专长哎,这里说过喽,可是人民条件,很多工作都涉及到了法律问题,我对这方面没什么研究,现在大家的法治观念都很强,万一我说错了怎么办? ok, 张教授的第一个顾虑出现了,他第一个顾虑就说的是关于法律专业方面的一些事情。那么这里大家告诉我,咱们怎么样解决他 这个团队不是只有张教授一个人,材料前面是不是有一些要点呀?我们就可以告诉他,由他牵头,联合这样一些相关部门组建。 然后呢,我们的团队里有这个方面的专家,可以用来解答法律方面的疑问。这个时候大家会发现我的第一个顾虑是不是被解决了?这是我第三爬,就第三个步骤里的一个点。那么接下来咱们再继续。 虽然我做课题研究时也会去学校调研,但实际接触的家长和学生并不是很多,那我这个人搞学术研究还行,文字表达还说得过去, 没怎么做过个体沟通,要是遇到难缠的人和事,还真有点犯怵。那么这个时候大张教授,大家会发现张教授的第二个顾虑出来了。第二个顾虑就是什么呢?他缺乏做个体沟通的这种经验,所以他有一点彷徨心理。那这个时候大家告诉我这个问题怎么办? 我依旧可以通过上述的问题去帮助他解决掉。我们这个团队他可能有一些教育学、心理学、其他学科,其他的专业人士,他们可能的沟通能力比较强,我们彼此之间是可以互相学习的,那除了这个之外,我们还可以告诉张教授, 我们可以通过线上线下相结合的培训形式去提升我们的沟通技巧,可以吧?好了,这是第二个顾虑,我们在解决过程中我们谈到的点啊,领带并流,前后一视同仁,他怎么说?另外我担心没有办法满足时间上的要求,矛盾纠纷的发生又不讲时间地点,一旦发生了要及时处理,是不是得随时待命?我挺忙的。那么这个时候大家告诉我 第三个顾虑是赵教授,关于什么?关于时间地点方面的顾虑,我们一定要打消他。怎么打消呢?大家来看,需要人家随时待命吗?不是吧,哎,我们是以兼职的形式进行合作,如果您的科研和教学任务比较重的话, 我们工作我们的调节工作的时间是不可以进行调整。另外地点方面你也不用顾虑啊,那有的时候您着急,您忙,您赶不过来的时候,我们是不是也可以通过线上视频连线的方式来进行调节,是不就可以了?好了, 这是我们这一段我们感受到了三个点,那么这三个点应该是我在答案部分的第三排,也就是充当我失之以测的部分,具体我怎么做?针对法律专业的问题,我会告知张教授,我们这个部门由他牵头,联系了这些部门,里边有这些专家,专法律专业的问题有人解决。 那第二个针对个体沟通的技巧,我会告知张教授,哎呀,我们可以跟其他人形成一个相互补位的关系,而且呢,我们也可以通过线上线下相结合的形式去培训个体沟通的技巧啊。第三个,针对对于时间地点方面的顾虑,我要告知张教授您是以 兼职的形式参与的,不用随时待命,而且有一些突发事件的话,我们可以通过线上视频连线的方式来解决问题,对吧?然后呢,张教授向 向赵家表示愿意支持咱们这个工作,如果遇到专业的问题,可以随时找他提供咨询意见。哎呀,你看赵张教授还是给咱们抛出橄榄枝的,所以最后有次数的话,我会巩固一下的。 接下来咱们来梳理一下这道题的思路啊,你看,对这种沟通谈话的题目,就按照我的思路来就可以。第一趴,我们可能会动之以情,第二趴,我们会晓之以理。第三趴呢,我们会施之以策,然后根据字数和题目的实际情况去决定要不要添补一些东西。 那么在动之以情的部分,首先我会对于张教授表达一个理解,因为他之前是做学术研究的,现在要涉猎调节领域,就是在正常不过的事情了。那么在晓之以理的部分,我会跟他说一说我们邀请他的原因。 那么邀请他的原因有两个,第一个,校园纠纷困扰着学校管理,影响着正常的教育教学秩序,极容易产生负面的社会影响,您作为教育领域的从业者,一定不希望这样的事情翻身。第二个,对于您本人而言,您专业知识知名度 都很强,而且很有爱心,而且还做过家校关系方面的课题,您再合适不过了。那势之以侧的部分呢?哎,我就是要打消他的顾虑。 关于怎么打消他的顾虑呢?你有三个顾虑,我见招拆招。那么第一个,关于法律专业方面的顾虑,我会告诉您,您不是单打独斗。关于个体沟通技巧方面的问题,我会告诉您,我们会培训。关于时间地点方面的顾虑,我们会迁就您,并且也可以通过线上的方式来进行解决,是这样的吧?好了,这是我对这道题而言完整呈现的三步,如果最后 我还能够剩下一行格子,那么我会再次邀请的。我再次邀请的目的很简单,我需要巩固一下我沟通的效果,让我的沟通目的变得更加明确,我也会再次邀请张教授加入我们这个团队,加入我们这个条件工作是不是可以了?好了,我们这道题在材料梳理方面我们感受到的信息,接下来往格子纸上藤抄吧。 好啦,咱们这道题到这里就结束啦。我在做这道题的过程中,我跟你说,我感觉我有两问题。第一个问题就是做深论的时候吧, 总是字数比较紧张,然后就会抠抠搜搜,所以在做做 a 的 过程中的时候也会有点扣搜。比如说我这其实应该加两个字,陈述邀请原因,他其实会通顺很多,对吧?这第一个事物,第二个事物就是我忘了一个点, 就是他其实也是有法学专家加入的,但是我忘了,我写到这里的时候我才记得,那我就补了一句,专业的人,专业的是有专业的人,如法学教授是不就可以了? 好,接下来咱们来看这道题哦。第一步,表达理解,张教授做学术研究,突然涉猎调节领域,有所犹豫实属正常,这是沟通的第一个点,我们要说的。第二个呢,就是参数要求的原因。第一个呢,就是校园纠纷,困扰着学校管理,影响着正常教学秩序,易产生负面的社会影响。第二个呢就是张教授专业知识强,知名度高,热心调节,还在 这个方面做过课题研究,对吧,再合适不过了。第三个呢,就是打消顾虑,关于法律专业方面的顾虑,我会告诉他,这项工作由这个局牵头,联合了这些部门组建,专业的是有专业的人,比如说他。 第二个就是在个体沟通上面,会通过线上线下相结合的方式进行培训,且团队成员也会相互补位的。第三个就是关于时间地点方面的顾虑的话,我们会尊重他的教员安排,无需随时待命,特殊情况也可以通过线上视频的方式进行解决。最后再次邀请一下,诚挚的邀请张教授加入我们调解委员会,这就可以了。 做这种题的过程,大家核心注意两个事情,第一个,语言表达方式不唯一,所以我们讲究一个东西叫言之有理就可以。第二个,这道题不要用第二人称的口吻来做,答就是,哎呀,您怎么着您怎么着,不用,我们就用第三人称的 口吻客观地去陈述就可以了。好吧好了,这是我们这道题跟大家的分享,关注蓉姐,上岸不迷路哦!想听的题目依旧打在评论区哈。

这几天呢,看到一些这种自媒体上的知识博主的一些分享啊,还有我这几天在上课一些同学的一些疑问,就是对于我们中英 a 和申论考试,他们这有没有区别? 今天呢,我想花几分钟给大家来聊聊这个问题,我也希望大家能够啊,如果你是准备考中英 a 的, 我也希望你能够耐心的听赵老师讲这几分钟啊。呃,有没有区别呢? 我认为中英 a 和申论如果谈有区别,我认为有三个区别。第一个区别就是中英 a 比申论就是简单啊,就是简单,因为我是一名从事了十五年申论和面试教学的老师,对申论的历练真题, 中英 a 的 历练真题,我都是自己做过研究过的,我说这种话是负责任的啊,是基于我的教言都是这个结论的啊,我觉得世界他们明显是简单,而不是比申论难 啊,我想很多朋友,很多同学你也是能赞同这个观点的,对吧?那么第二个区别呢?就是我们,你看我们这几年,从江西省来看,我们不管是省考的哪个试卷,他都考作文,那咱们中英 a 呢?至少到目前为止一直以来没有考过作文,那至于我们今年考不考,对吧?啊?这个我说大家如果有精力,最好还是去准备一下, 对不对?那么第三个呢,就是在咱们中英 a 当中,可能确实会比较常见,甚至没见过 说如何谈区别,我觉得就这三个是吧?那么其他的去特别强调什么啊?这个材料,这这这个材料的选材有什么差异的,对吧?我觉得这个强调这个没有意义啊,他就强调什么深圳考的比较宏观的,中英 a 考的比较微观的,我觉得这个更是无稽之谈, 知道吗?我记得有一个博主谈什么呢?他就拿这个对策的举例子,说深圳考的比较宏观,也写的比较微观,这都扯淡呢,是吧? 你就说我们江西省考的这个专题来说,我们考过什么对侧题呢?我们考过,呃,这个古城民警工作中遇到的困难以及解决措施,是吧?啊?我们考过这个电线杆乱向怎么整治?这,这还叫宏观呢?这很宏观了,电线杆啊,对不对?是吧?那么你从这个,从提出对侧的要求来说, 我们这个省考从来没有要求,如果写宏观的对侧,在生命当中写宏观的对侧是要出问题的, 对吧?不管是咱们申论还是中运 a 的 对策,但你自己拿正题看一下,是不都有具体可行的要求,他都是要围观的 啊。所以我觉得去特别强调这种中运 a 和申论备考区别的,我不知道是他们真的不理解啊,不了解还是说有什么其他的目的啊?呃,所以说我说的这个如何谈区别?就三个可有可无的区别,对不对?那么对于我们中运 a 常考的四个题型啊,或者对我们中英 a 可能考的一些题型,接下来赵老师再花个一两分钟给大家做一个梳理,希望大家能够耐心听完。第一个呢,就是我们中英 a 啊,第一题往往是考概括题,这个概括题和生命当中的概括题是完全一致的啊,完全一致的, 那我们这个第二题呢,可能往往会考到一个这个对侧题和沟通类的题目,是吧?我们先说这个对侧题,那么这个对侧题和生命当中的对侧题也是没有任何区别的啊,没有任何区别。 第三个呢,就是分析题,大家就注意了,我们可能这几年中英 a 当中确实没有考察到分析题,但你再往前看,翻到二零年二一年,我们中英 a 也是会考的这种词句分析原因分析的。 那如果我们今年啊,这个本周就要考试的同学啊,对于分析题这一块啊,你忽视了的,这几天还有时间啊,大家还要再去准备一下, 那么再往下是公文写作题,公文写作题和生活当中也是没有任何区别的啊,没有任何区别,对吧?呃,再一个关于作文中印 a 呢,我们一直以来没有考过作文啊,但是考试都在变化啊,如果你有时间的话,有精力的话呢,最好还是去准备一下, 对吧?那么一句话总结一下呢,就是咱们中印 a, 他 从他大纲要求确实没有说考察这个阅读理解能力,但是你发现他本质考察的还是阅读理解能力 啊,这是赵老师的一个看法啊,那么大家如果对于周明 a 还有什么其他的一些问题,都可以和赵老师在评论区做一个交流。

哈喽各位同学,审考已经告一段落,无论如何,事业单位我陪大家重新出发。今天呢,我们来更新到综 a 的 题目,这个综 a 的 题目其实非常典型,它可以帮助我们建立起一个对于专业学习的正确思路哈,我们一起来看这道题。根据材料二, 材料范围有请你概括 c 市 b 县旅游质监所投诉处理科小王在接待投诉时存在的主要问题,并指出 问题的具体表现。一个并列关系题的出现,意味着这道题需要体现两问,我需要写问题,也需要写问题的具体表现。大家会发现,这两问两个要素之间恰好构成了一个总加分的形式, 无论是主要问题还是问题的具体表现,他都希望我们去找与主题相关的负面表达,也就是去找到与投诉处理科小王在接待投诉时相关的负面表达就可以了。 所以大家会发现,中 a 在 命题的过程,他会有一个特点,如果他需要你写总括词的时候,他在体干或者在材料里其实会有非常明显的暗示哈, 要求咱们漏一眼,准确、全面,分条作答,字数在三百字以内,那么我们会发现,这对一个概括体来说,对一个单一体来说,他的字数其实是非常充分的,所以我们可以放心大胆的去写哈。接下来咱们走进材料吧,我们一起来看材料是怎么说的。 某日呢,几位游客家属来到了 c 市 b 线旅游质检所进行投诉,投诉处理科的小王接待了他们背景的交代,接下来赵先生就说话了,那么他应该就是我的游客家属, 赵先生咋说的呢?他说你们这投诉电话也太难打了吧,不是站线就是没人接,害的我们还得再跑一趟,我要投诉他,人家说正题了, 为什么呢?因为他的父母参加了一个三日游,说团费是五百块钱,然后他挺放心的,结果一不小心买了一万多块钱的保健品,造成了非常严重的后果。 下来。朱女士他作为这个游客家属也开始分享自己的经历了,他说他的父母呢,也参加了一个老年团,被带到了翡翠店,补交了四千多块钱团费,然后还花三千多块钱买了一个玉镯。 那么这个时候我们会发现,赵先生和朱女士的父母在旅游的过程中,都不同程度的出现了被强制购物的问题,是这样的吧,那么这个时候我 c 市 b 县旅游质检所投诉处理科的小王是怎么表现的呢?咱们看一看咱们的主人公是怎么做的。 小王说,电话打不通,电话打不通还不是你们闹的吗?我现在成天就处理你们这些低价团投诉,我说了多少遍了,让大家不要相信低价团,不要贪小便宜,你们怎么就是不听呢?那这个时候同学们已经上火了,已经上头了,你什么态度?态度太差了,工作态度差一个词就出来了,那我告诉大家别上头, 当你一个工作态度差五个字写在旁边的时候,这道题就没得写了,三百字就写不够了。所以在做尊 a 的 过程中,我首先提醒大家的一个点就是别上头,一句话一句话的仔细去分析找问题。咱们来看小王说的第一句话, 他说电话打不通,电话打不通还不是你们闹的吗?看他这句话有问题吗?有问题是什么?你给我负面的表达。首先我补一个字,叫将,将什么将电话打不通的责任, 责任归咎于,归咎于谁呢?归咎于你们这个,你们就主要是我这里说到的游客家属。这是你说的第一句话暴露出来的问题, 大家要把它的规范表达写在这个词的旁边,与此同时,把 w、 e、 p 上综 a 材料会很乱,跨材料合并是一个非常常见的事情,所以要找清楚点,也要实时分类。我们找到的第一个小点就叫 将电话打不通的责任归咎于游客,继续吧,归咎于游客家属,咱们继续吧。他说我现在成天就处理你们 这些低价团投诉,哎,小王,王 sir, 你 是不是忘了自己的身份了,你就是投诉处理科的小王呀!所以这个时候大家告诉我,小王是不是又犯事了?是不是又出问题了?他出的问题叫什么?他把他自己该承担的工作职责 给怎么了?是不给忽略了,对,忘记了对不对?哎,忘记了工作职责啊! 好了,接下来咱们再往后看,我说了多少次了,让你们不要相信低价团,不要贪小便宜,你们怎么就是不听呢? 又把这个问题推究给谁了?归究给谁了,是不?又归究给这个游客了,那么这次他还上升到人身攻击了,攻击我们的游客贪小便宜,是这样的吧?好了,所以你看这里又一个问题出现了,又将责任 归咎于谁呢?归咎于我们的游客贪小便宜,是这样的吧?他说天上能掉馅饼吗?现在出事了找我们了,我们怎么管?你们不就是管这个的吗?所以这个时候是不是又是一个忽略,忘记了自身的工作职责,对吧?好了,这是我们这块我们找到的点哈。那么接下来大家注意,你看啊, 不要上头一句话一句话的看第一个小王第一次出现的时候暴露出来的问题,有将电话打不通的责任归咎于游客家属,忘却了自身的工作职责,还将责任归咎于游客贪小便宜是不就可以了?那赵先生,人家反击了,人家说 你们光提醒我什么用啊?旅行社大搞宣传,说你们不管,据我所知,很多人都已经报他们的团了。那么这里他其实指责的是小王所在的工作单位有问题,就是他们单位可能宣传不到位,或者说没有将问题扼杀在萌芽状态。但这道题要的是小王接待投诉时的问题跟主题不一直干掉了哈,继续, 小王又又发言了啊,你像小王一出一说话我都害怕,因为他会给我送礼,咋回事呢?你们自己就没有责任吗?又推卸给我们游客了? 低价款是你们选的,买东西是你们掏的钱,我们在旅游提示的过程中明确告知游客,旅游的过程中不要冲动消费,你们一个愿打一个愿挨,我们有啥办法?又忽略了自身的工作职责了对吧?你要是怀疑买了假货,先找有关部门鉴定去,别在这闹了, 你看又是一种干嘛?又是一种推卸责任,将将什么责任推卸给了谁?是不将这种处理投诉的责任 又推卸给了谁呢?又推卸给了我们有关的鉴定部门,是这样的吧,所以你看所有的推卸责任都把它合在一起,还是一个 w e。 继续。赵先生说,你怎么这么说话,什么态度啊?我父母也不想买,可是导游一直骂骂咧咧,他母亲心脏不好,受不了惊吓。小王说,那你们到底想怎样?让朱朱女士说话了?说,哎,当然是要退货退款呀,另外还得赔偿我们的精神损失,你们这是,他们这是非法拘禁,我父母都有旅游恐惧症了。小王又说话了, 这不是网购,还能七天无理由退货,要真像你说这么严重,你得去找公安报警,找法院打官司,找我们也不管用啊。 所以这块大家可反。小王又把责任推卸给谁了?推卸给这两个部门了,是这样的吧?嗯,又不是我们的责任,是他们的责任。再说,你们怎么证明你们是被强迫购买的呢?又将责任推卸给谁了?又将这种证明的责任是推卸给了我们的游客家属, 是不这个样子的啊。总而言之,我一点事没有,都是你们的问题,都是别的单位的事,是这样的吧。好了,这是我们家这一块我们感受到的点,那这个时候大家会发现,当你把点找到的时候,其实你的总,你的主要问题,你会出的非常轻松。 我先带大家过一下,你看核心,我们找到几个点,就是将电话打不通的责任归咎于游客家属,忘却了自身的工作职责,将问题的责任归咎给鉴定部门,他和他 将证明的责任推卸给游客家属,所以这个时候大家会发现,你这个小王,你一整个就是一个推卸责任,你就是一个责任感,缺乏责任意识,淡泊,你这大哥其实就会出来非常简单,所以他不光是工作态度不好这么浅显或这么直接的事情,核心是因为这个人没有责任感。好吧,接下来朱女士说话了, 你别欺负我们不懂,我都了解过了,现在不是你们对投诉要全面受理吗?只要是游客投诉,你们都得受理,我们搞不清楚那么多赵先生复合了。就是啊, 有你这么接待投诉的吗?我不跟你说了,去把你领导叫来。小王又来一个神操作,找谁都一样啊,我们领导说了,对,有些人就得让事实教育,他,吃亏了就长记性了。领导人在家中坐,锅从天上来,大家告诉我,小王这么说有问题吗?有,所以这个时候你 w 二就又来了, 他这么说对我的领导简直就是一种抹黑,所以这个时候大家会问他是不是在抹黑领导的这种形象 对不对?哎,或者你说污名化领导其实都是可以的啊。好了,接下来助理说,哎,你刚说话可都录下来了,你这帮谁说话呢?骗人还有理了?被骗了还活该了?我马上要投诉你曝光,你就等着挨处分吧。小王说,我又没说不管,这不是在跟你们解释吗?这种事本可以避免的, 你看小王是不是两幅面孔,现在他很明显,他是不是态度好转了,大家可不要给我上头啊,你一上头你就会说他欺软怕硬, 他现在就是一个态度好转,但是他态度不会突然好转,他面对什么?面对游客家属的曝光投诉的时候,他态度变好了, 这样的吧,然后接下来人家赵先说不用你管了,把你们领导叫来,别别别,你们别着急,具体说说事情的经过吧,都有什么要求,然后人家中午说不跟你废话,要说我都说了,小王说,刚才不是没顾上记录吗?小王一说话就给你送礼, 又出问题了,大家告诉我没有干嘛?是不是没有及时的记录一些工作的信息,是这样的吧,嗯,他说这样大家的情况我都了解了,你们放心,这件事我一定解决,我尽快让旅行社跟你们赔钱,不赔就取消他们的资质,你这么做合适吗? 就是你不分事情的青红皂白。哎,游客要投诉,你就说是旅行社的责任,游客不说投诉的时候,你就说是游客的责任,所以这块大家会发现他又出事了,他出的事,他存在的问题就叫盲目的承诺让旅行社赔钱或取消旅行社的资质。是这样的吧,那这个时候大家来看这个小包, 该记的你也不记,你也给我拿不出来有效的解决问题的方法,那么代表你这个人的什么是很差的?说工作方法差,或者说你的工作能力差是不都可以?好了,这是我的 w 三暴露出来的东西哈,接下来咱们继续往后看吧。他说呢,从这个离开之后呢,朱女士,他就在网上实名发帖描述了 嗯,他父母参加低价团被强制购物的遭遇和去旅游质检所的经过。那么有图有真相,在网上引起轩然大波了,这个时候大家告诉引起这个轩然大波,引发网友讨论的背后有没有你小王的事?有, 如果在人家找到你的一开始,你能够去悉心的安抚大家的情绪,这个问题就不会发生, 正是因为你小王没有有效的安抚情绪,所以才让矛盾被激化,势态扩大的。所以你看你这个小王是有问题的,是因为你在跟人家聊天的时候,你的沟通态度太差了,所以导致了矛盾的激化, 所以导致了事态的扩大,是不是这个样子的?好了,这是我们在这块说的啊,然后呢?网友,你看啊,有的对于导游和旅行社进行谴责,有的对游客表示同情,你看这书上了,还有的吐槽我们旅游质检所和工作人员甚至怀疑有利益关系,大家告诉我, 你小王的所作所为已经损害了我们单位的单位咋咋咋, 是不这个样子的。好了,是我们在这一块我们感受到的点哈,所以这块依旧是我们 w 二里找到的东西。 w 二核心就谈的是什么?小王,你抹黑领导,然后你面对群众的投诉曝光的时候,你态度立马变好了,然后你在沟通的一开始态度一直很差,所以导致了矛盾的计划失态的扩大,所以你存在的整个问题叫工作态度差, 是这样的吧,好了,到这里为止,我们这个题就结束了哈,那么接下来咱们来看一下,对于这道题而言,我们一共找到了三个问题,那么这个问题我们会按照总加分的形式来呈现,因为题干要求我们写主要问题极其表现,那我们找到的第一个问题就是想让你这个家伙的责任感不强,你责任感不强的表现是你忘了你部门的职责, 你把责任推卸给了游客的家属,你把责任推卸给了有关部门,你自己就是不干活。那么第二个呢,我们会发现,你想完这个人存在的问题,就态度很差, 态度很差就表现在在问题发生的一开始,你没有想着去安抚情绪,而去激化矛盾,最终导致了社态的扩大,甚至在这个过程中你还抹黑了我们领导,你还面对别人投诉曝光的时候,态度突然变好,让别人觉得你当面一套背后一套。那么第三个的话就是小王你这个人的方法和能力也是有问题的,为什么别人跟你说话的时候,你不好好记录, 为什么别人有诉求的时候,你盲目的去做出一些你未必能做到的承诺呢?是不这个样子的。好了,这是我们小王存在的问题啊,接下来咱往各自上腾抄吧。 好了,这就是咱们这道题的答案啊,咱们一起来看一下。第一个问题叫责任意识差,怎么叫责任意识差了?将电话打通的责任归于一客家属,忘记了自身的工作职责,或者说忘记了部门的职责都行。然后将强制沟的问题,将将强制沟问题的发生呢归于游客贪小便宜, 将处理投诉的责任呢,又推卸给有关的鉴定部门,公安和法院还将证明的义务推卸给了游客,总而言之就是一个推推推,这就叫责任意识缺乏。第二个工作态度差,表现在在问题发生的一开始没有及时安抚顾客,那过程中也存在磨黑领导 害形象的时候,那面对群众曝光投诉态度立马好转,也都是他态度不好表现。第三个就是他工作方法不合适,一开始没有记录,然后还有一些盲目承诺的事情是这个样子的。好了,这是我们这道题跟大家的分享,关注蓉姐上不迷路哦!

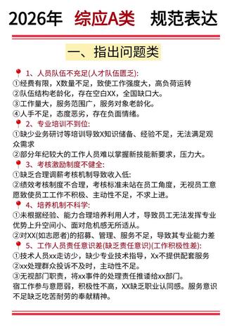
中医 a 问题太碎,口语化怎么办?凯叔,今天这个视频带你梳理中医 a 常考、规范表达,告别口语化。一、思想意识问题。对工作没当回事,不重视、不上心、不落实,这就是思想认识不足所题对着可以写。 采用集中学习、专题研读等方式,邀请优秀这个先进典型授课,定期组织培训复盘,交流学习心得。切实强化思想认知, 推卸责任,敷衍了事、不作为、慢作为,搞形式主义,这就是责任意识淡薄。说的对折,可以写。开展专项整治工作,重点查出以上问题,对查实的人员进行通报批评。树立先进典型,宣传实干担当的工作案例,引导工作人员主动履职,敢于担责、 无人接待,态度生硬,语气差、不耐烦,让群众来回跑,这就是服务意识淡薄。所提对策可以写。常态化。开展不忘初心、牢记使命等主题教育活动,践行群众路线,倾听群众诉求,减少群众来回跑腿。切实强化服务意识。 上班时间玩手机、办私事,擅自离岗脱岗,这就是纪律意识不强。索离对策可以写。实行上下班打卡加中途抽查制度,对擅自离岗脱岗的人员,扣除当日绩效。通报批评,将违规行为与平邮、平签、晋升挂钩,强化纪律约束。 二、宣传沟通问题。群众不了解、不知道,公告没及时更新,这就是这个传达不到位。索离对策可以写。通过社区公告栏、公众号等方式,全面宣传这个情况。 群众不信任、不认同、被误解、解释不到位,这就是沟通协调不到位。所立对着可以写。定期召开群众会,主动征求群众意见,及时回应群众关切,拉近与群众的距离,增强群众信任感。 群众诉求得不到回应,回应太慢。这就是反馈渠道不畅通。所立对着可以写。设立二十四小时举报电话、线上举报平台、举报信箱等多元途径,明确举报受理流程和反馈,实现安排专人负责举报事项的接收、核实与处理,及时响应群众诉求。 三、制度机制问题待遇福利低,干多干少一个样,没有发展空间,这就是激励机制不健全。所的对策可以写。完善激励机制,设立绩效奖金,专项奖励,评选优秀工作人员、先进个人优先提拔工作实际突出、群众认可的工作人员,拓展职业发展空间。 审批项目多,手续麻烦,要跑多次才能办好。这就是审批流程,繁琐琐的对折可以写。简化审批流程,推进一站式综合服务、线上化办理,全面实现一网通办、全程网办,为老年人、残疾人等特殊群体提供代办服务,减少群众跑腿次数,提升群众满意度。 他变来变去,本来该领到的补贴又没领到,这就是缺乏强效机制。索尼对着可以写,制定他之前开展充分调研,广泛征求群众意见,确保他科学合理、符合实际,减少他的变动,明确他的实质期限和调整流程,做好他的衔接,避免影响群众权益。 缺少业务培训,不能发挥人才优势,这就是缺乏培训机制。索尼对着可以写。建立完善的培训机制,结合岗位需求开展个性化培训,重点培养专业人才、骨干人才给予重点培养。 四、部门全责问题违规行为多,没人管管不住,处罚力度轻,这就是监管不到位。锁定对责可以写。建立定期检查加随机抽查相结合的监管机制,对重点领域、关键环节开展专项督查,限期整改违规行为。对严重违规的主体,依法依规追究责任,形成有利政策,确保各项工作落实到位。 部门之间互相推脱,谁都不愿意承担责任。这就是推委扯皮。所提对责可以写。制定部门全责清单,明确各部门的职责边界,建立部门协调工作机制,对推委扯皮、拒不配合的部门进行通报批评。 五、资源保障问题。没钱。钱不够,工作开展不了,这就是经费短缺。所提对责,可以写。向上级部门申请专项经费,明确经费用途,确保经费足额到位。脱官之间渠道,积极对接社会力量和企业,争取赞助支持,补充经费缺口。 人少少,忙不过来,一个人干两个人的活,压力大,这就是人才队伍建设不到位。所提,对着可以写,向上级申请。增加人员编制,面向社会公开招聘专业人员,充实工作队伍,合理调配人员,根据各岗位工作量,优化人员分工,减轻工作人员压力。合理安排工作时间,定期组织体检、团建活动,关注员工身心健康。 业务不熟练、专业水平低,不懂新知识新技术,效率低,这就是工作能力不足。索尼对着可以写。开展针对性业务培训,邀请行业专家、业务骨干授课,重点讲解业务流程、新知识新技术,快速提升业务能力。 没有提前做好安排,没沟通好,没按流程办事,这就是工作方式不合理。索尼对着可以写,梳理各项工作的标准流程,制作流程手册,明确工作步骤、时间节点等要求,严格按照流程办事,同步工作进展,严禁随意操作。 面对突发情况,手足无措,反应迟缓,缺乏应急预案,这就是应急处置能力不足。索敌对着可以写。结合实际工作,制定完善各类突发事件应急预案,确保有章可循。定期组织应急演练,模拟各类突发场景,提升应急反应能力和协助配合能力。 场地不足,无特殊通道,缺少指示牌,设施老旧,经常坏,这就是基础设施不完善。所立对策可以写,向上级申请资金扩建工作场地,合理规划场地布局,满足工作和群众需求。增设无障碍通道指示牌。完善便民设施,建立设施定期维护制度,安排专人负责设施检查维修。 文化资源少,活动形式单一,缺乏创新,体验不佳,这就是文化服务供给不足。所提对策可以写,挖掘本地特色文化资源,整合各类文化资源,丰富文化供给。创新文化活动形式,开展主题文化、趣味文化等活动,鼓励群众参与文化活动,提升群众体验感。你学会了吗?


中央应急处理题不会写,凯叔,今天这期视频给你分享两个通用答题思路,考场遇到也不慌。首先要明确应急处理题主要是考察我们结合题干,给定身份,立足岗位职责,针对题目设定情景,完善处置突发事件的能力。 在这个过程中,既需要体现出我们工作的专业性,也需要体现为民服务的初心,最终让群众能够放心满意。虽然考试中会设置多种不同的问题场景,但核心解析逻辑主要围绕投诉处理与纠纷处置两类题型展开,掌握这两方面的内容,我们就能触类旁通,灵活应对各类考题。 我们先说投诉处理类,这类题目材料通常包括以下问题场景,第一,群众投诉本单位在岗人员服务态度生硬、扯皮敷衍色泽、不作为、慢作为等。 第二,群众投诉本单位下属基层单位或分置机构履职不到位、业务办理不规范,这个执行偏差、漠视群众诉求,问题久拖不解决等。遇到这些情况,按照楷书的答题思路走,我们第一步就可以安抚情绪,承诺整改, 这时他们肯定比较激动,对吧?我们肯定不能上来就理论,而是要想到如何安抚群众的情绪,这时候就需要耐心倾听他们的诉求,完整记录关键信息,然后根据收集到的信息,要向群众明确承诺、核实和答复反馈的期限。要让群众感受到被重视,以此来缓和他们激动的情绪,避免对立情绪产生。 接着第二步,我们就要全面调查核实情况了,可以通过实地走访、调取监控录像、查看业务台账记录等方式,还可以与被投诉的在岗人员、同岗位的同事单位负责人以及办事群众等相关人员进行谈话,看看是不是确实有群众投诉反应的情况,保证调查全面,还原实际情况。 核酸情况就是第三步,我们就要快速处理,把问题解决了,来回应群众诉求,对吧?这里通常有三种情况。第一种就是群众反映的问题完全属实,那如果是投诉单位的工作人员,我们就要立即对工作人员进行批评教育,并且要求当面向群众道歉,同时安排专门人员把还没办理完的业务给处理完。 如果投诉的是下属基层单位,就可以向基层单位下发整改通知书,约谈负责人提出一些整改意见,并要求他们限期整改到位。 第二种就是群众投诉内容部分属实,但也存在部分误解,那我们首先肯定就要把群众的合理诉求解决了,对吧?误解的部分就要结合相关这个或者是办事规章流程这些,向他们耐心解释,消除他们的认知偏差。 第三种就是情况不属实,那我们肯定就要向群众清晰说明原因,比如出示监控等客观证据,证明工作人员没有态度不好,或者是拿出这个原文,向他们解释诉求不合理的原因。在这期间,我们也要关注到群众的情绪,如果他们比较激动,那我们就要对他们进行疏导,最大程度的获取群众理解,这样才算处理到位了。 那最后一步呢,就是要跟进落实,针对没有当场就解决的问题,保证妥善解决了,希望他们能够满意。 其次,我们要采取有效措施,实现强效保障。对于工作人员可以开展培训,提升他们的服务与沟通能力。对于基层单位,可以开展作风整顿,完善监督考核机制,这样我们就能最大程度避免同类问题之后再次发生,对吧?好,这就是投入处理类的做大思路,到这里没问题吧,我们接着说纠纷处置类,同样先列出几个常见问题场景, 第一,物业、社区邻里纠纷,因物业费噪音、漏水、停车、装修扰民等问题产生纠纷。第二,执法管理纠纷,商家存在占道经营、违规摆摊、噪音过大、环保扰民等问题,与执法人员产生冲突。第三,消费服务纠纷,消费者退费难,商品存在质量问题,商家虚假宣传导致双方产生纠纷。 遇到以上情况,我们的答题思路就是,首先我们肯定是要立刻赶到纠纷现场,先向群众表明我们的身份,让群众知道我们是来解决问题的,然后就要安抚他们的情绪,让他们都先冷静下来,同时我们也要及时把围观群众劝走,避免纠纷双方冲突升级。最后我们就要开始简单问询,了解一下为什么争吵,有什么诉求这些相关情况。 第二步,就和投诉处理题一样,需要我们全面调查来核实情况。首先就是让纠纷双方详细陈述前因后果,我们同步做好记录,有围观目击群众在场的情况下,也需要问询一下他们所看到的情况,可能还会需要调取监控合同等依据材料,这样才能全面核实情况,厘清双方的责任。 了解完情况,我们就要进行合理调节来化解分歧了。那首先肯定是基于事实或者是相关规定来指出问题关键,消除他们的矛盾误解。 紧接着就要提出一个公平合理的解决方案,引发双方换位思考,最好能够当场就达成一致,如果实在是很难立即协商好,就要引导他们通过合法的途径来解决了。 最后,对于那些当下没有及时解决的问题,就需要我们安排专人跟进,督促过错方及时整改。我们也要对这种情况进行总结,做好登记规章,过一段时间可以再去回访,看看是不是还会有这种纠纷发生。 同时也可以采取一些常态化措施,比如说给群众畅通诉求反馈渠道,让他们有问题先反应,而不是起冲突。或者是强化日常巡查工作,我们先一步发现纠纷来源,及时解决,这样也就能很好的防范同类纠纷再次发生。 接下来凯叔再举一个生活化例子,带着大家来感受下打理思路。多位老人到社区居委会投诉,社区卫生时常出现常用降压药、感冒药断供,且医生仅上午坐诊两小时,下午周末无人值班,老人突发不适无法及时就医。 那读完我们知道这就是一个居民投入社区卫生时形同虚设的例子,那你作为社区居委会的工作人员,你会怎么处理呢? 结合刚刚的思路,我们第一步是不是应该先安抚好老人的情绪,并且承诺一定会解决整改好这个问题,对吧?然后我们就应该前往社区卫生室开展调查,看看实际情况是不是和老人们反映的一样,药品会断供,医生坐班时间短。 假设调查后发现确实有这种情况,我们就要采取具体措施。最后是不是还要跟进落实,保障后续不要再有此类情况发生了?这样思路就很完整了,我们再结合材料和场景补充一下内容,就能把答案总结出来。 我们来看,第一,安抚情绪,承诺整改。耐心接待投诉老人,逐一记录药品短缺、坐诊时间等问题,诚恳之间承诺三日内核实情况,一周内拿出整改方案,安抚老人情绪。 第二,全面调查核实情况。实地走访卫生室,盘点药品库存,统计近一个月断供药品清单,约谈卫生室医生负责人,核实坐诊、排班、药品采购流程。 第三,快速处置解决回应,下达整改通知,督促卫生室优化药品采购计划,建立常用药储备清单,保障基础用药供应。调整坐诊模式,合理安排坐诊时间及人员,将整改后的药品库存、坐诊时间表张贴在社区公告栏、业主群,接受居民监督。 四、跟进落实,强效保障。按承诺实现向群众反馈调查处理结果。将居民满意度纳入社区医疗服务考核,采取专项督察与随机抽查相结合的方式,现场考察社区卫生时服务情况。考试这么写,稳拿高分!以上就是今天凯叔给大家梳理的硬气处理题答题方法,希望大家认真理解,手练记忆,加油!

同学们大家好,我是申论讲师罗老师。今天我们来讲申论考试里难度最高、分值最重、最容易丢分的模块综合分析题。 这节课我会带着大家从审题到高分答案,把综合分析题彻底吃透考场,直接套用,稳稳拿分。 首先我们来看本节课的课程大纲,我们会依次学习题型认知与审题技巧。铲式型题目、原因分析题目、回应观点题目、评论观点与现象题目、启示类与涉域类题目。最后进行实战演练和总结。 本节课的目标非常明确,就是掌握方法,快速提升得分能力。第一部分,题型认知与审题技巧。综合分析题最大的难点就是要求我们透过现象看本质,不能只停留在材料表面。审题必须做到四点, 第一,确定分析对象,明确提干核心指向,锁定分析目标。第二,规范中心论点,所有观点都来自材料,不能主观意断。 第三,符合逻辑势利,分析过程严谨,推导合理。第四,紧扣给定材料,绝不脱离材料乱分析。综合分析题的核心思路就是总分总结构, 形成总论点、分论点总结的完整闭环。这里我重点强调,分析环节才是得分重点, 千万不要把综合分析题写成对策题,一上来就狂写对策,本末倒置,一定拿不到高分。接下来进入第二部分,禅式型题目分析技巧。 先看禅式一句话含义的三步法,也就是是什么、为什么、怎么办? 一步是什么?明确题干中的专有名词,现象具体指什么,陈述问题和表现。第二步,为什么?分析它的理性,也就是意义或者局限性,也就是危害。 第三步,怎么办?基于分析,提出对策,这是最标准、最稳妥的答题逻辑。再看禅式名词含义的技巧,同样分三步,第一,字面含义,包含内涵和外延。 第二,隐身含义,用特点性词汇表述,比如盲目性、危害性、重要意义等。 第三,评价,主要是提出对策,给出解决方案。第三部分,原因分析题目技巧。过往型原因分析思路和概括问题基本一致,重点是回溯事实,梳理逻辑。未来型原因分析要从三个维度展开, 第一严重性,强调问题必须解决,讲危害和迫切性。第二,可行性说明我们有条件、有能力解决,讲物质制度、经验支撑。 第三,重要性,说明解决问题有价值,有长远意义。这三个维度一组合,原因分析就非常完整。第四部分,回应观点题目分析技巧。 首先是错误做法回应。分四步,诚恳道歉。剖析问题,提出对策,表明态度,展现出承担责任、闻过则喜的姿态。然后是辩论观点回应。同样四步,表明全面看待,一分为二的立场, 正面论分析自身问题并提对策。反面论指出对方观点,片面说明自身合理。最后重申公平、公正、公开的立场, 面对复合观点,也就是多个观点同时出现时,我们要具体分析,有的观点有道理,有的片面,有的错误,分别表态,分别分析即可。 第五部分,评论观点题目分析技巧。评论错误观点四步走,表明观点错误或片面理论反驳,讲清道理,举例论证,增强说服力。最后提对策, 评论正确观点四步走,表明支持理论说理,举例论正,提出推广优化的对策。 评论辨正观点依然四步中立,全面表态,正面讲积极作用,反面讲问题与局限。最后针对性提对策。 评论矛盾观点有两种模式,第一种,优劣式分析,分别讲 a、 b 两个观点的优势与不足,最后总结相辅相成。第二种,相互依存模式分析, a 和 b 互为前提,缺一不可,同样强调统筹兼顾。 第六部分,评论现象题目分析技巧要记住三个核心,第一,多维视角,从经济、社会、文化等多角度分析。 第二,皆是本质,不被表面现象迷惑。第三,提出措施,最终落脚到解决问题,体现思想深度。第七部分,启示类与涉域类题目。 启示类题目三步走,先概括经验或教训,再用对策形式表达。最后分析实质。涉域类题目核心是把比喻转化为实质概念,透过比喻看本质,用平时语言讲清道理。接下来我们进行实战演练, 这是一道非常经典的题目。铲屎这所长的观点,美国人民把搁浅鲸鱼推入大海,值得赞扬,非洲那民捕食鲸鱼也值得赞扬,因为救活了一群人。 解析思路分四步,第一步,解析表面含义,明确美国非洲鲸鱼的比喻指向。第二步,结实背后实质,是经济发展与生态保护的砝正关系。 第三步,明确态度,支持,合理开发。第四步,提出对策,协调生态与发展。 这道题的评分标准非常清晰,第一,肯定发达国家重视生态的做法。第二,理解发展中国家优先解决民生的选择。 第三,强调具体问题,具体分析。第四,做到统一兼顾,协调发展与保护。这道题给我们的核心启示就是发展与环保不对立,关键是因地制宜,在发展中保护,在保护中发展。最后,我们做课程总结, 综合分析题想拿高分,记住三句话,第一,抓准题型,根据题干快速判断类型。第二,用对逻辑,每类题都有固定答题框架。 第三,紧扣材料,所有分析都来自材料,不主观发挥。今天的课程就到这里,希望大家把今天讲的技巧牢牢记住, 点赞关注,持续获取更多申论高分干货!评论区告诉我,你最想攻克哪个申论题型,我们下节课继续讲解,祝大家申论高分成功上岸!