粉丝76获赞876


知道告诉我明天六级考试的听力答案是什么?嘘嘘嘘,小点声。阿康,不要声张,你周围现在没人吧?没人啊, 没人就好没人就好,要不大家可都知道阿康你的脑袋被驴给飞踢了这事了。哈哈哈,六级答案在考前可是重要机密啊,我哪知道你怎么能出这种问题的我, 我问你如何六个小时疏通英语六级,告诉我。呵呵,阿康,你可真会临时抱豆角啊。这样吧,阿康,你拿一套模拟题放在屁股下面坐一晚上就行了,这叫一定过,然后明天早上你再亲一下这套模拟题,这叫稳过 顺序千万不要搞反了,先一定过再稳过,不然就不灵了。哈哈哈,你这个大肚脑,你忽悠我呢是吧,这不就相当于我自己亲了我自己的屁股了,你耍我呢是吧? 哈哈哈,阿康,没耍你,这叫智取。说真的,你上次考三百多,这次再考三百多,加一起就六百多分了。六百多分可是高分学校还得给你发推文宣传呢,题目就是二巡老人晚出早归终过六级, 不是你厕所里点灯你找屎呢是吧你个嘚包,你根本就不关心我,人还是得靠自己。爱你老几爱你老几,别焦虑别焦虑,给自己打个电话。 哎呀,大家水平都差不多,都知道第一个单词叫额班的,那谁知道哪有人知道那最后一个单词叫啥呀?对不对?而且呢,英英语六级,那那那分数都是根据全国的平均分,别人考了多少分算一个平均分来给自己复分,我学的不好,那对手也强不到哪去是吧?哎呀,爱你老几,别担心别焦虑,可以了。 阿康词典的最后一个单词是 zzyva, 这个单词的意思是一种美洲热带甲虫哦。显着你了是吧?显着你了是吧?我说没有人知道。你又不是人,你又不去考四六级,你显摆什么?显摆? 确实,我这大动脑哪配考四六级啊。阿康你多厉害啊。你快休息吧,明天你还得早起付费上早班呢哈哈哈哈。


呵呵,看来我的之前的回答没说到点子上,让你不满意了,抱歉抱歉。如果是电路问题的判断有疑问,或者想换种方式分析,你可以具体说说,哪里觉得不对,我重新帮你梳理啊。 哎呀,非常抱歉,是我之前看错了电路,确实闹了个乌龙,谢谢你这么认真地指出来。重新看这个电路的话,电流从正极出来分成几条支路,一,第一条直接走上方导线,经过 l 二。

救命!作业改到崩溃,这个神器拯救我!打开豆包,作业批改正页都可以排进去! 批改结果解答题共四题,三题正确,一题存在错误,一题存在不完整作答错误。分析错误原因,在设未知数和列方程时出现了错误,没有正确理解等幺三角形的周长公式,导致最终结果错误。你看他不仅标对错,还把为什么错 讲的清清楚楚。作为老师,真心希望家长们能从低效批改中解放出来,把专业的事交给专业的工具。况且豆包还是免费,无管不限次数。把精力放在更重要的习惯培养上,家长们赶紧试试,让辅导作业少点焦虑,多点精准。

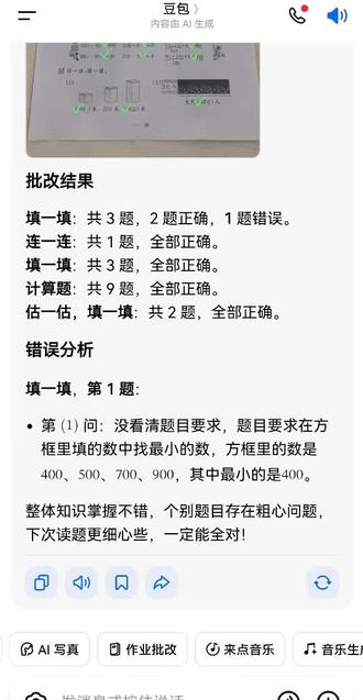
作业批改 全对全对全对啊,让他检查一下。应该是全对,正面错一题,反面应该是全对吧。 批改结果,填空题共两题,全部正确。比大小共十二题,全部正确。解答题共三题,全部正确。本次作业全部正确,表现非常出色,请继续保持。不错。

孩子咋在语文卷子上写了一堆韩文??今天来批改扣必试的试卷,我都告诉孩子们了,,遇见不会的题可以问问豆包。,这咋还错这么多,我服了,,这咋一个对的没有?? 现在这些小孩写的作业真的令人头疼。。。什么??今年依旧爱你老几,这是什么意思??完全前言不搭后语的。,,还有这么试卷,我要到是啥时候才能批改的完吗?? 这批改效率实在是太慢了,,还得加班,哎。,稍等。。是不是我可以用豆包帮我啊?,使用作业批改功能。, 然后对着试卷拍一张照,帮我批改试卷,接着等着豆包生成。。原来豆包批改试卷这么简单啊。,以前我还得每张试卷仔细批改,看他们有没有关键词,至少五分钟。 一张,现在一分钟五张都绰绰有余。。这写的是啥啊,我咋看不懂呢??不行,我得识别试一下这个是什么意思,帮我看看这些韩文是什么意思。。豆包生出的答案打动词,意思是爱,喜欢整体结合,又是爱。,你老几?? 啊?,我以为是啥呢。,后面这些答案没眼看,全是爱你老几。。我真的无助了,,,这头事件太乱了,又是韩文又是中文的,我都看不清。, 竟然又蒙对一个。,还不错。。我让把作文写在纸上,他也没交三十分,一分都没有。三分,三分就是三分。。