粉丝3620获赞2406

这是一个五角的功放 ic, 它是一个 a b 类的放大器,它的输出功率不是很大,驱动四欧姆的喇叭时,最大的输出功率为十二瓦,是一种低成本、高性能的功放电路,简单,应用广泛。 他既可以单电压供电,也可以双电压供电,与 lm 幺八七五可以相互替换。整个电路包括输入耳和电容、 输出耳后电容以及电压返回电路等等。当然,在他的输入端有一个电位次,用来进行声音的调整。这个大电容用来对电压进行滤波,支撑电路安装到散热片上,为了防 至电压接反电压的输入端串联一个大电流的二字管。相对于分离元件来说,他是比较简单的, 而且他的声音也比较出色,失真度比较低,几乎没有背景噪音。这是一个大喇叭,喇叭的正直串联一个电解电容, 用来耳核功放输出的声音。为什么要加这个电解电容呢?因为这种功放电路的输出端往往有直流电压,他是为了防止直流电压损坏喇叭的线圈。 电路的供电电压可以从十二伏到三十伏左右都是可以的。用手机周围他的音源调整一下音量电位次就可 可以改变声音输出的大小。他输出的音乐频率范围在二十赫兹到二十千赫兹之间,输出的声音清晰和饱满。他的斜拨失真度也比较小,在一般的场合进行应用完全足够了。 除了功率比较小之外,与 a m 幺八尺码 喜欢的朋友关注点赞不迷路,感谢观看!

苦智的世界从好奇开始,这是一个 td 二零三零的音频功放,他最早是由德瑞丰跟公司制造的, 后来很多公司生产过,他们之间可以互换。我们今天用它来制作一个双电源供电的音频供奉电路, 五角接正电源,三角接负电源,用电解电容作为信号的耳盒电容。如果你觉得我说的有用,欢迎给我点击一键三连,这个电路由一个电阻把输出的信号返回到二角, 我们也可以把这个电路等一下。为一个运放电路,最大的供电电压为正负二十二伏,一般我们采用十二伏十五伏的电压就可以。 这个功放经常用在中功率的音响设备里面,比如说一些有缘音箱、电脑音箱等等,这个电位次作为音量的调整,电位次 贴在一角与地之间,芯片里面有过热和短路保护功能。当宫垫电压为正负十五伏的时候,输出端接一个八欧木的扬声器,他的输出功率不大于九瓦。 用两条黄线周围喇叭线,一条线焊接在公放的四角音频输出端,另外一条线接地。 我们找了一个大喇叭,功率大约为五十瓦左右,喇叭的输入端也有正负值。一个喇叭连接的时候影响不大,主要是双声到输出的时候 会影响声音的向位,听起来有一点怪。用一个低频变压器作为他的电源输出,正负十二伏 分别连接到五角以至三角上面,这是一个整流电路,外加两个绿布电容。 现在我们连接电源线,用这个快接头连接,有了这个玩意就不需要进行焊接了。至于这个音频功放芯片的音质,相对于 lm 幺八七五来说音质要差那么一点, 他们两个都是五角的功放芯片,外观上也差不多。现在我们用手机中的音源进行播放音乐,感受一下他的音质怎么样。 如果你有更好的想法,可以在评论区留言,喜欢的朋友关注点赞不迷路,感谢观看!

大家好,今天给大家分享一下如何用 tda 二零三零搭建一个简易的单电源功放电路。 这是一个 ev 法二十五伏的电解电容,电容的正极接芯片的一角,这个电容是信号输入的藕和电容。电容的负极接一个二十二 k 的电阻,电阻的另外一头接地,也就是芯片的第三角,这个电阻是用来匹配主抗,还有减少杂波干扰。 芯片的第五角是接的电源正极,这里我们需要用三个一百 k 的电阻组成一个分压偏置电路,为芯片一角的铜像输入端提供一个偏置电流。 这是一个二十二微法二十五伏的电解电容,这个电容是用来防止干扰的,用来滤除输入电源的闸拨, 将这个电容避免到下分压偏置电阻上。电容的负极接地,也就是芯片的第三角, 在焊接上最后一个一百克的电阻,把它连接到芯片的一角铜像端。因为我们搭建的功放电路是当电源供电的,所以需要加这个直流片子电路,这样就可以将音频信号输入的副伴奏也无损输出了。 芯片的第二角是反向输入端,在反向输入端上我们需要串联四点七克的电阻,还有二十二违法那压二十五伏的电解电容。接地 芯片的第二角,再接一个一百五十 k 的电阻到芯片的第四角,通过这三个原件构成复反馈回路,这是一个二十五伏一千微法的电解电容,这个是音频输出的格子电容, 避免公放输出直流信号电容的正极接功放的第四角输出端,在电容的负极或者正极任意一端接上一个 eo 两瓦的电阻,再串联一个零点二二微法的无极性电容。电容的另外一端接地, 通过这两个元件组成 rc 肖正电路,用来减小字,即震荡 在芯片的第三角。接地端还有芯片的第五角供电端,这两端是十二伏电源的输入。在这个电路上,我们并联一个四千七百微法五十伏的电解电容, 用来给十二伏直流电源进行绿波,电源好的话也可以直接换成一个零点一微法的瓷片电容,用来高频绿波。在芯片的第三角,也就是电源负极, 还有音频输入的藕和电容上连接上导线,这两端我们用来焊接一个五十 k 的电位器,通过调节这个电位器就可以实现对音量的控制。 准备一个旧耳机,将他的头剪下来,左右声道只需要用到其中一根就行了。把这个左声道或者右声道连接到电位器的第三角耳机线的负极连接到电路的负极上。 准备一个散热片,把功放芯片安装到这个散热片上,用来散热。 这个是 dc 接头,用来连接十二伏电源适配器。 dc 接头的正极连接到这个绿波电容的正极上,负极连接到绿波电容的负极上就可以了。这个绿波电 两端再串联一个一 k 的电阻,还有一个发光二极管,一 k 电阻是用来给发光二极管限流的,避免发光二极管过流损坏。用这两个软件组成一个电源指示灯电路, 最后在工方的输出端接上一个喇叭,喇叭的正极线接音频输出格子电容的负极上喇叭的负极线,接电入的负极, 准备一个十二伏三 a 的电源适配器,用来给这个功放电路提供电源。 现在这个功放电路就制作完成了,但是在调节电位器的时候发现是有噪音,遇到这种情况我们只需要给电位器进行接地就可以解决。用一条导线将电位器的金属外壳 连接到电路的负极上,现在调节电位器就不会再出现噪音了。最后我们把音频输入线连接到手机上,看一下能不能正常使用, 测试没有问题,感兴趣的朋友也可以自己动手制作一下。好了,今天的视频就分享到这里了,我们下期视频见。


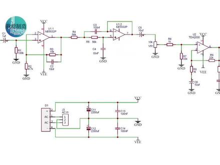
苦制的世界从好吃开始,今天我们利用运放脂肪 me 五五三二和 tda 二零三零制作一个功放电路, 这种功放电路分为两个部分,一个部分是利用 me 五五三二制作前置后置功放,我们采用的是 tta 二零三零, 相对来说比 lm 幺八七五要差一点,但是也有网友说他的音质丝毫不差,如果你觉得我说的有用,欢迎给我点击一键三连,我们打开新查查 app, 来查找一下运放脂肪 me 五五三二的资料。 作为一种经典的双韵凤,他有一个韵凤之房的美称,玩过音响的都知道,肯定都有所耳闻, 它是一种音质偏温暖甜美的风格。通过新茶茶 app, 我们来了解一下这个运放的详细特征。它是一种八角的芯片, 使用电压范围最佳为正负十五伏,是一种双入低造型放大器,这是它的内部结构图, 它里面其实也是有三支管和电阻电容构成的。这种芯片在八十年代开始流行的,他对于改善 cd 支的数码音有非常大的柔化作用,所以在当时 m 一五五三二得到极大的追捧, 最终被众多的音响爱好者封了一个运凤之凰的美称。当然从他的声音特点来说,这个称号是名符 其实。由于他极大的成功引起了很多厂家的魔方制作,但是仿作的水平始终达不到原厂制作的精密程度,从声音来说也赶不上原厂的。 在所有的 m 一五五三二的芯片里面,只有图案大欧式的才是真正的运放脂肪,当然它的音色也是最好的。后来大欧式工厂被飞利浦收购, 原装的彻底停产,飞利浦对他的内部电路图进行了修改,音质只有原来的百分之八十五左右,现在已经制作完成,我们用音响来进行播放,听一下他的音质到底怎么样。由于这个电路的后置是 采用 tdo 二零三零具体的播放效果,有的网友说他声音的效果超过 lm 幺八七五,但是更多的人会选择 lm 幺八七五, 在这个电路当中只是一个城市, tdo 二零三零可以直接和 lm 幺八七五进行递换,只要动一下电烙铁是非常简单的事情。喜欢的朋友关注点赞不迷路,感谢观看!

双击加关注,这里是塞北电子电路小课堂,这是一个 tda 二零三零的音频功放,它最早是由德绿风根公司制造的,后来很多公司都生产过,它们之间可以互相带换。今天用它来制作一个双电源供电的音频功放电路, 五角街正电源、三角街附电源,用电解电容作为信号的藕和电容,大家如果喜欢的话,麻烦您动动发财手指给我点点小红心。 这个电路由一个电阻把输出的信号反馈到二角,我们也可以把这个电路等效为一个运放电路,最大的供电电压为正负二十二伏,一般采用十二伏到十五伏的电压就可以了。这个功放经常用在中功率的音响设备里面, 比如说一些有原音箱、电脑、音箱等等,这个电位器作为音量的调整,电位器就在一角与地之间,芯片里面有过热和短 部保护功能。当宫殿电压为正负十五伏的时候,输出端接一个巴欧姆的扬声器,它的输出功率不大于九瓦。用两条黄线作为喇叭线,一条线焊接在公放的四角音频输出端,另外一条线接地,我们找来一个大喇叭,功率大约为五十瓦左右。喇叭的输入端也有正负极, 个喇叭连接的时候影响不大,主要是双声到输出的时候会影响声音的向位,听起来没有那么纯正。用一个低频变压器作为它的电源输出,正负十二伏 分别连接到五角以及三角上面,这是一个整流电路,外加两个绿波电容。现在我们连接电源线,用这个快接头连接,有了这个玩意儿就不需要进行焊接了。至于这个音频公放芯片的音质,相对于 lm 一八七五来说音质要差那么一点,他们两个都是五角的公共芯片,外观上看起 来也差不多。现在我们用手机作为音乐进行多种音乐播放,来感受一下它的音质。大家如果有更好的想法和建议,可以在评论处留言,感谢老铁多多支持,这个是他的电路土,喜欢的老铁收藏分享吧!

同学们好,下面介绍 tda 二零三零功率放大器的设计。 以 tda 二零三零为核心,设计一个功率放大器,要求在允许的电源电压下 能够在巴欧姆的负载上得到最大的功率,以至输入信号为有效值十毫伏的正旋波。 设计一个前置放大器,一、保证 tda 二零三零能够输出这个最大功率。回答以下问题,一、选择电源电压,二、可能输出的最大功率,三、前置放大器 的放大倍数。四、画出完整的电源里图。五、仿真验证你的设计。这是 tda 二零三零的资料,其中给出了三个原理图, 这是双电源供电下的 ocl 电路, 这是单电源供电下的 otl 电路,这是桥式电路。 根据这三个电路可以看出只有桥式电路输出的功率最大。可以根据题目要求结合附件, 应该选择涂十七桥式放大器,由此可知,电源电压应该选择双电源供电,正负十四伏,可能输出的最大功率为二十八瓦, 由此可以推断出前置放大器的放大倍数。先算出输出最大功率时的负载电压十五伏, 然后再算出桥式功率放大器的输入电压 零点二二五伏,最后算出前置放大器的放大倍数二 二十二点五倍。根据计算的结果可以画出完整的电源里图,这是他的仿真图, 这里输入的是零点零一伏的输入电压,经过前置放大器,这里输出二百三十毫伏,后面是桥式放大电路, 最后输出十五点二二七符,符合题目要求啊,这道题就介绍到这里。

教大家利用二零三零自制一个专业级的功放 电路就做好了,下面接一个五到二十瓦的喇叭,喇叭正极接一千微法电容的正极,负极接工放管的三角,这里也是对地角接输入线, 电路设计为十二伏宫垫,副级接管子第三角,正极接第五角即可。我们插上手机听一下音质吧, 效果已经超出我的预期了, 走向了那不满经济的踏 下期,再见!